电脑桌面
添加小米粒文库到电脑桌面
安装后可以在桌面快捷访问

化工设备机械基础作业答案VIP免费

化工设备机械基础作业答案_第1页
1/8
化工设备机械基础作业答案_第2页
2/8
化工设备机械基础作业答案_第3页
3/8
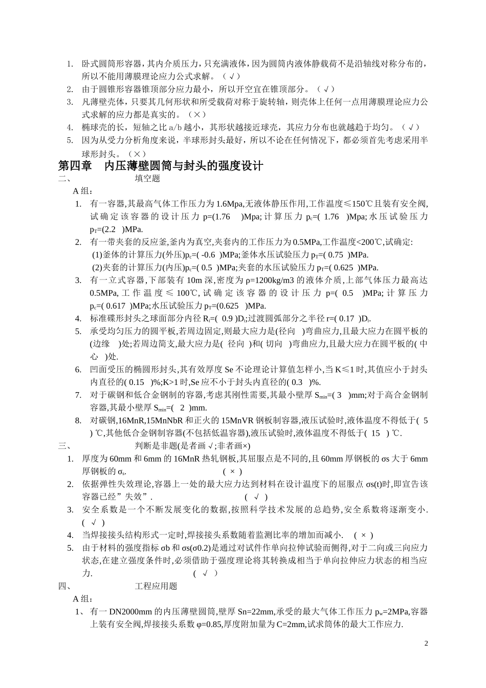
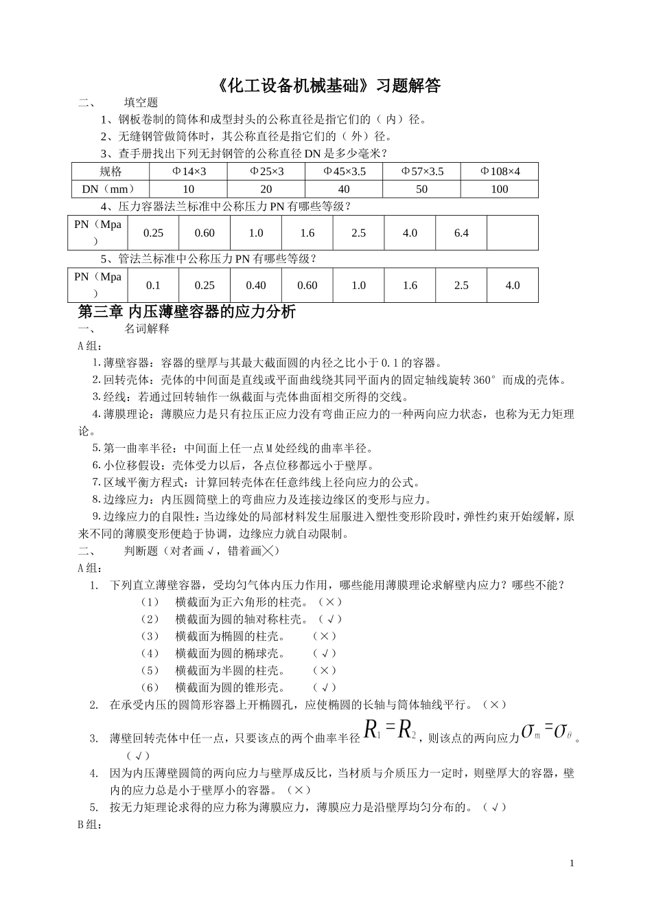
《化工设备机械基础》习题解答二、填空题1、钢板卷制的筒体和成型封头的公称直径是指它们的(内)径。2、无缝钢管做筒体时,其公称直径是指它们的(外)径。3、查手册找出下列无封钢管的公称直径DN是多少毫米?规格Φ14×3Φ25×3Φ45×3.5Φ57×3.5Φ108×4DN(mm)102040501004、压力容器法兰标准中公称压力PN有哪些等级?PN(Mpa)0.250.601.01.62.54.06.45、管法兰标准中公称压力PN有哪些等级?PN(Mpa)0.10.250.400.601.01.62.54.0第三章内压薄壁容器的应力分析一、名词解释A组:⒈薄壁容器:容器的壁厚与其最大截面圆的内径之比小于0.1的容器。⒉回转壳体:壳体的中间面是直线或平面曲线绕其同平面内的固定轴线旋转360°而成的壳体。⒊经线:若通过回转轴作一纵截面与壳体曲面相交所得的交线。⒋薄膜理论:薄膜应力是只有拉压正应力没有弯曲正应力的一种两向应力状态,也称为无力矩理论。⒌第一曲率半径:中间面上任一点M处经线的曲率半径。⒍小位移假设:壳体受力以后,各点位移都远小于壁厚。⒎区域平衡方程式:计算回转壳体在任意纬线上径向应力的公式。⒏边缘应力:内压圆筒壁上的弯曲应力及连接边缘区的变形与应力。⒐边缘应力的自限性:当边缘处的局部材料发生屈服进入塑性变形阶段时,弹性约束开始缓解,原来不同的薄膜变形便趋于协调,边缘应力就自动限制。二、判断题(对者画√,错着画╳)A组:1.下列直立薄壁容器,受均匀气体内压力作用,哪些能用薄膜理论求解壁内应力?哪些不能?(1)横截面为正六角形的柱壳。(×)(2)横截面为圆的轴对称柱壳。(√)(3)横截面为椭圆的柱壳。(×)(4)横截面为圆的椭球壳。(√)(5)横截面为半圆的柱壳。(×)(6)横截面为圆的锥形壳。(√)2.在承受内压的圆筒形容器上开椭圆孔,应使椭圆的长轴与筒体轴线平行。(×)3.薄壁回转壳体中任一点,只要该点的两个曲率半径,则该点的两向应力。(√)4.因为内压薄壁圆筒的两向应力与壁厚成反比,当材质与介质压力一定时,则壁厚大的容器,壁内的应力总是小于壁厚小的容器。(×)5.按无力矩理论求得的应力称为薄膜应力,薄膜应力是沿壁厚均匀分布的。(√)B组:11.卧式圆筒形容器,其内介质压力,只充满液体,因为圆筒内液体静载荷不是沿轴线对称分布的,所以不能用薄膜理论应力公式求解。(√)2.由于圆锥形容器锥顶部分应力最小,所以开空宜在锥顶部分。(√)3.凡薄壁壳体,只要其几何形状和所受载荷对称于旋转轴,则壳体上任何一点用薄膜理论应力公式求解的应力都是真实的。(×)4.椭球壳的长,短轴之比a/b越小,其形状越接近球壳,其应力分布也就越趋于均匀。(√)5.因为从受力分析角度来说,半球形封头最好,所以不论在任何情况下,都必须首先考虑采用半球形封头。(×)第四章内压薄壁圆筒与封头的强度设计二、填空题A组:1.有一容器,其最高气体工作压力为1.6Mpa,无液体静压作用,工作温度≤150℃且装有安全阀,试确定该容器的设计压力p=(1.76)Mpa;计算压力pc=(1.76)Mpa;水压试验压力pT=(2.2)MPa.2.有一带夹套的反应釜,釜内为真空,夹套内的工作压力为0.5MPa,工作温度<200℃,试确定:(1)釜体的计算压力(外压)pc=(-0.6)MPa;釜体水压试验压力pT=(0.75)MPa.(2)夹套的计算压力(内压)pc=(0.5)MPa;夹套的水压试验压力pT=(0.625)MPa.3.有一立式容器,下部装有10m深,密度为ρ=1200kg/m3的液体介质,上部气体压力最高达0.5MPa,工作温度≤100℃,试确定该容器的设计压力p=(0.5)MPa;计算压力pc=(0.617)MPa;水压试验压力pT=(0.625)MPa.4.标准碟形封头之球面部分内径Ri=(0.9)Di;过渡圆弧部分之半径r=(0.17)Di.5.承受均匀压力的圆平板,若周边固定,则最大应力是(径向)弯曲应力,且最大应力在圆平板的(边缘)处;若周边简支,最大应力是(径向)和(切向)弯曲应力,且最大应力在圆平板的(中心)处.6.凹面受压的椭圆形封头,其有效厚度Se不论理论计算值怎样小,当K≤1时,其值应小于封头内直径的(0.15)%;K>1时,Se应不小于封头内直径的(0.3)%.7.对于碳钢和低合金钢制的容器,考虑其刚性需要,其最小壁厚Smin=(3)mm;对于高合金钢制容器,其最小壁厚Smin=(2)mm.8.对碳钢,16MnR,15MnNbR和正火的15MnVR钢...

1、当您付费下载文档后,您只拥有了使用权限,并不意味着购买了版权,文档只能用于自身使用,不得用于其他商业用途(如 [转卖]进行直接盈利或[编辑后售卖]进行间接盈利)。
2、本站所有内容均由合作方或网友上传,本站不对文档的完整性、权威性及其观点立场正确性做任何保证或承诺!文档内容仅供研究参考,付费前请自行鉴别。
3、如文档内容存在违规,或者侵犯商业秘密、侵犯著作权等,请点击“违规举报”。

碎片内容

化工设备机械基础作业答案

确认删除?
VIP
微信客服
  • 扫码咨询
会员Q群
  • 会员专属群点击这里加入QQ群
客服邮箱
回到顶部