电脑桌面
添加小米粒文库到电脑桌面
安装后可以在桌面快捷访问

大智慧L2公式编写实例及系统函数说明

大智慧L2公式编写实例及系统函数说明_第1页
1/9
大智慧L2公式编写实例及系统函数说明_第2页
2/9
大智慧L2公式编写实例及系统函数说明_第3页
3/9
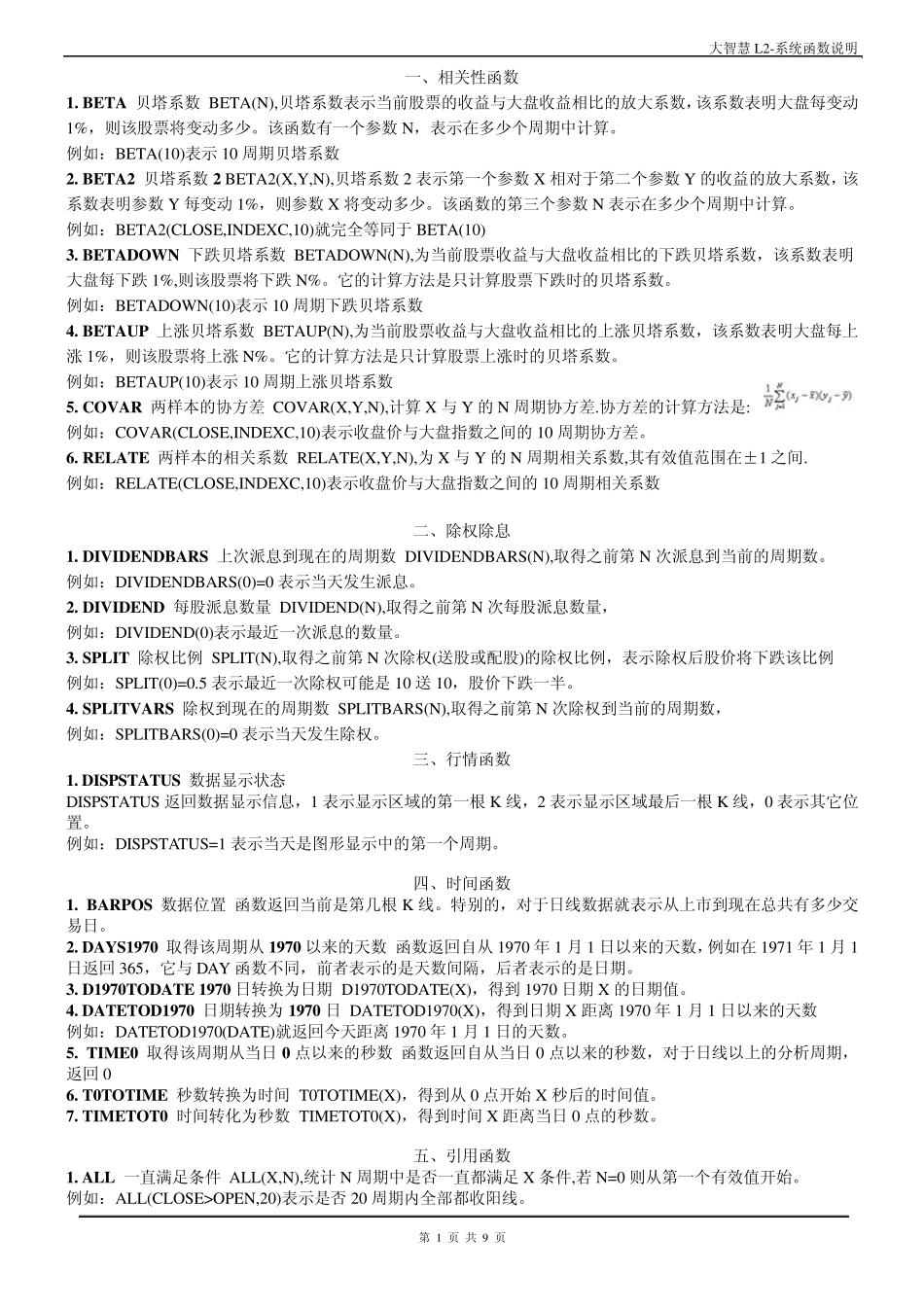
大智慧L2-系统函数说明 第 1 页 共 9 页 一、相关性函数 1. BETA 贝塔系数 BETA(N),贝塔系数表示当前股票的收益与大盘收益相比的放大系数,该系数表明大盘每变动1%,则该股票将变动多少。该函数有一个参数N,表示在多少个周期中计算。 例如:BETA(10)表示10 周期贝塔系数 2. BETA2 贝塔系数2 BETA2(X,Y,N),贝塔系数2 表示第一个参数X相对于第二个参数Y的收益的放大系数,该系数表明参数Y每变动1%,则参数X将变动多少。该函数的第三个参数N 表示在多少个周期中计算。 例如:BETA2(CLOSE,INDEXC,10)就完全等同于BETA(10) 3. BETADOWN 下跌贝塔系数 BETADOWN(N),为当前股票收益与大盘收益相比的下跌贝塔系数,该系数表明大盘每下跌1%,则该股票将下跌N%。它的计算方法是只计算股票下跌时的贝塔系数。 例如:BETADOWN(10)表示10 周期下跌贝塔系数 4. BETAUP 上涨贝塔系数 BETAUP(N),为当前股票收益与大盘收益相比的上涨贝塔系数,该系数表明大盘每上涨1%,则该股票将上涨N%。它的计算方法是只计算股票上涨时的贝塔系数。 例如:BETAUP(10)表示10 周期上涨贝塔系数 5. COVAR 两样本的协方差 COVAR(X,Y,N),计算X与Y的N 周期协方差.协方差的计算方法是: 例如:COVAR(CLOSE,INDEXC,10)表示收盘价与大盘指数之间的10 周期协方差。 6. RELATE 两样本的相关系数 RELATE(X,Y,N),为X与Y的N 周期相关系数,其有效值范围在±1 之间. 例如:RELATE(CLOSE,INDEXC,10)表示收盘价与大盘指数之间的10 周期相关系数 二、除权除息 1. DIVIDENDBARS 上次派息到现在的周期数 DIVIDENDBARS(N),取得之前第N 次派息到当前的周期数。 例如:DIVIDENDBARS(0)=0 表示当天发生派息。 2. DIVIDEND 每股派息数量 DIVIDEND(N),取得之前第N 次每股派息数量, 例如:DIVIDEND(0)表示最近一次派息的数量。 3. SPLIT 除权比例 SPLIT(N),取得之前第N 次除权(送股或配股)的除权比例,表示除权后股价将下跌该比例 例如:SPLIT(0)=0.5 表示最近一次除权可能是10 送 10,股价下跌一半。 4. SPLITVARS 除权到现在的周期数 SPLITBARS(N),取得之前第N 次除权到当前的周期数, 例如:SPLITBARS(0)=0 表示当天发生除权。 三、行情函数 1. DISPSTATUS 数据显示状态 DISPSTATUS 返回数据显示信息,1 表示显示区域的第一根 K 线,2 表示显示区域最后一根 K 线,0 表示其它位置。 例如:DISPSTATUS=1 表示当...

1、当您付费下载文档后,您只拥有了使用权限,并不意味着购买了版权,文档只能用于自身使用,不得用于其他商业用途(如 [转卖]进行直接盈利或[编辑后售卖]进行间接盈利)。
2、本站所有内容均由合作方或网友上传,本站不对文档的完整性、权威性及其观点立场正确性做任何保证或承诺!文档内容仅供研究参考,付费前请自行鉴别。
3、如文档内容存在违规,或者侵犯商业秘密、侵犯著作权等,请点击“违规举报”。

碎片内容

大智慧L2公式编写实例及系统函数说明

您可能关注的文档

确认删除?
VIP
微信客服
  • 扫码咨询
会员Q群
  • 会员专属群点击这里加入QQ群
客服邮箱
回到顶部