电脑桌面
添加小米粒文库到电脑桌面
安装后可以在桌面快捷访问

大项目运营部组建计划书

大项目运营部组建计划书_第1页
1/6
大项目运营部组建计划书_第2页
2/6
大项目运营部组建计划书_第3页
3/6
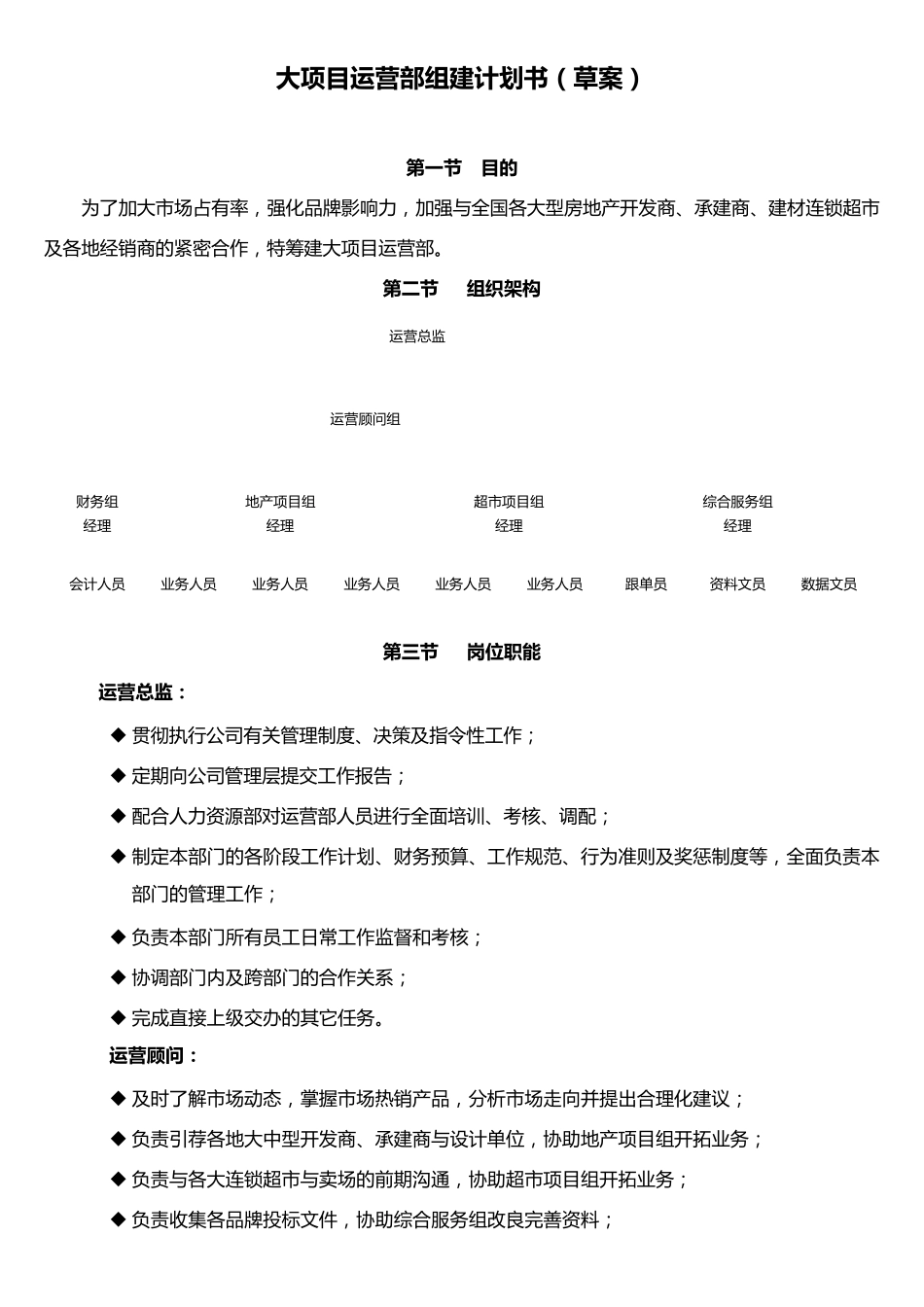
大 项 目 运 营 部 组 建 计 划 书 ( 草 案 ) 第 一节 目 的 为 了 加 大 市 场 占 有 率 , 强 化 品 牌 影 响 力 , 加 强 与 全 国 各 大 型 房 地 产 开 发 商 、承建商 、建材连锁超市及各 地 经销商 的紧密合作, 特筹建大 项目运营部。 第 二节 组 织架构 第 三节 岗位职能 运 营 总监:  贯彻执行公司有 关管理制度、决策及指令性工作;  定期向公司管理层提交工作报告;  配合人力 资源部对运营部人员进行全 面培训、考核、调配;  制定本部门的各 阶段工作计划、财务预算、工作规范、行为 准则及奖惩制度等, 全 面负责本部门的管理工作;  负责本部门所有 员工日常工作监督和考核;  协调部门内及跨部门的合作关系;  完成直接上级交办的其它任 务。 运 营 顾问:  及时 了 解 市 场 动 态 , 掌 握 市 场 热 销产 品 , 分 析 市 场 走 向并 提出 合理化 建议 ;  负责引 荐 各 地 大 中 型 开 发 商 、承建商 与 设 计单 位 , 协助 地 产 项目组 开 拓 业 务;  负责与 各 大 连锁超市 与 卖 场 的前 期沟 通 , 协助 超市 项目组 开 拓 业 务;  负责收 集 各 品 牌 投 标 文 件 , 协助 综 合服 务组 改 良 完善 资料 ; 运营总 监 财务组 经理 综 合服 务组 经理 超市 项目组 经理 地 产 项目组 经理 会 计人员 业 务人员 业 务人员 业 务人员 业 务人员 跟 单 员 资料 文 员 数 据 文 员 业 务人员 运营顾 问 组  对 部 门 内 部 人 员 进 行 相 关 培 训 , 加 强 公 关 与 运 营 能 力 , 分 析 市 场 信 息 ;  配 合 运 营 总 监 及 各 组 经 理 加 强 与 各 地 经 销 商 的 沟 通 。 财 务 组 经 理 :  执 行 公 司 有 关 管 理 制 度 、决策及 指令性工作;  配 合 运 营 总 监 制 定财务预算及 财务分 析 ;  定期向运 营 总 监 提交工作报告及 财务数据;  与 项目方进 行 财务对 接;  制 定本组 各 阶段工作计划、工作规范、行 为准则;  负责本组 人 员 日常工作监 督、考核与 管 理 工作;  负责部 门...

1、当您付费下载文档后,您只拥有了使用权限,并不意味着购买了版权,文档只能用于自身使用,不得用于其他商业用途(如 [转卖]进行直接盈利或[编辑后售卖]进行间接盈利)。
2、本站所有内容均由合作方或网友上传,本站不对文档的完整性、权威性及其观点立场正确性做任何保证或承诺!文档内容仅供研究参考,付费前请自行鉴别。
3、如文档内容存在违规,或者侵犯商业秘密、侵犯著作权等,请点击“违规举报”。

碎片内容

大项目运营部组建计划书

您可能关注的文档

确认删除?
VIP
微信客服
  • 扫码咨询
会员Q群
  • 会员专属群点击这里加入QQ群
客服邮箱
回到顶部