电脑桌面
添加小米粒文库到电脑桌面
安装后可以在桌面快捷访问

监理培训记录表VIP专享

监理培训记录表_第1页
1/4
监理培训记录表_第2页
2/4
监理培训记录表_第3页
3/4
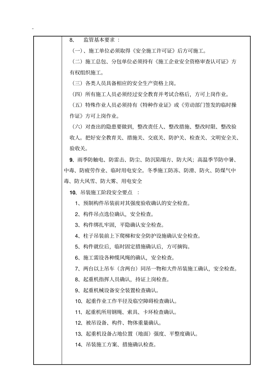
监理培训内容记录表工 程 名 称曹妃甸保税区土建工程培 训 时 间2016 年 06 月 28 日地 点中铁项目部监理办公室主 持 人兰金洲签到人员兰金洲张彦东 肖宏林 刘敏 武渤炎学习内容本记录为:天津国际监理曹妃甸保税区土建项目部第一次内部培训记录。由兰总监主持培训, 根据建设工程监理规范以及实际工作情况,做出培训指导,主要培训内容如下:1、 监理员应履行下列职责:(一) 检查施工单位投入工程的人力、主要设备的使用及运行情况。(二) 进行见证取样。(三) 复核工程计量有关数据(四) 检查工序施工结果。(五) 发现施工作业中的问题,及时指出并向监理工程师报告。2、对工作时间的安排:上午8:30— 11;00 ,下午 14:00— 16:00,此时间安排具有灵活性。其余工作时间,要求员工认真查看图纸,加强学习,多沟通交流,做好本职工作。3、工作分工:根据总监理工程师、专业监理工程师、监理员的职责,对曹妃甸保税区仓储加工物流、保温冷藏仓储物流项目和创新创业中心项目,进行详细分工,各尽其职。4、指出宿舍及生活区,着装问题。在夏季炎热时期,衣着不可太过暴露。5、关于员工季度评分问题:每个季度针对每个员工的情况进行评分,评分标准包括专业技能、学习能力等多项评分标准。要求我们每个人都要做到对工作认真负责,忠于职守,尽职尽责。6、 在兰总的指导下,全体在座人员,通过认真倾听和学习,以及讨论的方式,将以上问题积极地落实于实际工作中。8、监管基本要求 :(一)、施工单位必须取得《安全施工许可证》后方可施工。(二)施工总包、分包单位必须持有《施工企业安全资格审查认可证》方有权组织施工。(三)各类人员具备相应的安全生产资格上岗。(四)所有施工人员必须经过安全教育并考试合格后,方可上岗作业。(五)特殊作业人员必须持有《特种作业证》或《劳动部门签发的临时操作证》方可上岗作业。(六)对查出的隐患要做到,整改责任人、整改措施、整改时限、整改验收人。把好安全教育关、措施关、交底关、防护关、检查关、文明安全关、验收关。9、雨季防触电、防雷击、防尘、防沉陷塌方、防大风;高温季节防中暑、中毒、防疲劳作业、临时用电安全。冬季施工防冻、防滑、防火、防煤气中毒、防大风雪、防大雾、用电安全10、吊装施工阶段安全要点:1、预制构件吊装前对其强度验收确认的安全检查。2、构件吊点选位确认,安全检查。3、构件绑扎牢固,平隐确认安全检查。4、柱子吊装前上下...

1、当您付费下载文档后,您只拥有了使用权限,并不意味着购买了版权,文档只能用于自身使用,不得用于其他商业用途(如 [转卖]进行直接盈利或[编辑后售卖]进行间接盈利)。
2、本站所有内容均由合作方或网友上传,本站不对文档的完整性、权威性及其观点立场正确性做任何保证或承诺!文档内容仅供研究参考,付费前请自行鉴别。
3、如文档内容存在违规,或者侵犯商业秘密、侵犯著作权等,请点击“违规举报”。

碎片内容

监理培训记录表

确认删除?
VIP
微信客服
  • 扫码咨询
会员Q群
  • 会员专属群点击这里加入QQ群
客服邮箱
回到顶部