电脑桌面
添加小米粒文库到电脑桌面
安装后可以在桌面快捷访问

冷钢动力四无班组评定标准VIP免费

冷钢动力四无班组评定标准_第1页
1/8
冷钢动力四无班组评定标准_第2页
2/8
冷钢动力四无班组评定标准_第3页
3/8
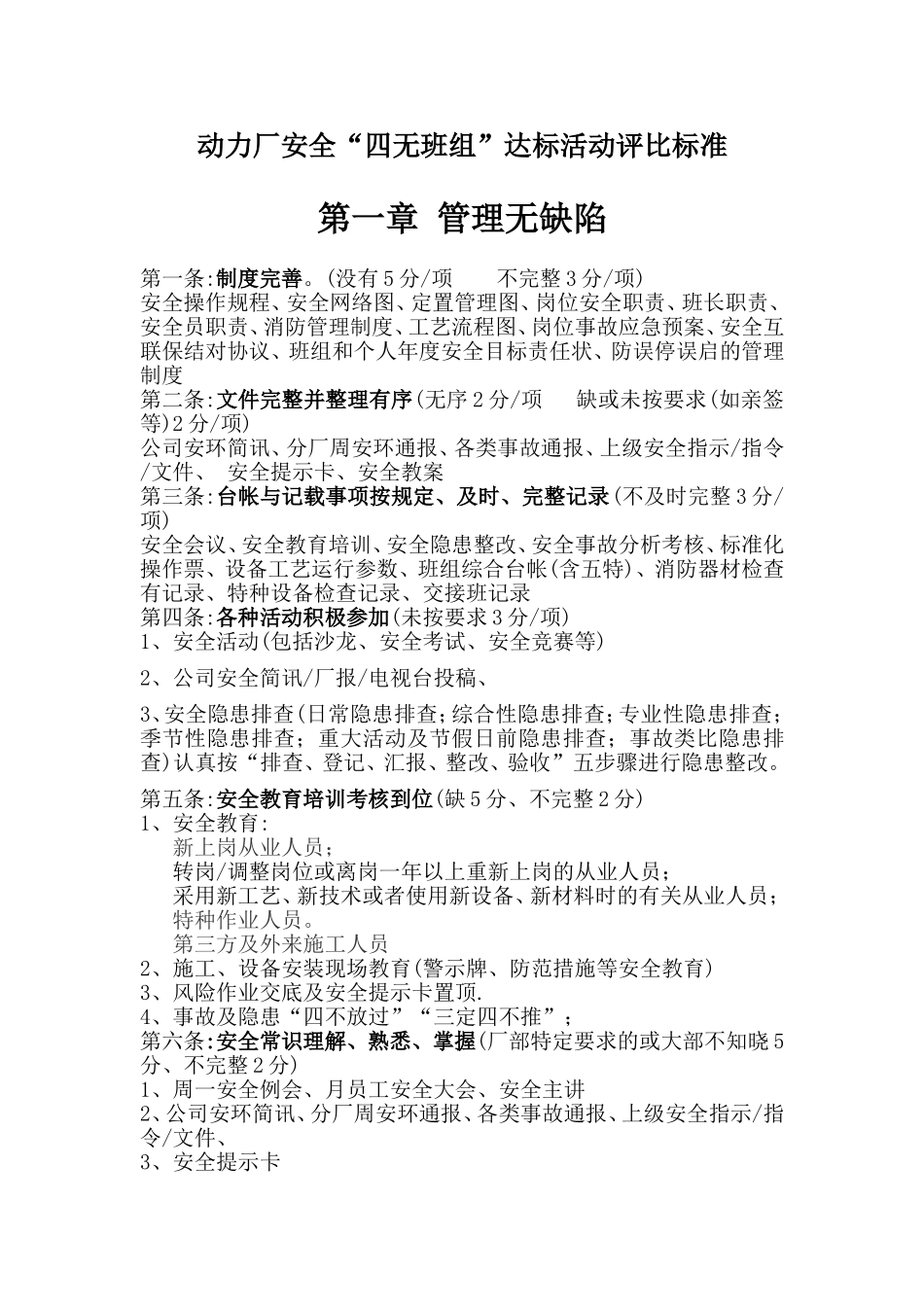
动力厂安全“四无班组”达标活动评比标准第一章管理无缺陷第一条:制度完善。(没有5分/项不完整3分/项)安全操作规程、安全网络图、定置管理图、岗位安全职责、班长职责、安全员职责、消防管理制度、工艺流程图、岗位事故应急预案、安全互联保结对协议、班组和个人年度安全目标责任状、防误停误启的管理制度第二条:文件完整并整理有序(无序2分/项缺或未按要求(如亲签等)2分/项)公司安环简讯、分厂周安环通报、各类事故通报、上级安全指示/指令/文件、安全提示卡、安全教案第三条:台帐与记载事项按规定、及时、完整记录(不及时完整3分/项)安全会议、安全教育培训、安全隐患整改、安全事故分析考核、标准化操作票、设备工艺运行参数、班组综合台帐(含五特)、消防器材检查有记录、特种设备检查记录、交接班记录第四条:各种活动积极参加(未按要求3分/项)1、安全活动(包括沙龙、安全考试、安全竞赛等)2、公司安全简讯/厂报/电视台投稿、3、安全隐患排查(日常隐患排查;综合性隐患排查;专业性隐患排查;季节性隐患排查;重大活动及节假日前隐患排查;事故类比隐患排查)认真按“排查、登记、汇报、整改、验收”五步骤进行隐患整改。第五条:安全教育培训考核到位(缺5分、不完整2分)1、安全教育:新上岗从业人员;转岗/调整岗位或离岗一年以上重新上岗的从业人员;采用新工艺、新技术或者使用新设备、新材料时的有关从业人员;特种作业人员。第三方及外来施工人员2、施工、设备安装现场教育(警示牌、防范措施等安全教育)3、风险作业交底及安全提示卡置顶.4、事故及隐患“四不放过”“三定四不推”;第六条:安全常识理解、熟悉、掌握(厂部特定要求的或大部不知晓5分、不完整2分)1、周一安全例会、月员工安全大会、安全主讲2、公司安环简讯、分厂周安环通报、各类事故通报、上级安全指示/指令/文件、3、安全提示卡4、班内黑板安全提示5、安全教案6、其他安全知识第七条:安全例会按规定组织1、周一安全例会:亲笔签名(3分/人﹒次)代签做假(5分/人次)、参加人数(100%)请假(2分/人次)无故缺席或班长请假且无管理人员组织(5分/人次)未补课(5分/人次)、时间(30分钟以上)(3分/次)2、月员工安全大会(缺5分/次)第八条:下列情形,取诮评选资格1、周一次安全例会缺次、次缺席50%、班长缺席且无管理人员(作业长或点对点)组织、次请假60%。2、关键及主要设备月累计停产(班累计超4小时)30班次以上(计划大修除外)的班组不参评。第二章:现场无隐患第九条:沟、坑、井、洞与“六口”(楼梯/通道口、平台口、井架口、预留孔口、门窗口)及临边符合安全要求。(不符合5分/项有缺陷2分/项)基坑周边、尚未安装栏杆或栏板的阳台周边、无外脚手架防护的楼面与屋面周边、分层施工的楼梯与楼梯段边、龙门架知施工电梯或外脚手架等通向通道的两侧边、框架结构建筑的楼层周边、斜道两侧边、料台与挑平台周边、雨篷与挑檐边、水箱与水塔周边等第十条:有轴必有套、有轮必有罩、有台必有栏、有沟(井)必有盖。(没有5分/项有缺陷2分/项)第十一条:安全防护器具符合安全要求(检测器具、防护器具、防暑降温器具、劳动保护用品、药具等)(不符合5分/项有缺陷2分/项)锅炉及压力容器安全附件、有毒有害气体在线/便携式报警仪、空气呼吸器、测温枪、防毒面具、手电等照明用具第十二条:安全标志符合安全要求:(不符合5分/项有缺陷2分/项)1、信号缺陷(包括无信号设施、信号选用不当、信号位置不当、信号不清、信号显示不准及其他信号缺陷)2、标志缺陷(包括无标志、标志不清晰、标志不规范、标志选用不当、标志位置缺陷及其他标志缺陷)第十三条:消防器材完好,消防栓、灭火器等关键部位周围无堆放杂物的。(无失效消防器材5分、消防器材无缺损2分)灭火器、消防栓、消防水枪、烟雾报警系统、应急灯、消防灭火介质等第十四条:现场无其他影响安全之环境因素(5分/项)1、地面滑(包括地面、通道、楼梯被任何液体、熔融物质润湿,结冰或有其他易滑物等)2、梯架缺陷(包括楼梯、阶梯、电动梯和活动梯架,以及这些设施的扶手、扶栏和护栏、护网等)3、地面、墙和天花板上的开口缺陷(包括电梯井、修车坑、门窗开口、检修孔、排水沟等)4、安...

1、当您付费下载文档后,您只拥有了使用权限,并不意味着购买了版权,文档只能用于自身使用,不得用于其他商业用途(如 [转卖]进行直接盈利或[编辑后售卖]进行间接盈利)。
2、本站所有内容均由合作方或网友上传,本站不对文档的完整性、权威性及其观点立场正确性做任何保证或承诺!文档内容仅供研究参考,付费前请自行鉴别。
3、如文档内容存在违规,或者侵犯商业秘密、侵犯著作权等,请点击“违规举报”。

碎片内容

冷钢动力四无班组评定标准

确认删除?
VIP
微信客服
  • 扫码咨询
会员Q群
  • 会员专属群点击这里加入QQ群
客服邮箱
回到顶部