电脑桌面
添加小米粒文库到电脑桌面
安装后可以在桌面快捷访问

冷却塔使用、维护、维修SOPVIP免费

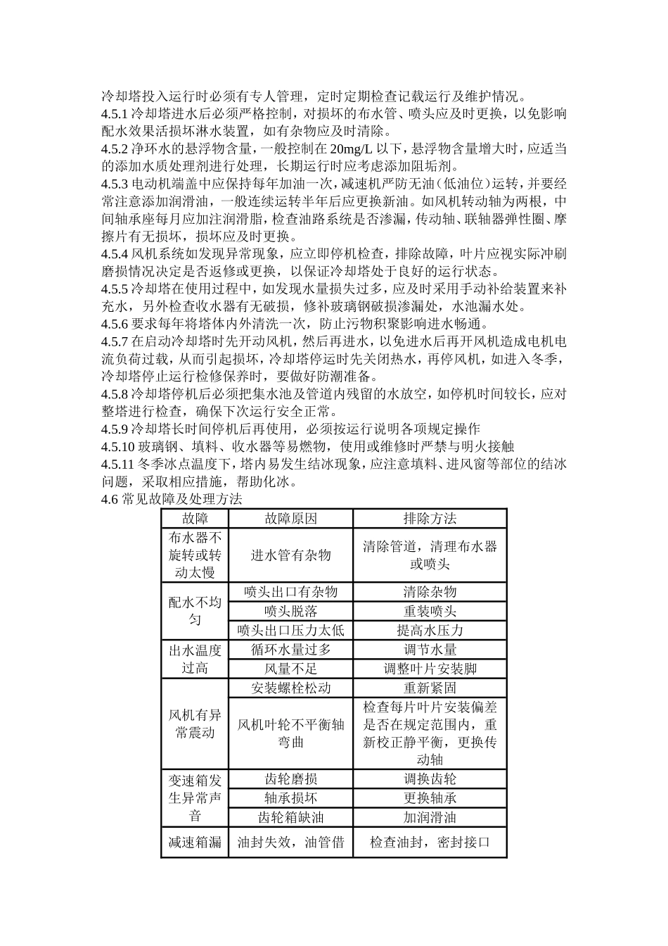
冷却塔使用、维护、维修SOP_第1页
1/4
冷却塔使用、维护、维修SOP_第2页
2/4
冷却塔使用、维护、维修SOP_第3页
3/4
冷却塔使用、维护、维修SOP1目的:建立冷却塔使用、维护、维修标准操作程序。2适用范围:本标准适用于冷却塔使用、维护和维修。3职责:维修人员:应按照确保设备产出符合规定要求的原则,对所有操作人员进行设备操作的理论和实操培训,确保操作人员能够按照规定的要求正确、规范的操作设备。操作人员:均应遵照培训内容,执行本程序规定的操作要求。4内容4.1冷却塔运行前准备4.1.1清理现场,保证塔内、塔顶无杂物。4.1.2检查各部件安装位置是否符合安装要求,各部位坚固件连接是否松动。所有拉杆应收紧,并留有调节余量。4.1.3检查电动机绝缘电阻,以免电机工作时烧坏。4.1.4冷却塔运行前必须清理配水装置内杂物,以免堵塞该装置的出水孔或喷头,从而造成配水不均匀。收水器定位应牢固,片距均匀,方向正确。配水池盖板,各检修门开启应灵活。4.1.5检查风机叶片的叶尖与风筒间隙,小风机叶片尖与风筒间隙在10-22mm之间,大风筒一般控制在规定要求范围内,达不到上述要求应调整,严禁在叶片上走人及搁置重物。4.1.6冷却塔风机采用皮带传动时,应检查轴承中是否已加润滑脂,三角皮带松紧是否合适,皮带盘是否水平,皮带型号是否一致,防止皮带松动打滑,保证风机运行平稳。4.1.7冷却塔风机采用变速箱时,应检查油路是否畅通,油管是否保持在同一平面上,油位是否在规定的位置。4.1.8检查风机输出端止动保险是否安装正确。以上情况应全面检查,并按要求处理无问题后方可投入运行。4.2循环水系统试运行4.2.1逐步打开进水总管阀门,通过阀门将水量调节至额定值。4.2.2冷却塔采用旋转布水器配水时,应观察布水器旋转情况,布水器应运转平稳起草:日期:年月日审核:日期:年月日批准:日期:年月日生效日期:年月日分发(拷贝)号:制定(变更)原因及目的:依据《药品生产质量管理规范(2010版)》进行修订。分发部门质量部QA[]份质量部QC[]份生产部[]份技术研发部[]份物资部[]份工程部[]份行政部[]份销售市场部[]份财务部[]份中药提取车间[]份药品制剂车间[]份保健食品车间[]份布水均匀,如有异常情况,按常见故障及排除的规定排除。4.2.3冷却塔采用管道配水,应检查配水是否均匀,如有异常情况,按常见故障及排除的规定排除。4.2.4观察集水池积水高度,调节补给水浮球位置及溢流管高度,控制积水深度在设计范围内。4.2.5冷却塔出水应保证通畅,出水口设置格网等。4.2.6检查冷却塔塔体是否渗漏,若有渗漏应及时密封。以上各项都运转正常后,关闭总管阀门进行下步工作。4.3风机系统试运行4.3.1清理现场。4.3.2复检各部件安装位置是否符合安装要求,各坚固件连接件是否松动。4.3.3风机采用变速箱时复检传动应检查油路是否畅通,油位是否在规定的位置,采用皮带传动时应复检皮带松紧是否合适,传动装置中轴承座是否已经加注润滑脂。4.3.4检查叶片安装角是否正确、一致,各叶片水平位置误差是否在公差允许范围内。4.3.5检查叶轮、叶片安装坚固螺栓是否牢固,轴端制动保险是否安装可靠,轴端压板连接是否牢固。4.3.6检查电机绝缘电阻是否达到标准,电缆敷设固定是否牢固,接线是否良好。4.3.7用手转动风机叶轮,风机运转应平顺均匀。4.3.8启动电机,检查叶片旋转方向是否正确(从上往下为顺时针方向),如相反,应停车后调整电缆接线,保证方向正确。4.3.9连续运转1小时,测定、记录电机电流值、电压值。检查齿轮箱、电机是否有不正常响声、是否异常发热等其他不正常现象。4.3.10风机采用皮带传动时,应检查皮带盘运转是否平稳,皮带是否打滑4.3.11观察塔体震动状况。4.3.12如上述3.9条出现不正常现象,则关闭风机,调整叶片安装角知道符合要求4.3.13连续运转4小时候后:(1)复检各部件的位置是否松动(2)检查各连接件、紧固件是否松动(3)检查各密封部分是否漏油(4)检查电机、轴承座、齿轮箱油温是否符合要求。以上步骤正常后进入下面运行4.4水、汽联合试运行步骤4.4.1先开启风机,待风机运转正常后,打开进水阀门,并逐步将水量加大到额定设计值。检查各进水管出口是否出水均匀,分流器是否进水和积水状况,防止气室短路。4.4.2继续检测风机震动、耗电、油温、油位。4.4.3继续检查布水...

1、当您付费下载文档后,您只拥有了使用权限,并不意味着购买了版权,文档只能用于自身使用,不得用于其他商业用途(如 [转卖]进行直接盈利或[编辑后售卖]进行间接盈利)。
2、本站所有内容均由合作方或网友上传,本站不对文档的完整性、权威性及其观点立场正确性做任何保证或承诺!文档内容仅供研究参考,付费前请自行鉴别。
3、如文档内容存在违规,或者侵犯商业秘密、侵犯著作权等,请点击“违规举报”。

碎片内容

冷却塔使用、维护、维修SOP

文章天下+ 关注
实名认证
内容提供者

各种文档应有尽有

确认删除?
VIP
微信客服
  • 扫码咨询
会员Q群
  • 会员专属群点击这里加入QQ群
客服邮箱
回到顶部