电脑桌面
添加小米粒文库到电脑桌面
安装后可以在桌面快捷访问

企业合同管理工作

企业合同管理工作_第1页
1/19
企业合同管理工作_第2页
2/19
企业合同管理工作_第3页
3/19
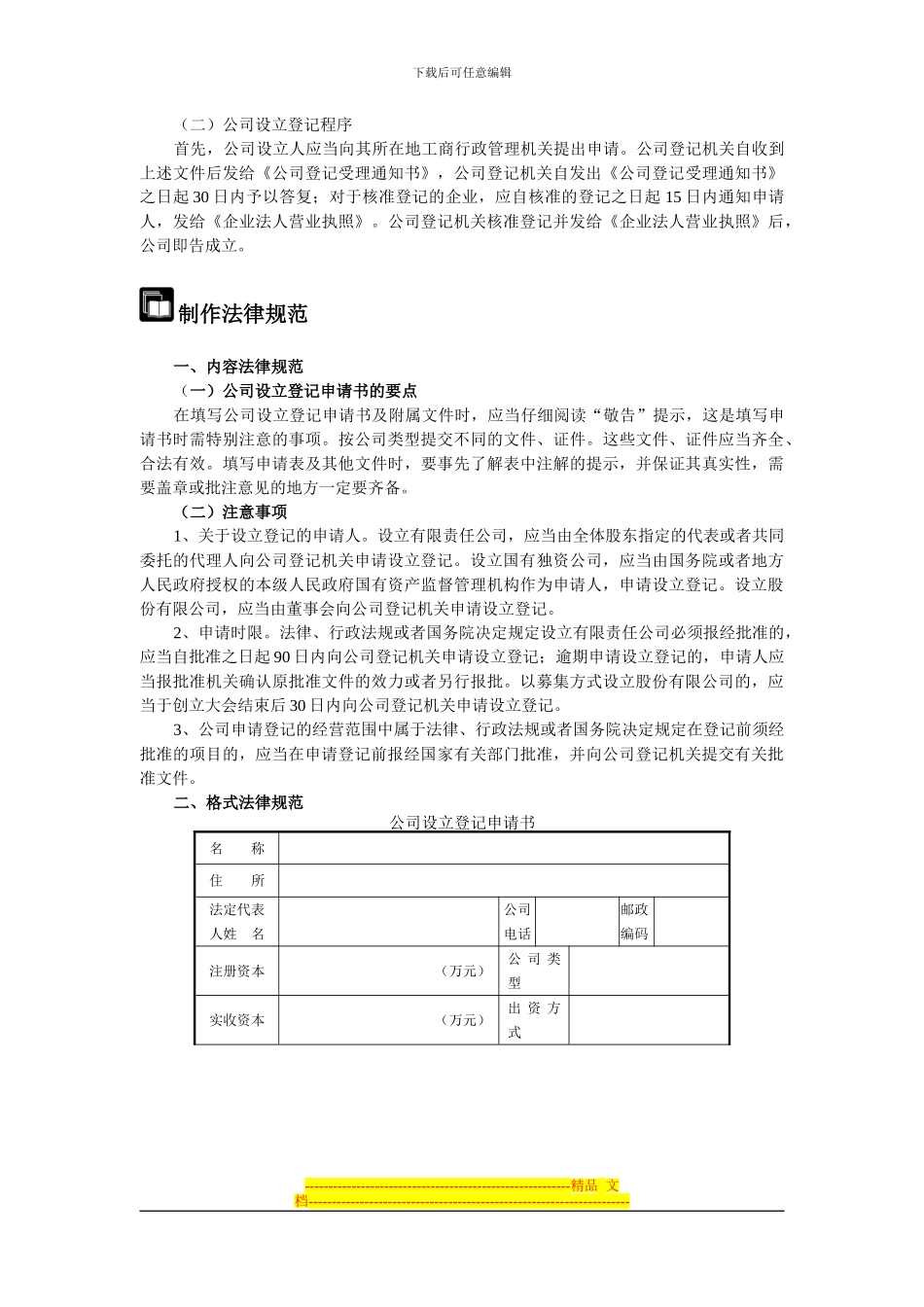
中小企业法律文书学习指南任务一 制作公司设立登记申请书 目标 公司设立登记申请书是公司向登记机关申请设立登记时提交的书面文件,是公司最常用的民事法律文书之一。通过本节的学习,学生应当掌握公司设立登记申请书的格式和内容要求,能够根据实际情况制作公司设立登记申请书。目标示范公司设立登记申请书名 称绍兴科强饲料有限责任公司住 所浙江省绍兴县福泉镇金三角 112 号法定代表人姓 名沈水富公司电话0575-84024737邮政编码320248注册资本人民币壹千(万元)公 司 类型有限责任公司实收资本人民币壹千(万元)出 资 方式货币经营范围饲料、养殖、生物制品营业期限自 年 月 日 至 年 月 日备案事项本公司依照《中华人民共和国公司法》、《中华人民共和国公司登记管理条例》设立,提交材料真实有效。谨此对真实性承担责任。 法定代表人签字: 指定代表或委托代理人签字: 年 月 日 年 月 日自然人设立一人有限公司,根据《公司法》第 59 条第 2 款规定,一个自然人只能投资设立一个一人有限责任公司。本投资人承诺此前未设立一人有限责任公司。基层常用法律文书制作投资人签字: 制作准备一、法律依据《中华人民共和国公司法》第 6 条规定:第六条 设立公司,应当依法向公司登记机关申请设立登记。符合本法规定的设立条件的,由公司登记机关分别登记为有限责任公司或者股份有限公司;不符合本法规定的设立条件的,不得登记为有限责任公司或者股份有限公司。 法律、行政法规规定设立公司必须报经批准的,应当在公司登记前依法办理批准手续。 公众可以向公司登记机关申请查询公司登记事项,公司登记机关应当提供查询服务。 《中华人民共和国公司登记管理条例》第 9 条规定:第九条 公司的登记事项包括: (一)名称; (二)住所; (三)法定代表人姓名; (四)注册资本; (五)实收资本; (六)公司类型; (七)经营范围; (八)营业期限; (九)有限责任公司股东或者股份有限公司发起人的姓名或者名称,以及认缴和实缴的出资额、出资时间、出资方式。二、基础知识公司设立登记是指公司设立人按法定程序向公司登记机关申请,经公司登记机关审核并记录在案,以供公众查阅的行为。设置公司设立登记制度旨在巩固公司信誉并保障社会交易的安全。在我国,公司进行设立登记,应向各级工商行政管理机关提出申请,并应遵守《公司登记管理条例》的有关规定。(一)公司名称预先核准。设立公司,应当向公司登记机...

1、当您付费下载文档后,您只拥有了使用权限,并不意味着购买了版权,文档只能用于自身使用,不得用于其他商业用途(如 [转卖]进行直接盈利或[编辑后售卖]进行间接盈利)。
2、本站所有内容均由合作方或网友上传,本站不对文档的完整性、权威性及其观点立场正确性做任何保证或承诺!文档内容仅供研究参考,付费前请自行鉴别。
3、如文档内容存在违规,或者侵犯商业秘密、侵犯著作权等,请点击“违规举报”。

碎片内容

企业合同管理工作

确认删除?
VIP
微信客服
  • 扫码咨询
会员Q群
  • 会员专属群点击这里加入QQ群
客服邮箱
回到顶部