电脑桌面
添加小米粒文库到电脑桌面
安装后可以在桌面快捷访问

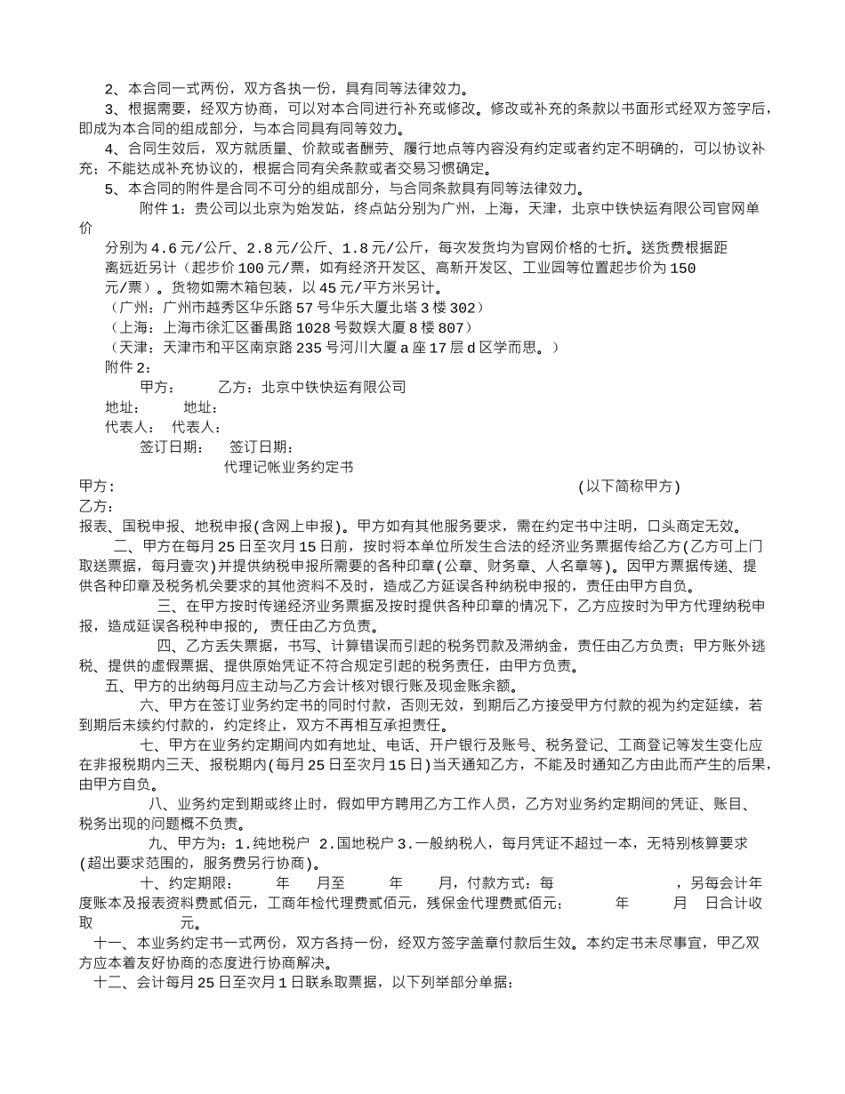
北京中铁快运运输合同

北京中铁快运运输合同_第1页
1/5
北京中铁快运运输合同_第2页
2/5
北京中铁快运运输合同_第3页
3/5
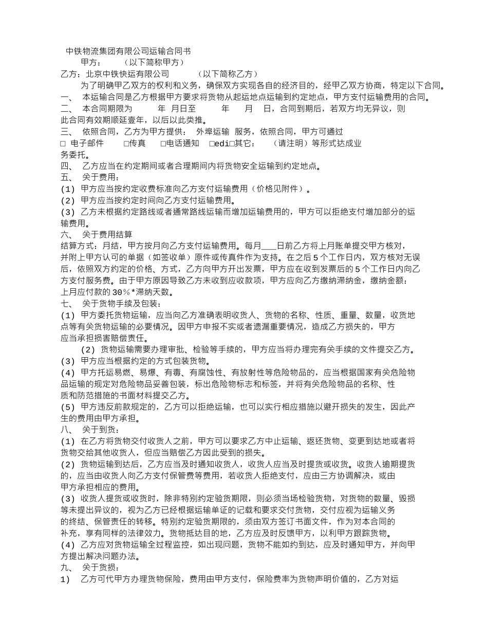
中铁物流集团有限公司运输合同书甲方 :(以下简称甲方)乙方:北京中铁快运有限公司 (以下简称乙方)为了明确甲乙双方的权利和义务,确保双方实现各自的经济目的,经甲乙双方协商,特定以下合同。一、 本运输合同是乙方根据甲方要求将货物从起运地点运输到约定地点,甲方支付运输费用的合同。二、 本合同期限为 年 月日至 年 月 日,合同到期后,若双方均无异议,则此合同有效期顺延壹年,以后以此类推。三、 依照合同,乙方为甲方提供 : 外埠运输 服务,依照合同,甲方可通过□ 电子邮件 □传真 □电话通知 □edi□其它 :(请注明)等形式达成业务委托。四、 乙方应当在约定期间或者合理期间内将货物安全运输到约定地点。五、 关于费用:(1) 甲方应当按约定收费标准向乙方支付运输费用(价格见附件)。(2) 甲方应当按约定时间向乙方支付运输费用。(3) 乙方未根据约定路线或者通常路线运输而增加运输费用的,甲方可以拒绝支付增加部分的运输费用。六、 关于费用结算结算方式:月结,甲方按月向乙方支付运输费用。每月___日前乙方将上月账单提交甲方核对,并附上甲方认可的单据(如签收单)原件或传真件作为支持。在之后 5 个工作日内,双方核对无误后,依照双方约定的价格、方式,乙方向甲方开出发票,甲方应在收到发票后的 5 个工作日内向乙方支付服务费。由于甲方原因导致乙方未收到应收款项,甲方应向乙方缴纳滞纳金,缴纳金额:上月应付款的 30%*滞纳天数。七、 关于货物手续及包装:(1) 甲方委托货物运输,应当向乙方准确表明收货人、货物的名称、性质、重量、数量,收货地点等有关货物运输的必要情况。因甲方申报不实或者遗漏重要情况,造成乙方损失的,甲方应当承担损害赔偿责任。(2) 货物运输需要办理审批、检验等手续的,甲方应当将办理完有关手续的文件提交乙方。(3) 甲方应当根据约定的方式包装货物。(4) 甲方托运易燃、易爆、有毒、有腐蚀性、有放射性等危险物品的,应当根据国家有关危险物品运输的规定对危险物品妥善包装,标出危险物标志和标签,并将有关危险物品的名称、性质和防范措施的书面材料提交乙方。(5) 甲方违反前款规定的,乙方可以拒绝运输,也可以实行相应措施以避开损失的发生,因此产生的费用由甲方承担。八、 关于到货:(1) 在乙方将货物交付收货人之前,甲方可以要求乙方中止运输、返还货物、变更到达地或者将货物交给其他收货人,但应当赔偿乙方因此受到的损失。(2) 货...

1、当您付费下载文档后,您只拥有了使用权限,并不意味着购买了版权,文档只能用于自身使用,不得用于其他商业用途(如 [转卖]进行直接盈利或[编辑后售卖]进行间接盈利)。
2、本站所有内容均由合作方或网友上传,本站不对文档的完整性、权威性及其观点立场正确性做任何保证或承诺!文档内容仅供研究参考,付费前请自行鉴别。
3、如文档内容存在违规,或者侵犯商业秘密、侵犯著作权等,请点击“违规举报”。

碎片内容

北京中铁快运运输合同

范哲铺+ 关注
实名认证
内容提供者

想你所想,急你所急,你需要的都在店铺里可以找到。

确认删除?
VIP
微信客服
  • 扫码咨询
会员Q群
  • 会员专属群点击这里加入QQ群
客服邮箱
回到顶部