电脑桌面
添加小米粒文库到电脑桌面
安装后可以在桌面快捷访问

厂房租赁安全协议书2024新

厂房租赁安全协议书2024新_第1页
1/5
厂房租赁安全协议书2024新_第2页
2/5
厂房租赁安全协议书2024新_第3页
3/5
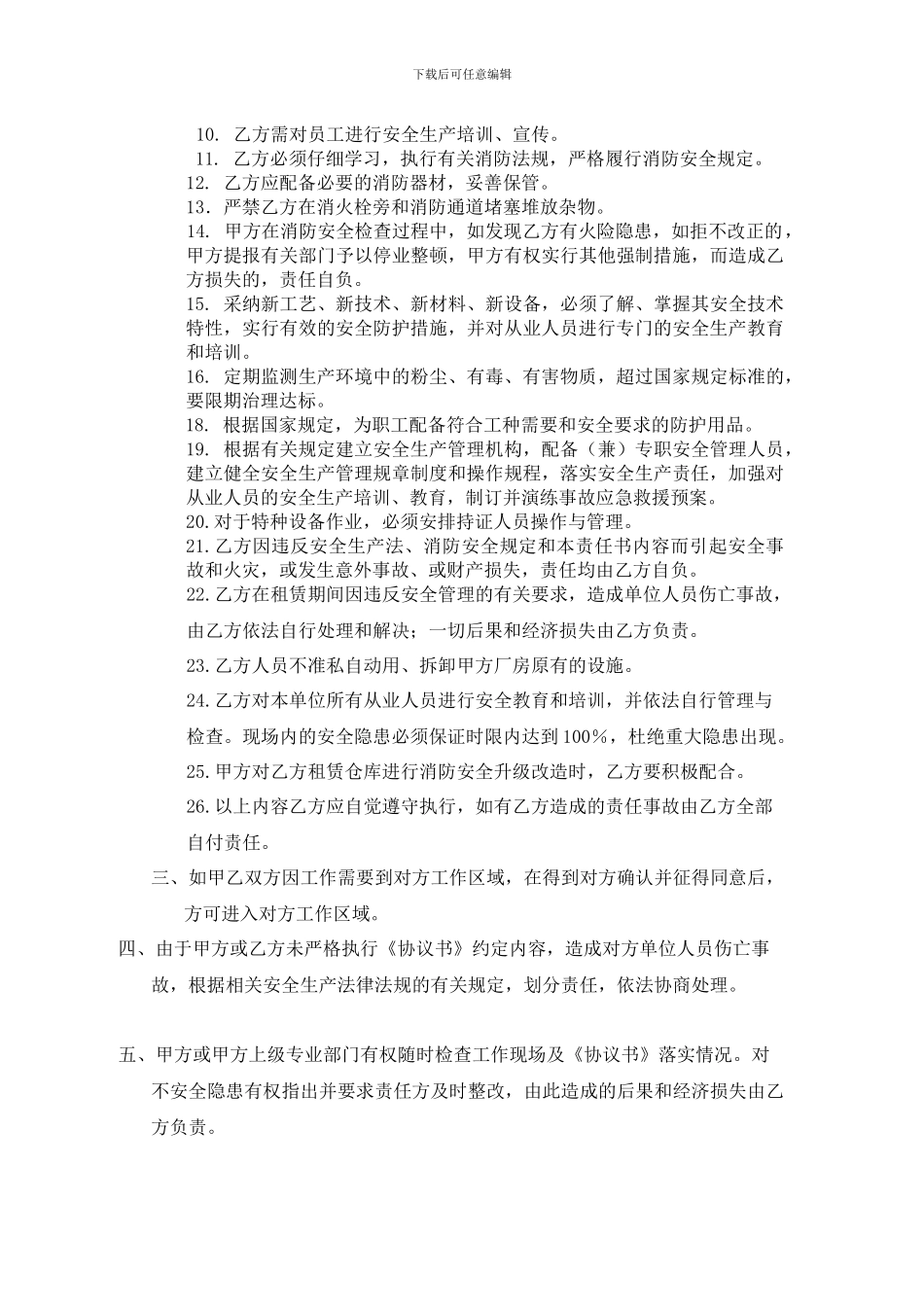
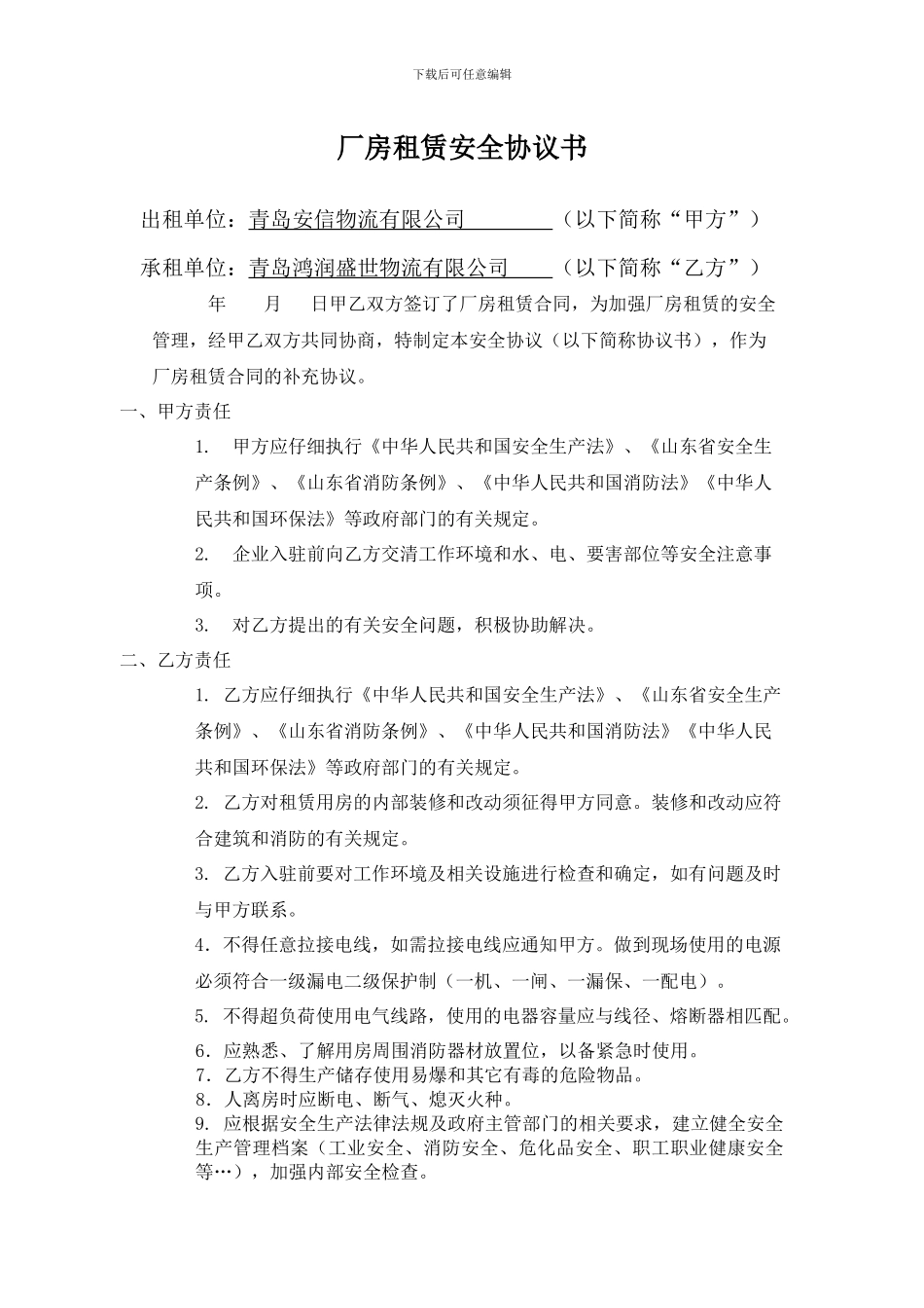
下载后可任意编辑厂房租赁安全协议书出租单位:青岛安信物流有限公司 (以下简称“甲方”)承租单位:青岛鸿润盛世物流有限公司 (以下简称“乙方”) 年 月 日甲乙双方签订了厂房租赁合同,为加强厂房租赁的安全管理,经甲乙双方共同协商,特制定本安全协议(以下简称协议书),作为厂房租赁合同的补充协议。一、甲方责任1. 甲方应仔细执行《中华人民共和国安全生产法》、《山东省安全生产条例》、《山东省消防条例》、《中华人民共和国消防法》《中华人民共和国环保法》等政府部门的有关规定。2. 企业入驻前向乙方交清工作环境和水、电、要害部位等安全注意事项。3. 对乙方提出的有关安全问题,积极协助解决。二、乙方责任1. 乙方应仔细执行《中华人民共和国安全生产法》、《山东省安全生产条例》、《山东省消防条例》、《中华人民共和国消防法》《中华人民共和国环保法》等政府部门的有关规定。2. 乙方对租赁用房的内部装修和改动须征得甲方同意。装修和改动应符合建筑和消防的有关规定。3. 乙方入驻前要对工作环境及相关设施进行检查和确定,如有问题及时与甲方联系。4.不得任意拉接电线,如需拉接电线应通知甲方。做到现场使用的电源必须符合一级漏电二级保护制(一机、一闸、一漏保、一配电)。5. 不得超负荷使用电气线路,使用的电器容量应与线径、熔断器相匹配。6.应熟悉、了解用房周围消防器材放置位,以备紧急时使用。7.乙方不得生产储存使用易爆和其它有毒的危险物品。8.人离房时应断电、断气、熄灭火种。9. 应根据安全生产法律法规及政府主管部门的相关要求,建立健全安全生产管理档案(工业安全、消防安全、危化品安全、职工职业健康安全等…),加强内部安全检查。下载后可任意编辑10. 乙方需对员工进行安全生产培训、宣传。11. 乙方必须仔细学习,执行有关消防法规,严格履行消防安全规定。12. 乙方应配备必要的消防器材,妥善保管。13.严禁乙方在消火栓旁和消防通道堵塞堆放杂物。 14. 甲方在消防安全检查过程中,如发现乙方有火险隐患,如拒不改正的,甲方提报有关部门予以停业整顿,甲方有权实行其他强制措施,而造成乙方损失的,责任自负。15. 采纳新工艺、新技术、新材料、新设备,必须了解、掌握其安全技术特性,实行有效的安全防护措施,并对从业人员进行专门的安全生产教育和培训。16. 定期监测生产环境中的粉尘、有毒、有害物质,超过国家规定标准的,要限期治理达标。18. 根据国家规定,为职工...

1、当您付费下载文档后,您只拥有了使用权限,并不意味着购买了版权,文档只能用于自身使用,不得用于其他商业用途(如 [转卖]进行直接盈利或[编辑后售卖]进行间接盈利)。
2、本站所有内容均由合作方或网友上传,本站不对文档的完整性、权威性及其观点立场正确性做任何保证或承诺!文档内容仅供研究参考,付费前请自行鉴别。
3、如文档内容存在违规,或者侵犯商业秘密、侵犯著作权等,请点击“违规举报”。

碎片内容

厂房租赁安全协议书2024新

确认删除?
VIP
微信客服
  • 扫码咨询
会员Q群
  • 会员专属群点击这里加入QQ群
客服邮箱
回到顶部