电脑桌面
添加小米粒文库到电脑桌面
安装后可以在桌面快捷访问

外围代理合同

外围代理合同_第1页
1/5
外围代理合同_第2页
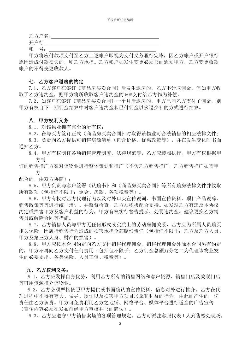
2/5
外围代理合同_第3页
3/5
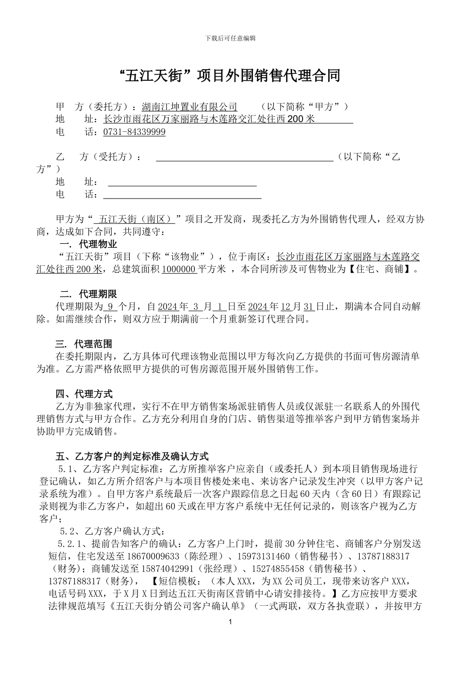
下载后可任意编辑“五江天街”项目外围销售代理合同甲 方(委托方):湖南江坤置业有限公司 (以下简称“甲方”)地 址:长沙市雨花区万家丽路与木莲路交汇处往西 200 米 电 话:0731-84339999乙 方(受托方): (以下简称“乙方”)地 址: 电 话: 甲方为“ 五江天街(南区)”项目之开发商,现委托乙方为外围销售代理人,经双方协商,达成如下合同,共同遵守:一. 代理物业“五江天街”项目(下称“该物业”),位于南区:长沙市雨花区万家丽路与木莲路交汇处往西 200 米 ,总建筑面积 1000000 平方米 ,本合同所涉及可售物业为【住宅、商铺】。二. 代理期限代理期限为 9 个月,自 2024 年 3 月 1 日至 2024 年 12 月 31 日止,期满本合同自动解除。如需继续合作,则双方应于期满前一个月重新签订代理合同。三. 代理范围在委托期限内,乙方具体可代理该物业范围以甲方每次向乙方提供的书面可售房源清单为准。乙方需严格依照甲方提供的可售房源范围开展外围销售工作。四、代理方式乙方为非独家代理,实行不在甲方销售案场派驻销售人员或仅派驻一名联系人的外围代理销售方式与甲方合作。乙方充分利用自身的门店、销售渠道等推举客户到甲方销售案场并协助甲方完成销售。五、乙方客户的判定标准及确认方式5.1、乙方客户判定标准:乙方所推举客户应亲自(或委托人)到本项目销售现场进行登记确认,如乙方所介绍客户与本项目售楼处来电、来访客户记录发生冲突(以甲方客户记录系统为准)。自甲方客户系统最后一次客户跟踪信息之日起 60 天内(含 60 日)有跟踪记录则视为非乙方客户,如超出 60 天或在甲方客户系统中无任何记录的,则该客户视为乙方客户; 5.2、乙方客户确认方式:5.2.1、提前告知客户的确认:乙方客户上门时,提前 30 分钟住宅、商铺客户分别发送短信,住宅发送至 18670009633(陈经理)、15973131460(销售秘书)、13787188317(财务);商铺发送至 15874042991(张经理)、15274855458(销售秘书)、13787188317(财务), 【短信模板:(本人 XXX,为 XX 公司员工,现带来访客户 XXX,电话号码 XXX,于 X 月 X 日到达五江天街南区营销中心请安排接待。】乙方应按甲方要求法律规范填写《五江天街分销公司客户确认单》(一式两联,双方各执壹联),并按甲方1下载后可任意编辑案场管理规定完成签字,住宅公寓客户申报给甲方案场负责人(现指定为:陈烨);商业客户申报给甲...

1、当您付费下载文档后,您只拥有了使用权限,并不意味着购买了版权,文档只能用于自身使用,不得用于其他商业用途(如 [转卖]进行直接盈利或[编辑后售卖]进行间接盈利)。
2、本站所有内容均由合作方或网友上传,本站不对文档的完整性、权威性及其观点立场正确性做任何保证或承诺!文档内容仅供研究参考,付费前请自行鉴别。
3、如文档内容存在违规,或者侵犯商业秘密、侵犯著作权等,请点击“违规举报”。

碎片内容

外围代理合同

确认删除?
VIP
微信客服
  • 扫码咨询
会员Q群
  • 会员专属群点击这里加入QQ群
客服邮箱
回到顶部