电脑桌面
添加小米粒文库到电脑桌面
安装后可以在桌面快捷访问

外墙真石漆工程施工合同

外墙真石漆工程施工合同_第1页
1/5
外墙真石漆工程施工合同_第2页
2/5
外墙真石漆工程施工合同_第3页
3/5
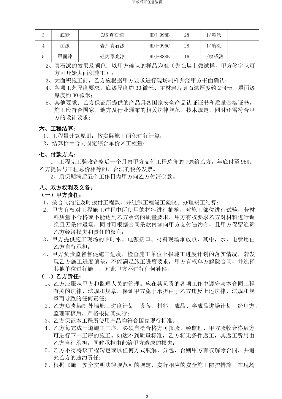
下载后可任意编辑绿海新城住宅小区车库外墙真石漆工程施工合同发包方:怀化世雄建筑有限公司 (以下简称甲方)承包方: (以下简称乙方)根据《中华人民共和国合同法》、《中华人民共和国建筑法》及有关规定,遵循平等、自愿和诚实信用原则,进一步明确双方在施工过程中的权利、义务和经济责任,经甲、乙双方充分协商,同意签订本合同,以便共同遵守。一、工程概况:1、工程名称:绿海新城住宅小区车库外墙真石漆工程 。2、工程地点:绿海新城住宅小区 。二、工程承包范围及承包方式:1、承包范围:外墙真石漆工程施工,具体施工范围根据图纸及甲方项目部要求进行;2、承包方式:包工、包料、包安全、包质量、包工期、固定综合单价包干。三、合同价款: 1、涂料类型、暂定量及固定综合单价:序号涂料类型品牌暂定工程量(m2)固定综合单价(含税) 元/m2小计(元)备注1岩片真石漆200039.00税后价2暂定总价大写:2、本合同采纳固定综合单价包干,价格包含工程承包范围内的全部费用,包括人工费、材料费、材料试验、复检费、装卸运输费、措施费、自身施工建筑垃圾清运费、水电费、脚手架费、成品保护费、利润、税金。乙方为防止质量通病而实行的处理措施等成活工程的全部费用。合同期内该固定综合单价不因市场物价变动等其它任何因素而调增。乙方需要弥补包括前道工序给真石漆带来的直接影响或潜在影响。四、工期要求:本工程工期为 30 个日历天,具体开、竣工日期以甲方项目部书面通知为准,甲方提前 5 天通知乙方进场。五、工程质量、施工工艺及技术要求:(一)工程质量:达到国家、地方及行业现行相关法律规范的合格标准;(二)施工工艺、材料及技术要求:1、岩片真石漆明细表:序号工序产品名称型号规格(kg/桶)涂刷遍数(遍)品牌/产地1基层单组份柔性外墙腻子HDJ-018A252/批刮2底漆抗碱封闭底漆HDJ-010161/滚涂 1下载后可任意编辑3底砂CAS 真石漆HDJ-998B281/喷涂4面漆岩片真石漆HDJ-995C281/喷涂5罩面漆硅丙罩光漆HDJ-888B161/喷或滚2、真石漆的效果及颜色:以甲方确认的样品为准(先在墙上做试样,甲方签字认可方可开始大面积施工);3、大面积施工前,乙方应根据甲方要求进行现场刷样并经甲方书面确认;4、各项工艺厚度要求:底漆厚度约 30 微米、主材岩片真石漆厚度约 2-4mm、罩面漆厚度约 30 微米;5、其他要求:乙方保证所提供的产品具备国家安全产品认证证书和质量合格证书,施工应符合国家、地方及行业颁布的相关法...

1、当您付费下载文档后,您只拥有了使用权限,并不意味着购买了版权,文档只能用于自身使用,不得用于其他商业用途(如 [转卖]进行直接盈利或[编辑后售卖]进行间接盈利)。
2、本站所有内容均由合作方或网友上传,本站不对文档的完整性、权威性及其观点立场正确性做任何保证或承诺!文档内容仅供研究参考,付费前请自行鉴别。
3、如文档内容存在违规,或者侵犯商业秘密、侵犯著作权等,请点击“违规举报”。

碎片内容

外墙真石漆工程施工合同

您可能关注的文档

确认删除?
VIP
微信客服
  • 扫码咨询
会员Q群
  • 会员专属群点击这里加入QQ群
客服邮箱
回到顶部