电脑桌面
添加小米粒文库到电脑桌面
安装后可以在桌面快捷访问

线路运行题库

线路运行题库_第1页
1/11
线路运行题库_第2页
2/11
线路运行题库_第3页
3/11
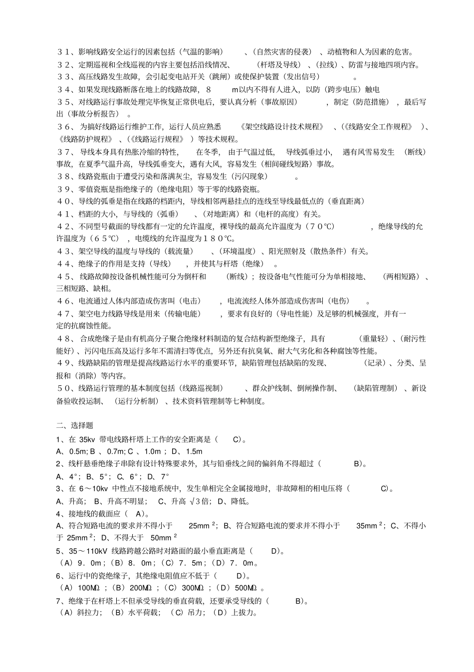
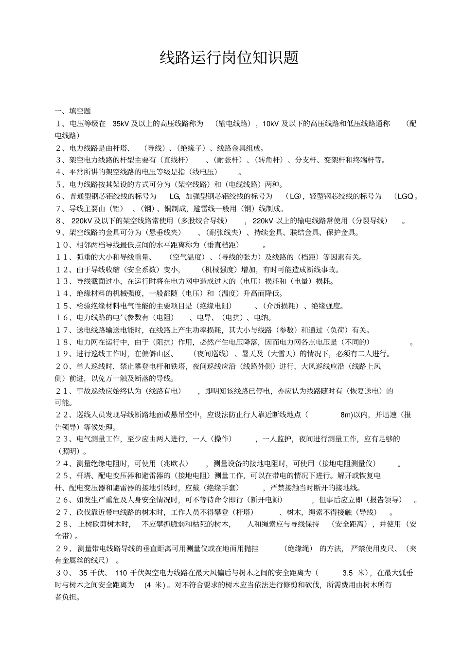
线路运行岗位知识题一、填空题1、电压等级在35kV 及以上的高压线路称为(输电线路),10kV 及以下的高压线路和低压线路通称(配电线路)2、电力线路是由杆塔、 (导线)、(绝缘子)、线路金具组成。3、架空电力线路的杆型主要有(直线杆)、(耐张杆)、(转角杆)、分支杆、变架杆和终端杆等。4、平常所讲的架空线路的电压等级是指(线电压)。5、电力线路按其架设的方式可分为(架空线路)和(电缆线路)两种。6、普通型钢芯铝绞线的标号为LG,加强型钢芯铝绞线的标号为(LG),轻型钢芯绞线的标号为(LGQ)。7、导线主要由(铝) 、(钢)、铜制成,避雷线一般用(钢)线制成。8、 220kV 及以下的架空线路常使用(多股绞合导线),220kV 以上的输电线路常使用(分裂导线)。9、架空线路的金具可分为(悬垂线夹)、(耐张线夹)、持续金具、联结金具、保护金具。10、相邻两档导线最低点间的水平距离称为(垂直档距)。11、弧垂的大小和导线重量、(空气温度)、(导线的张力)及线路的(档距)等因素有关。12、由于导线收缩(安全系数)变小,(机械强度)增加,有时可能造成断线事故。13、导线截面过小,在运行时将在电力网中造成过大的(电压)损耗和(电量)损耗。14、绝缘材料的机械强度,一般都随(电压)和(温度)升高而降低。15、检验绝缘材料电气性能的主要项目是(绝缘电阻)、(介质损耗) 、绝缘强度。16、电力线路的电气参数有(电阻)、电导、(电抗)、电纳。17、送电线路输送电能时,在线路上产生功率损耗,其大小与线路(参数)和通过(负荷)有关。18、电力网在运行中,由于(阻抗)作用,必然产生电压降落,因而电力网各点电压是(不同的)。19、进行巡线工作时,在偏僻山区、(夜间巡线) 、暑天及(大雪天)的情况下,必须有二人进行。20、单人巡线时,禁止攀登电杆和铁塔,夜间巡线应沿(线路外侧)进行,大风巡线应沿(线路上风侧)前进,以免万一触及断落的导线。21、事故巡线应始终认为(线路有电),即明知该线路已停电,亦应认为线路随时有(恢复送电)的可能。22、巡线人员发现导线断路地面或悬吊空中,应设法防止行人靠近断线地点(8m)以内,并迅速(报告领导)等候处理。23、电气测量工作,至少应由两人进行,一人(操作),一人监护,夜间进行测量工作,应有足够的(照明)。24、测量绝缘电阻时,可使用(兆欧表),测量设备的接地电阻时,可使用(接地电阻测...

1、当您付费下载文档后,您只拥有了使用权限,并不意味着购买了版权,文档只能用于自身使用,不得用于其他商业用途(如 [转卖]进行直接盈利或[编辑后售卖]进行间接盈利)。
2、本站所有内容均由合作方或网友上传,本站不对文档的完整性、权威性及其观点立场正确性做任何保证或承诺!文档内容仅供研究参考,付费前请自行鉴别。
3、如文档内容存在违规,或者侵犯商业秘密、侵犯著作权等,请点击“违规举报”。

碎片内容

线路运行题库

您可能关注的文档

确认删除?
VIP
微信客服
  • 扫码咨询
会员Q群
  • 会员专属群点击这里加入QQ群
客服邮箱
回到顶部