电脑桌面
添加小米粒文库到电脑桌面
安装后可以在桌面快捷访问

经济师考试中级,金融专业知识与实务的背诵版本18p

经济师考试中级,金融专业知识与实务的背诵版本18p_第1页
1/26
经济师考试中级,金融专业知识与实务的背诵版本18p_第2页
2/26
经济师考试中级,金融专业知识与实务的背诵版本18p_第3页
3/26
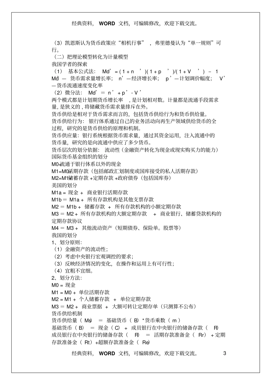
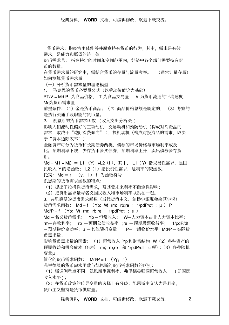
经典资料, WORD 文档,可编辑修改,欢迎下载交流。经典资料, WORD 文档,可编辑修改,欢迎下载交流。1 精品汇编资料内部真题资料,考试必过,答案附后经济师考试中级 ,金融专业知识与实务的背诵版本经典资料, WORD 文档,可编辑修改,欢迎下载交流。经典资料, WORD 文档,可编辑修改,欢迎下载交流。2 货币需求:指经济主体能够并愿意持有货币的行为。其中,需求是有效需求,是能力和愿望的统一体。货币需求量: 指在特定的时间和空间范围内,经济中各个部门需要持有货币的数量。在货币需求量的研究中,需结合货币的存量与流量考察。(通常计量存量)如何测算货币需求量(一)分析货币需求量的理论模型1、 马克思的货币必要量公式(以劳动价值论为基础)PT/V = Md P 为商品价格, T 为商品交易量, V 为货币流通的平均速度,Md为货币需求量前提条件:(1)金是货币商品;(2)商品价格总额是既定的; (3)考察的是执行流通手段职能的货币量。2、 凯恩斯的货币需求函数( 收入支出分析法 ) 影响人们流动性偏好的三项动机:交易动机和预防动机(构成对消费品的需求,取决于“边际消费倾向” ),投机动机(构成对投资品的需求,取决于“资本边际效率”)金融资产可分为货币和长期债券两类,债券的市场价格与市场利率成反比。预期利率下跌,少存货币多买债券,预期利率上升,卖出债券多存货币。Md = M1 + M2 = L1 (Y)+L2(i ),其中, L1( Y)指交易性需求,是国民收入 Y 的增函数; L2(i )指投机性需求,是利率的减函数。托宾: Md = f (y,i ) f 为函数符号凯恩斯的货币需求函数的特点:(1)提出了投机性货币需求,及其受未来利率不确定性影响;(2)把货币需求量与名义国民收入和市场利率联系在一起。3、弗里德曼的货币需求函数(当代货币主义、剑桥学派现金余额学说)货币需求函数: Md = f (Yp;W;rm;rb;re ;1/pdP/dt ;μ ) P Md/P = f (Yp;W;rm;rb;re ;1/pdP/dt ;μ )Md —名义货币需求; Yp —恒常收入; W—人力资本占非人力资本比率;rm—存款利率; rb —预期公债收益率;re —预期股票收益率;1/pdP/dt—预期物价变动率;μ —其他随机变量;P—一般物价水平 Md/P—实际货币需求量。影响货币需求量的因素:(1)恒常收入 Yp 和财富结构 W;(2)各种资产的预期收益和机会成本(包括rm;rb;re和 1/pdP/dt四项);(3)各种随机变...

1、当您付费下载文档后,您只拥有了使用权限,并不意味着购买了版权,文档只能用于自身使用,不得用于其他商业用途(如 [转卖]进行直接盈利或[编辑后售卖]进行间接盈利)。
2、本站所有内容均由合作方或网友上传,本站不对文档的完整性、权威性及其观点立场正确性做任何保证或承诺!文档内容仅供研究参考,付费前请自行鉴别。
3、如文档内容存在违规,或者侵犯商业秘密、侵犯著作权等,请点击“违规举报”。

碎片内容

经济师考试中级,金融专业知识与实务的背诵版本18p

您可能关注的文档

确认删除?
VIP
微信客服
  • 扫码咨询
会员Q群
  • 会员专属群点击这里加入QQ群
客服邮箱
回到顶部