电脑桌面
添加小米粒文库到电脑桌面
安装后可以在桌面快捷访问

内科常考面试题VIP专享VIP免费

内科常考面试题_第1页
1/5
内科常考面试题_第2页
2/5
内科常考面试题_第3页
3/5
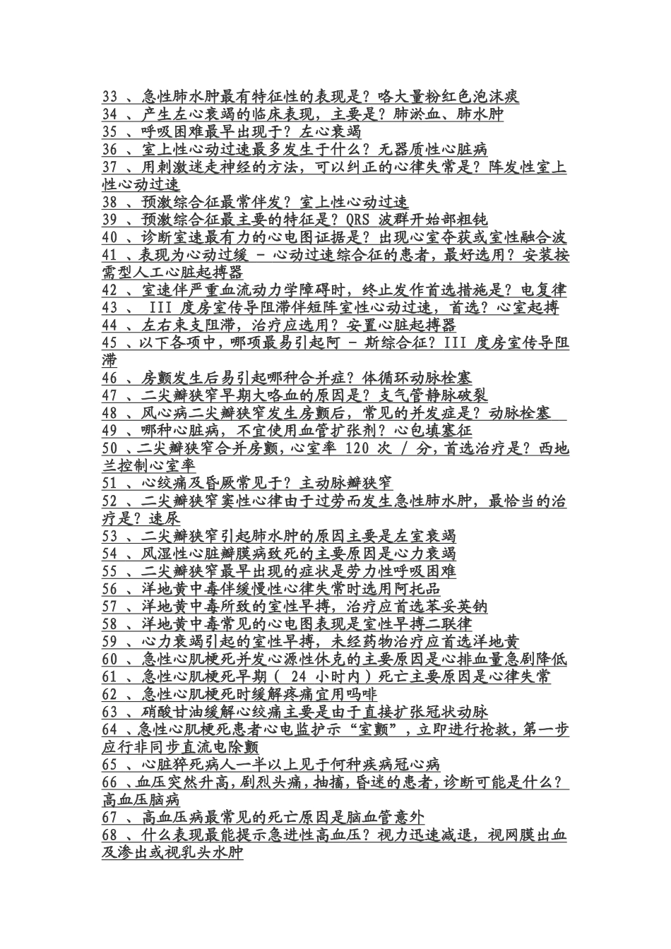
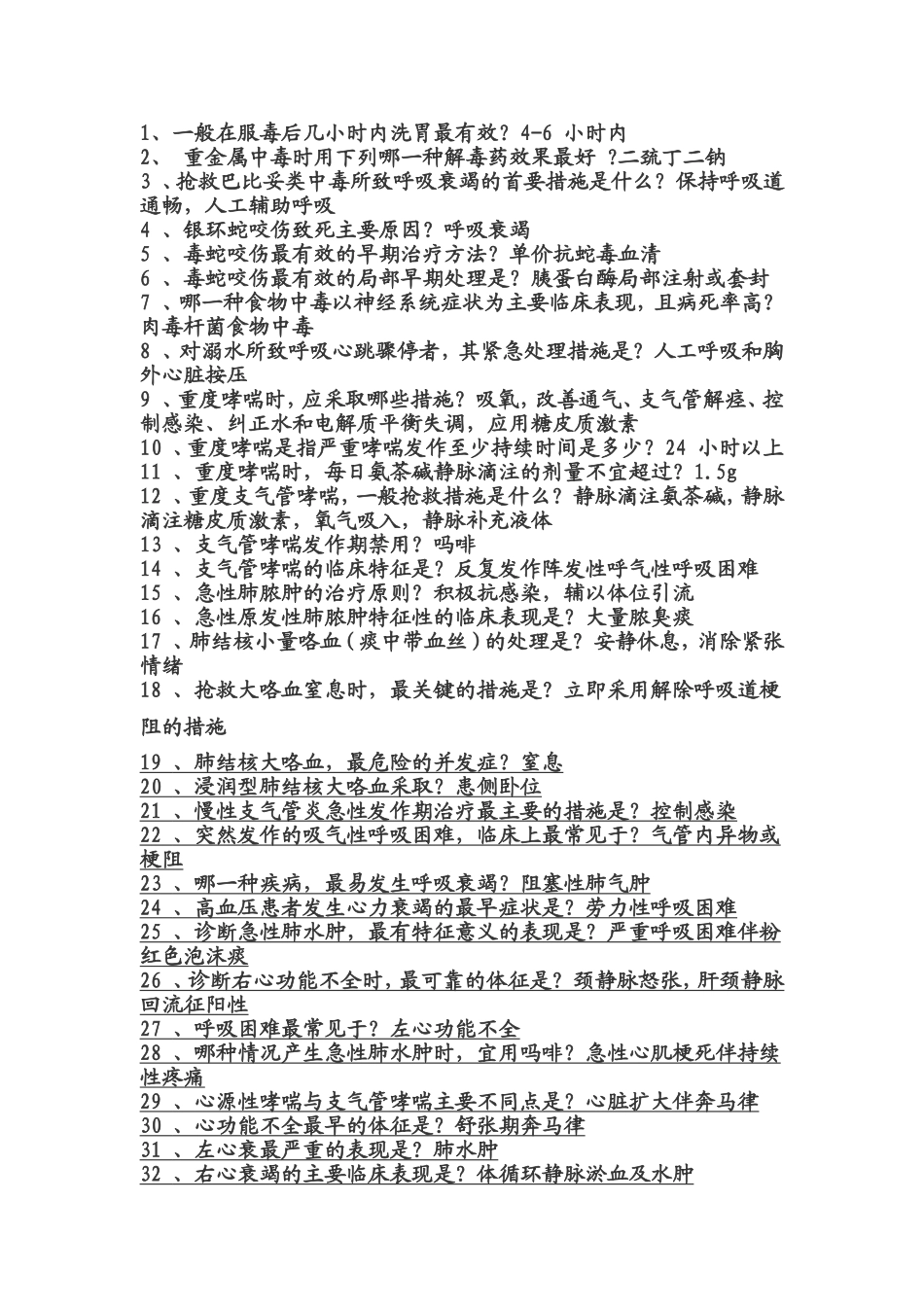
1、一般在服毒后几小时内洗胃最有效?4-6小时内2、重金属中毒时用下列哪一种解毒药效果最好?二巯丁二钠3、抢救巴比妥类中毒所致呼吸衰竭的首要措施是什么?保持呼吸道通畅,人工辅助呼吸4、银环蛇咬伤致死主要原因?呼吸衰竭5、毒蛇咬伤最有效的早期治疗方法?单价抗蛇毒血清6、毒蛇咬伤最有效的局部早期处理是?胰蛋白酶局部注射或套封7、哪一种食物中毒以神经系统症状为主要临床表现,且病死率高?肉毒杆菌食物中毒8、对溺水所致呼吸心跳骤停者,其紧急处理措施是?人工呼吸和胸外心脏按压9、重度哮喘时,应采取哪些措施?吸氧,改善通气、支气管解痉、控制感染、纠正水和电解质平衡失调,应用糖皮质激素10、重度哮喘是指严重哮喘发作至少持续时间是多少?24小时以上11、重度哮喘时,每日氨茶碱静脉滴注的剂量不宜超过?1.5g12、重度支气管哮喘,一般抢救措施是什么?静脉滴注氨茶碱,静脉滴注糖皮质激素,氧气吸入,静脉补充液体13、支气管哮喘发作期禁用?吗啡14、支气管哮喘的临床特征是?反复发作阵发性呼气性呼吸困难15、急性肺脓肿的治疗原则?积极抗感染,辅以体位引流16、急性原发性肺脓肿特征性的临床表现是?大量脓臭痰17、肺结核小量咯血(痰中带血丝)的处理是?安静休息,消除紧张情绪18、抢救大咯血窒息时,最关键的措施是?立即采用解除呼吸道梗阻的措施19、肺结核大咯血,最危险的并发症?窒息20、浸润型肺结核大咯血采取?患侧卧位21、慢性支气管炎急性发作期治疗最主要的措施是?控制感染22、突然发作的吸气性呼吸困难,临床上最常见于?气管内异物或梗阻23、哪一种疾病,最易发生呼吸衰竭?阻塞性肺气肿24、高血压患者发生心力衰竭的最早症状是?劳力性呼吸困难25、诊断急性肺水肿,最有特征意义的表现是?严重呼吸困难伴粉红色泡沫痰26、诊断右心功能不全时,最可靠的体征是?颈静脉怒张,肝颈静脉回流征阳性27、呼吸困难最常见于?左心功能不全28、哪种情况产生急性肺水肿时,宜用吗啡?急性心肌梗死伴持续性疼痛29、心源性哮喘与支气管哮喘主要不同点是?心脏扩大伴奔马律30、心功能不全最早的体征是?舒张期奔马律31、左心衰最严重的表现是?肺水肿32、右心衰竭的主要临床表现是?体循环静脉淤血及水肿33、急性肺水肿最有特征性的表现是?咯大量粉红色泡沫痰34、产生左心衰竭的临床表现,主要是?肺淤血、肺水肿35、呼吸困难最早出现于?左心衰竭36、室上性心动过速最多发生于什么?无器质性心脏病37、用刺激迷走神经的方法,可以纠正的心律失常是?阵发性室上性心动过速38、预激综合征最常伴发?室上性心动过速39、预激综合征最主要的特征是?QRS波群开始部粗钝40、诊断室速最有力的心电图证据是?出现心室夺获或室性融合波41、表现为心动过缓-心动过速综合征的患者,最好选用?安装按需型人工心脏起搏器42、室速伴严重血流动力学障碍时,终止发作首选措施是?电复律43、III度房室传导阻滞伴短阵室性心动过速,首选?心室起搏44、左右束支阻滞,治疗应选用?安置心脏起搏器45、以下各项中,哪项最易引起阿-斯综合征?III度房室传导阻滞46、房颤发生后易引起哪种合并症?体循环动脉栓塞47、二尖瓣狭窄早期大咯血的原因是?支气管静脉破裂48、风心病二尖瓣狭窄发生房颤后,常见的并发症是?动脉栓塞49、哪种心脏病,不宜使用血管扩张剂?心包填塞征50、二尖瓣狭窄合并房颤,心室率120次/分,首选治疗是?西地兰控制心室率51、心绞痛及昏厥常见于?主动脉瓣狭窄52、二尖瓣狭窄窦性心律由于过劳而发生急性肺水肿,最恰当的治疗是?速尿53、二尖瓣狭窄引起肺水肿的原因主要是左室衰竭54、风湿性心脏瓣膜病致死的主要原因是心力衰竭55、二尖瓣狭窄最早出现的症状是劳力性呼吸困难56、洋地黄中毒伴缓慢性心律失常时选用阿托品57、洋地黄中毒所致的室性早搏,治疗应首选苯妥英钠58、洋地黄中毒常见的心电图表现是室性早搏二联律59、心力衰竭引起的室性早搏,未经药物治疗应首选洋地黄60、急性心肌梗死并发心源性休克的主要原因是心排血量急剧降低61、急性心肌梗死早期(24小时内)死亡主要原因是心律失常62、急性心肌梗死时缓解疼痛宜用吗啡63、硝酸甘油缓解心绞...

1、当您付费下载文档后,您只拥有了使用权限,并不意味着购买了版权,文档只能用于自身使用,不得用于其他商业用途(如 [转卖]进行直接盈利或[编辑后售卖]进行间接盈利)。
2、本站所有内容均由合作方或网友上传,本站不对文档的完整性、权威性及其观点立场正确性做任何保证或承诺!文档内容仅供研究参考,付费前请自行鉴别。
3、如文档内容存在违规,或者侵犯商业秘密、侵犯著作权等,请点击“违规举报”。

碎片内容

内科常考面试题

确认删除?
VIP
微信客服
  • 扫码咨询
会员Q群
  • 会员专属群点击这里加入QQ群
客服邮箱
回到顶部