电脑桌面
添加小米粒文库到电脑桌面
安装后可以在桌面快捷访问

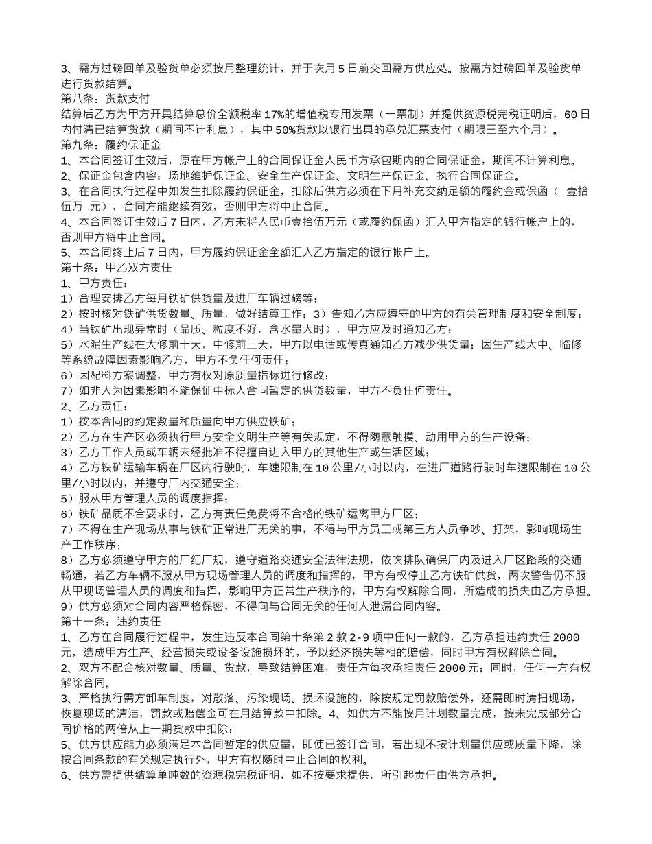
硫酸销售合同

硫酸销售合同_第1页
1/5
硫酸销售合同_第2页
2/5
硫酸销售合同_第3页
3/5
篇一:硫 酸 购 销 合 同硫 酸 购 销 合 同供方:贵溪市宇亮贸易有限公司签订日期 :年 月 日需方 : 签订地点:贵溪市供需双方本着平等互利、协商一致的原则,签订本合同,以资双方信守执行。1、 发货地点:贵溪市冶炼厂 2、 交货地点:3、 交货时间:需方提出供货要求后如无特别原因三天内交付(星期六、日不发货)。 4、 运输方式:公路运输。第三条、 验收标准、方法及提出异议期限:标的物到达后,需方依据供方提供的质检单进行化验验收,如有异议双方协商解决,在解决之前需方不得使用标的物。如需方因使用、保管、保养不善等造成产品质量下降的,不得提出异议。第四条、 结算方式及期限:第五条、 在运输过程中发生的一切费用和责任由供方承担,到达 所发生的一切费用和责任由需方承担。第六条、 本合同如有未尽事宜,须经双方共同协商,作出补充规定,补充规定和合同具有同等效力。如发生纠纷,由双方当事人协商解决;协商或调解不成的,可向贵溪市人民法院提供诉讼。第七条、 其他约定事项:本合同传真件与原件一致时有效。需方必须办理易制毒购买备案证明,提供营业执照复印件、一般纳税人税务登记证复印件、法人身份证复印件,供方须开具增值税发票和运输发票。货物数量以冶炼厂磅单为准(合理误差 3‰),如需另过磅,过磅费有需方支付。第八条、 本合同一式两份,双方各执一份。合同有效期限:件,一起邮寄到贵溪市雄石镇建设路王家小区八栋。谢谢!产 品 购 销 合 同供方 :合同编号:签订地点:需方 :签订日期 :年月日三、提交货地点、履行方式 :四、运输方式及到达站港和费用负担:五、包装标准及费用负担 : 六验收标准、方法及提出异议期限 :七、履行期限 :八、结算方式及期限 :九、违约责任 :十、解决合同纠纷的方式:篇二:硫酸购销合同硫酸购销合同供方:大冶市华峰矿业有限公司 合同编号:需方:鄂州市天信工贸有限公司 签订地点:鄂州市一、产品名称、型号、数量、金额、运输方式二、质量要求、技术标准:执行 gb/t534-2024 等级标准。三、交提货地点:需方指定地点。四、运输方式及到达站港和费用负担:供方汽车送货到需方货场。五、合理损耗及计算方法:供需双方过磅数量误差在千分之三内属正常,超出部分双方协商解决。六、验收标准、方法及提出异议期限:以需方质检部门质量证明书及磅单数量为准,如出现异议,需方应在收货后三天内书面提出,供方在收到需方提...

1、当您付费下载文档后,您只拥有了使用权限,并不意味着购买了版权,文档只能用于自身使用,不得用于其他商业用途(如 [转卖]进行直接盈利或[编辑后售卖]进行间接盈利)。
2、本站所有内容均由合作方或网友上传,本站不对文档的完整性、权威性及其观点立场正确性做任何保证或承诺!文档内容仅供研究参考,付费前请自行鉴别。
3、如文档内容存在违规,或者侵犯商业秘密、侵犯著作权等,请点击“违规举报”。

碎片内容

硫酸销售合同

您可能关注的文档

确认删除?
VIP
微信客服
  • 扫码咨询
会员Q群
  • 会员专属群点击这里加入QQ群
客服邮箱
回到顶部