电脑桌面
添加小米粒文库到电脑桌面
安装后可以在桌面快捷访问

高校校外实习基地建设协议书

高校校外实习基地建设协议书_第1页
1/4
高校校外实习基地建设协议书_第2页
2/4
高校校外实习基地建设协议书_第3页
3/4
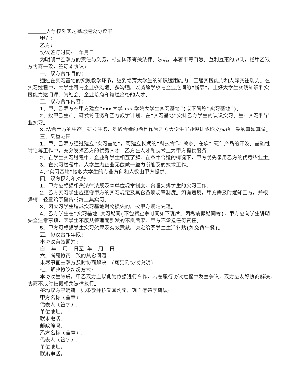
______大学校外实习基地建设协议书甲方:乙方:协议签订时间 : 年月日为明确甲乙双方的责任与义务,根据国家有关法律、法规,本着平等自愿、互利互惠的原则,经甲乙双方协商一致,签订本协议:一、双方合作目的:通过在实习基地的实践教学环节,达到培育大学生的知识运用能力、工程实践能力和人际交往能力。在实习过程中,大学生可与企业多沟通、多沟通,以消除学校与企业之间的“断层”,上好大学生实践知识和实践能力这门课。为社会、企业培育和输送合格的人才。二、双方合作内容:1、甲、乙双方在甲方建立“xxx 大学 xxx 学院大学生实习基地”(以下简称“实习基地”)。2、按甲乙生产、研发等任务和乙方教学计划,在“实习基地”安排乙方学生的认识实习、生产实习和毕业实习。3,结合甲方的生产、研发任务,选取合适的题目作为乙方大学生毕业设计或论文选题,采纳真题真做。三、受益范围:1、甲、乙双方通过建立“实习基地”,可建立长期的“科技合作”关系。在软件硬件产品的开发、基础性讨论等工作中,充分发挥乙方的优秀人才。乙方在人才和技术上为甲方提供服务。2、在学生实习过程中,企业和学生相互了解,在条件合适的情况下,甲方优先录用乙方的优秀毕业生。3、在实习过程中,大学生为企业无偿做一些力所能及的技术工作。4.“实习基地”接收大学生的专业方向和人数由甲方提供。四、双方权利和义务1、甲方应根据相关法律法规及本单位规章制度,合理安排学生的实习工作。2、乙方实习学生应遵守甲方的实习规定及其它各项规章制度。如有违反,甲方需及时通知乙方,并根据情节轻重给予警告或终止其实习。3、因实习学生造成实习基地财物损失的,按甲方规定处理。4、乙方学生在“实习基地”实习期间(不包括业余时间如下班后、因私请假期间等),甲方应向学生讲明安全注意事项,因学生不服从管理而引发的不良后果,甲方不承担任何责任。5、甲方可根据学生实习效果及有效贡献,决定给予学生生活补贴(如免费午餐)。五、协议合作年限:本协议有效期为:自 年 月 日至 年 月 日六、尚需协商一致的其它问题:未尽事宜由双方及时协商解决。(可另附协议说明)七、解决协议纠纷方式:本协议生效后,甲乙双方应以此为依据进行合作,若在履行协议过程中发生争议,双方应友好协商解决,协商不成时依据相关法律执行。签约双方已明确上述条款并接受其约定,现自愿签字确认:甲方名称(盖章):代表人(签字):单位地址:联系电话:邮政编码:乙方名称(盖章):...

1、当您付费下载文档后,您只拥有了使用权限,并不意味着购买了版权,文档只能用于自身使用,不得用于其他商业用途(如 [转卖]进行直接盈利或[编辑后售卖]进行间接盈利)。
2、本站所有内容均由合作方或网友上传,本站不对文档的完整性、权威性及其观点立场正确性做任何保证或承诺!文档内容仅供研究参考,付费前请自行鉴别。
3、如文档内容存在违规,或者侵犯商业秘密、侵犯著作权等,请点击“违规举报”。

碎片内容

高校校外实习基地建设协议书

确认删除?
VIP
微信客服
  • 扫码咨询
会员Q群
  • 会员专属群点击这里加入QQ群
客服邮箱
回到顶部