电脑桌面
添加小米粒文库到电脑桌面
安装后可以在桌面快捷访问

职位说明书供电公司配电运营部部门

职位说明书供电公司配电运营部部门_第1页
1/10
职位说明书供电公司配电运营部部门_第2页
2/10
职位说明书供电公司配电运营部部门_第3页
3/10
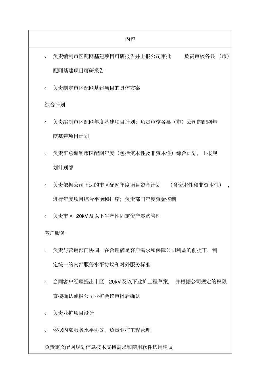
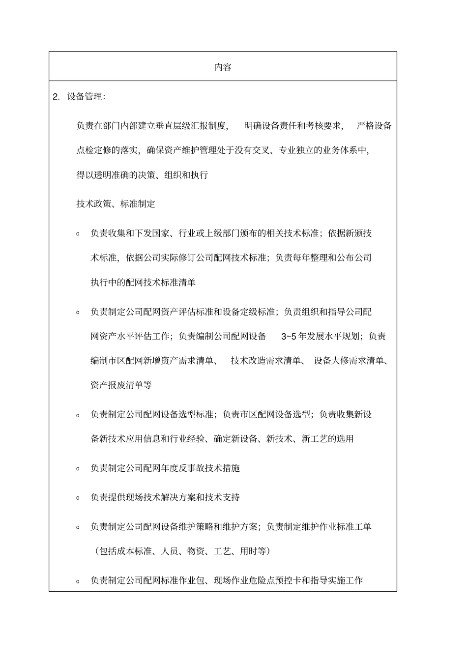
XX供电公司配电运营部部门职责说明1部门目标配电运营部作为XX供电公司的一个准事业部,在公司分管副总经理的责任领导下,统筹运营市区20kV及以下配网资产管理,包括规划、设计、建设、运行、维护等业务。2部门主要工作内容说明内容1. 配网规划与计划配网规划o负责收集与配电网规划相关的政策、法律法规、行业规划经验、运行数据等信息,并作规划影响分析o负责编制、上报公司配网规划原则、典型设计标准、配网投资成本标准。o负责逐步建立配网分类分区域负荷预测模型,确定负荷预测各项系数(同时系数、不平衡系统、需用系数等),做好市区配网负荷预测工作o负责编制、上报市区配网规划及滚动修编配网规划,并对上级电网电源点设置和建设时间提出建议;负责审核县(市)公司编制的配网规划o负责依据市政规划调整,编制、上报市区新建、改建区域配电网规划o负责制订、上报市区配网3-5 年期投资规划(资本性和运营性);审核各县(市)公司制订的3-5 年期配网投资规划内容o负责编制市区配网基建项目可研报告并上报公司审批,负责审核各县 (市)配网基建项目可研报告o负责制定市区配网基建项目的具体方案综合计划o负责编制市区配网年度基建项目计划;负责审核各县(市)公司的配网年度基建项目计划o负责汇总编制市区配网年度(包括资本性及非资本性)综合计划,上报规划计划部o负责依据公司下达的市区配网年度项目资金计划(含资本性和非资本性) ,进行年度项目综合平衡和排序;负责部门年度资金控制o负责市区 20kV 及以下生产性固定资产零购管理客户服务o负责与营销部门协调,在合理满足客户需求和保障公司利益的前提下,制定统一的内部服务水平协议和对外服务标准o会同客户经理提出市区20kV 及以下业扩工程草案, 并根据公司规定的权限直接确认或报公司业扩会议审批后确认o负责业扩项目设计o依据内部服务水平协议,负责业扩工程管理负责定义配网规划信息技术支持需求和商用软件选用建议内容2. 设备管理:负责在部门内部建立垂直层级汇报制度,明确设备责任和考核要求, 严格设备点检定修的落实,确保资产维护管理处于没有交叉、专业独立的业务体系中,得以透明准确的决策、组织和执行技术政策、标准制定o负责收集和下发国家、行业或上级部门颁布的相关技术标准;依据新颁技术标准,依据公司实际修订公司配网技术标准;负责每年整理和公布公司执行中的配网技术标准清单o负责制定公司配网资产评估标准和设备定级标准;负责组织和指导公司...

1、当您付费下载文档后,您只拥有了使用权限,并不意味着购买了版权,文档只能用于自身使用,不得用于其他商业用途(如 [转卖]进行直接盈利或[编辑后售卖]进行间接盈利)。
2、本站所有内容均由合作方或网友上传,本站不对文档的完整性、权威性及其观点立场正确性做任何保证或承诺!文档内容仅供研究参考,付费前请自行鉴别。
3、如文档内容存在违规,或者侵犯商业秘密、侵犯著作权等,请点击“违规举报”。

碎片内容

职位说明书供电公司配电运营部部门

您可能关注的文档

爱的疯狂+ 关注
实名认证
内容提供者

该用户很懒,什么也没介绍

确认删除?
VIP
微信客服
  • 扫码咨询
会员Q群
  • 会员专属群点击这里加入QQ群
客服邮箱
回到顶部