电脑桌面
添加小米粒文库到电脑桌面
安装后可以在桌面快捷访问

能源化学概述

能源化学概述_第1页
1/47
能源化学概述_第2页
2/47
能源化学概述_第3页
3/47
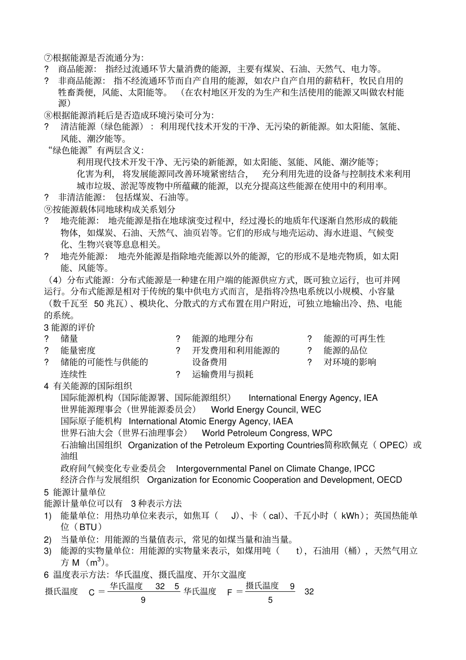
能源化学第一章 能源简介1能源的分类2能源利用史3能源的作用4能源储量及消费5中国能源的发展6能源化学7能源与材料8能源与环境9能源发展趋势第一节 能源的分类1 能(量):能量是物质运动的一种度量,是物体做功的能力。对应于物质的不同的运动形态, 能量也有不同的形式。 各种运动形态是可以相互转化的,所以各种形式的能量之间也能够相互转换。能量是物质的属性,任何物质都具有能量,能本身不是物质,而是指物质的一种状况或状态。(2)能的形式: 机械能(动能、势能) 、热能、化学能、电能、光能、核能(3)能量的性质: 状态性;可加性;传递性;转换性;做功性;贬值性。2 能源国际上,衡量一个国家现代化的程度①能源的人均占有量;②能源构成;③能源使用率;④能源对环境的影响。(1)什么是能源?能源和能量既有联系又有区别,能量来自能源,但能量本身是量度物质运动形式和量度物体做功的物理量,包括机械能、热能、电能、电磁能、化学能、原子能等。能源是可从其获得热、光和动力之类能量的资源。《科学技术百科全书》能源是一个包括着所有燃料、流水、阳光和风的术语,人类用适当的转换手段便可让它为自己提供所需的能量。《大英百科全书》能源是可以直接或经转换提供人类所需的光、热、动力等任一形式能量的载能体资源。《能源百科全书》(2)能源的形式:石油、天然气、煤、生物质能、太阳能、风力能、地热能、水力能、核能、丙烷(3)能源的分类①能源按其形成方式分为:?一次能源: 直接从自然界取得的以自然形态存在的能源。如:煤炭、石油、天然气、风能、水能、太阳能、地热能、核能、生物质能、化学能等。?二次能源: 由一次能源经过加工或转换得到的能源。如:焦炭、汽油、重油、煤气、热能、机械能、电能等。二次能源是联系一次能源和能源用户的中间纽带。一次能源地球上的一次能源来源于三个方面:1)地球以外天体中的太阳辐射能(包括直接的太阳辐射能外,还包括间接来自太阳能能源,如化石能源、生物能、水能、风能、海洋能等)。2)地球本身蕴藏的能量资源,诸如地热能、火山能、地震能以及核燃料(铀、钍、钚)等。3)地球和其他天体相互作用而产生的能量。如天体运动中,太阳和月亮对地球表面的水有吸引力作用而产生的潮汐能。这三类能源中,太阳辐射能是最主要的,也是人类利用最多的。能源结构一次能源第一类能源(来自地球以外)太阳辐射能煤、石油、油页岩、天然气、草木燃料、沼气和其它由于光和作用...

1、当您付费下载文档后,您只拥有了使用权限,并不意味着购买了版权,文档只能用于自身使用,不得用于其他商业用途(如 [转卖]进行直接盈利或[编辑后售卖]进行间接盈利)。
2、本站所有内容均由合作方或网友上传,本站不对文档的完整性、权威性及其观点立场正确性做任何保证或承诺!文档内容仅供研究参考,付费前请自行鉴别。
3、如文档内容存在违规,或者侵犯商业秘密、侵犯著作权等,请点击“违规举报”。

碎片内容

能源化学概述

您可能关注的文档

确认删除?
VIP
微信客服
  • 扫码咨询
会员Q群
  • 会员专属群点击这里加入QQ群
客服邮箱
回到顶部