电脑桌面
添加小米粒文库到电脑桌面
安装后可以在桌面快捷访问

建筑材料复习思考题有答案

建筑材料复习思考题有答案_第1页
1/10
建筑材料复习思考题有答案_第2页
2/10
建筑材料复习思考题有答案_第3页
3/10
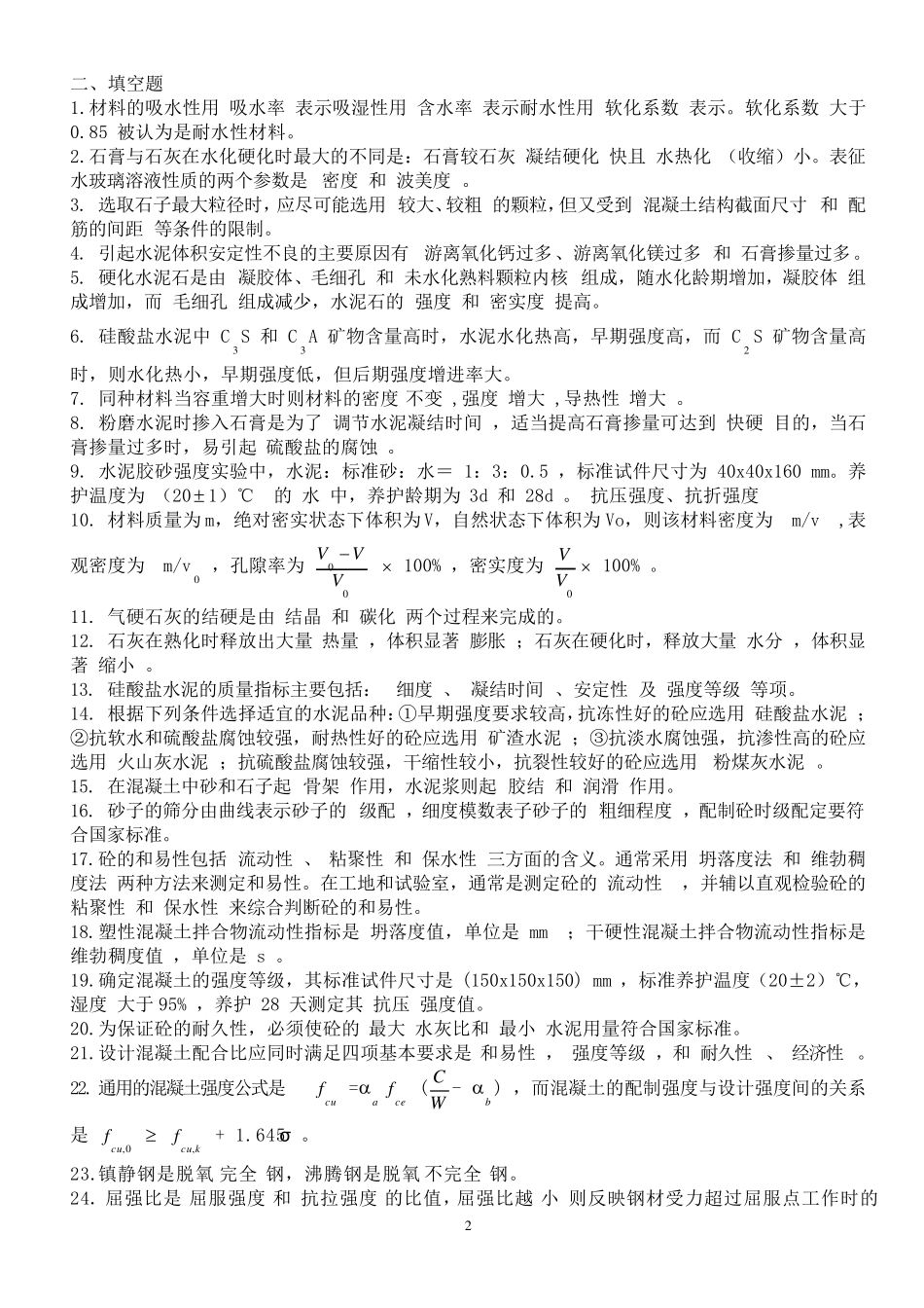
1 建筑材料复习思考题 (适用于土地资源管理08 本科) 一、判断题(对的打√,错的打×) 1. 密度是材料在自然状态下单位体积的质量。( × ) 2. 材料孔隙率提高,则密度降低,表观密度也降低。( ×) 3. 软化系数越小的材料,其耐水性能越好。( × ) 4. 大尺寸试件的强度测定值较小尺寸试件强度的测定值偏大。( × ) 5. 石灰“陈伏”,是为了降低石灰熟化时的发热量。(× ) 6. 建筑石膏可用于潮湿部位,但不能用于水中。( × ) 7. 生产普通硅酸盐水泥时掺入石膏的目的是为了提高水泥的强度。( × ) 8. 硅酸盐水泥中 C2S 早期强度低,后期强度高,而 C3S 正好相反。( × ) 9. 硅酸盐水泥熟料中 C3A 的强度最高,放热量最多。( × ) 10. 标准稠度用水量是水泥的主要技术指标之一。( × ) 11. 水泥安定性不合格可以降级使用。( × ) 12. 硅酸盐水泥中含氧化钙、氧化镁和过多的硫酸盐,都会造成水泥体积安定性不良。( × ) 13. 决定水泥石强度的主要因素是熟料矿物组成及含量、水泥的细度而与加 水量(即W/ C)无 关 。( × ) 14. 水泥水化过程 中产生有 Ca(OH)2 和C3AH6 水化物是引 起 水泥石腐 蚀 的主要内 在原 因。( √ ) 15. 由 于火 山 灰水泥耐热性差 ,所 以不宜 用于蒸 气 养 护 。( × ) 16. 配 制 高强混 凝 土应 优 先 选 用火 山 灰水泥。( × ) 17. 水泥是水硬 性胶 凝 材料,因此 只 能在水中凝 结 硬 化产生强度。( × ) 18. 抗 渗 要求 高的工 程 ,可以选 用普通水泥或 矿渣 水泥。( × ) 19. 两 种 砂 子 的细度模 数相同 ,它 们 的级配 也一定相同 。( × ) 20. 选 用砼 粗 骨 料时,应 在满 足 施 工 要求 的前 提下,粒 径 愈 大愈 好。( √ ) 21. 砼 用砂 的细度模 数越大,则该 砂 的级配 越好。( × ) 22. 细骨 料级配 的好坏 ,主要是根 据 细度模 数判断的,中砂 级配 较好。( × ) 23. 级配 好的骨 料,其空 隙率小,比 表面 大。(× ) 24. 相同 种 类 的材料,其孔隙率越大,强度越高。( × ) 25. 砂 率是指砂 子 占 砼 总 重 量的比 率( × ) 26. 对砼 拌 合物流 动 性大小起 决定作 用的是单位用水量的多少 。( √ ) 27. 在同 样 条 件下进 行 砼 试验 ,试...

1、当您付费下载文档后,您只拥有了使用权限,并不意味着购买了版权,文档只能用于自身使用,不得用于其他商业用途(如 [转卖]进行直接盈利或[编辑后售卖]进行间接盈利)。
2、本站所有内容均由合作方或网友上传,本站不对文档的完整性、权威性及其观点立场正确性做任何保证或承诺!文档内容仅供研究参考,付费前请自行鉴别。
3、如文档内容存在违规,或者侵犯商业秘密、侵犯著作权等,请点击“违规举报”。

碎片内容

建筑材料复习思考题有答案

小辰5+ 关注
实名认证
内容提供者

出售各种资料和文档

确认删除?
VIP
微信客服
  • 扫码咨询
会员Q群
  • 会员专属群点击这里加入QQ群
客服邮箱
回到顶部