电脑桌面
添加小米粒文库到电脑桌面
安装后可以在桌面快捷访问

建筑防火规范

建筑防火规范_第1页
1/45
建筑防火规范_第2页
2/45
建筑防火规范_第3页
3/45
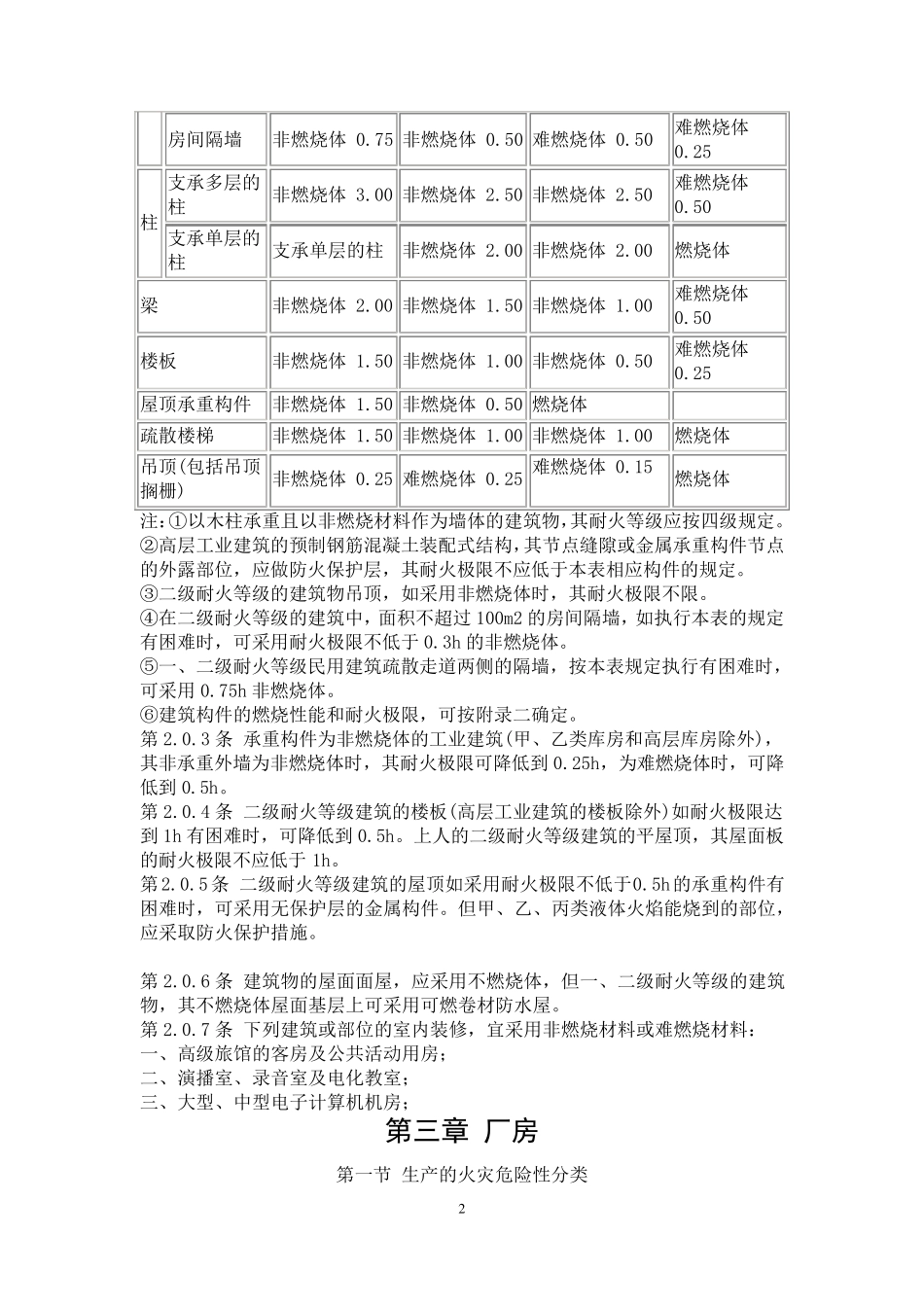
1 建筑设计防火规范 第一章 总 则 第1.0.1 条 为了保卫社会主义建设和公民生命财产的安全,在城镇规划和建筑设计中贯彻“预防为主,防消结合”的方针,采限防火措施,防止和减少火灾危害,特制定本规范。 第1.0.2 条 建筑防火设计,必须遵循国家的有关方针政策,从全局出发,统筹兼顾,正确处理生产和安全、重点和一般的关系,积极采用行之有效的先进防火技术,做到促进生产,保障安全,方便使用,经济合理。 第1.0.3 条 本规范适用于下列新建、扩建和改建的工业与民用建筑: 一、九层及九层以下的住宅(包括底层设置商业服务网点的住宅)和建筑高度不超过24m 和其他民用建筑以及建筑高度超过24m 的单层公共建筑; 二、单层、多层和高层工业建筑。 本规范不适用于炸药(库)、花炮厂(库)、无窗厂房、地下建筑、炼油厂和石油化工厂的生产区。 注:建筑高度为建筑物室外 地面 到其女 儿 墙 顶 部 或 檐 口 的高度。屋 顶 上 的嘹 望 塔 、冷 却 塔 、水 箱 间 、微 波 天 线 间 、电 梯 机 房、排 风 和排 烟 机 房以及楼 梯 出口 小 间 等不计人 建筑高度和层数 内 ,建筑物的地下室、半 地下室的的顶 板 面 高出室室外 地面 不超过1.5m 者 ,不计入 层数 内 。 第1.0.4 条 建筑防火设计,除 执 行本规范的规定外 ,并 应 符 合国家现 行的有关标 准 、规范的要 求 。 第二章 建筑物的耐火等级 第2.0.1 条 建筑物的耐 火等 级 分 为四 级 ,其构 件 的燃 烧 性 能 和耐 火极限不应 低于表 2.0.1 的规定(本规范另 有规定者 除 外 )。 第2.0.2 条 二级 耐 火等 级 的多层和高层工业建筑内 存 放 可 燃 物的平 均 重量 超过200kg/m2 的房间 ,其梁 、楼 板 的耐 火极限应 符 合一级 耐 火等 级 的要 求 ,但 设有自 动 灭 火设备 时 ,其梁 、楼 板 的耐 火极限仍 可 按 二级 耐 火等 级 的要 求 。 建筑物构 件 的燃 烧 性 能 和耐 火极限 表 2.0.1 燃 烧 性 能 和耐火极限(h) 等级 构 件 名 称 一级 二级 三 级 四 级 墙 防火墙 非 燃 烧 体 4.00 非 燃 烧 体 4.00 非 燃 烧 体 4.00 非 燃 烧 体 4.00 承 重墙 、楼梯 间 、电 梯井 的墙 非 燃 烧 体 3.00 非 燃 烧 体 2.50 非 燃 烧 体 2.50 难 燃 烧 ...

1、当您付费下载文档后,您只拥有了使用权限,并不意味着购买了版权,文档只能用于自身使用,不得用于其他商业用途(如 [转卖]进行直接盈利或[编辑后售卖]进行间接盈利)。
2、本站所有内容均由合作方或网友上传,本站不对文档的完整性、权威性及其观点立场正确性做任何保证或承诺!文档内容仅供研究参考,付费前请自行鉴别。
3、如文档内容存在违规,或者侵犯商业秘密、侵犯著作权等,请点击“违规举报”。

碎片内容

建筑防火规范

您可能关注的文档

确认删除?
VIP
微信客服
  • 扫码咨询
会员Q群
  • 会员专属群点击这里加入QQ群
客服邮箱
回到顶部