电脑桌面
添加小米粒文库到电脑桌面
安装后可以在桌面快捷访问

自动控制系统设计方案罗工VIP专享

自动控制系统设计方案罗工_第1页
1/8
自动控制系统设计方案罗工_第2页
2/8
自动控制系统设计方案罗工_第3页
3/8
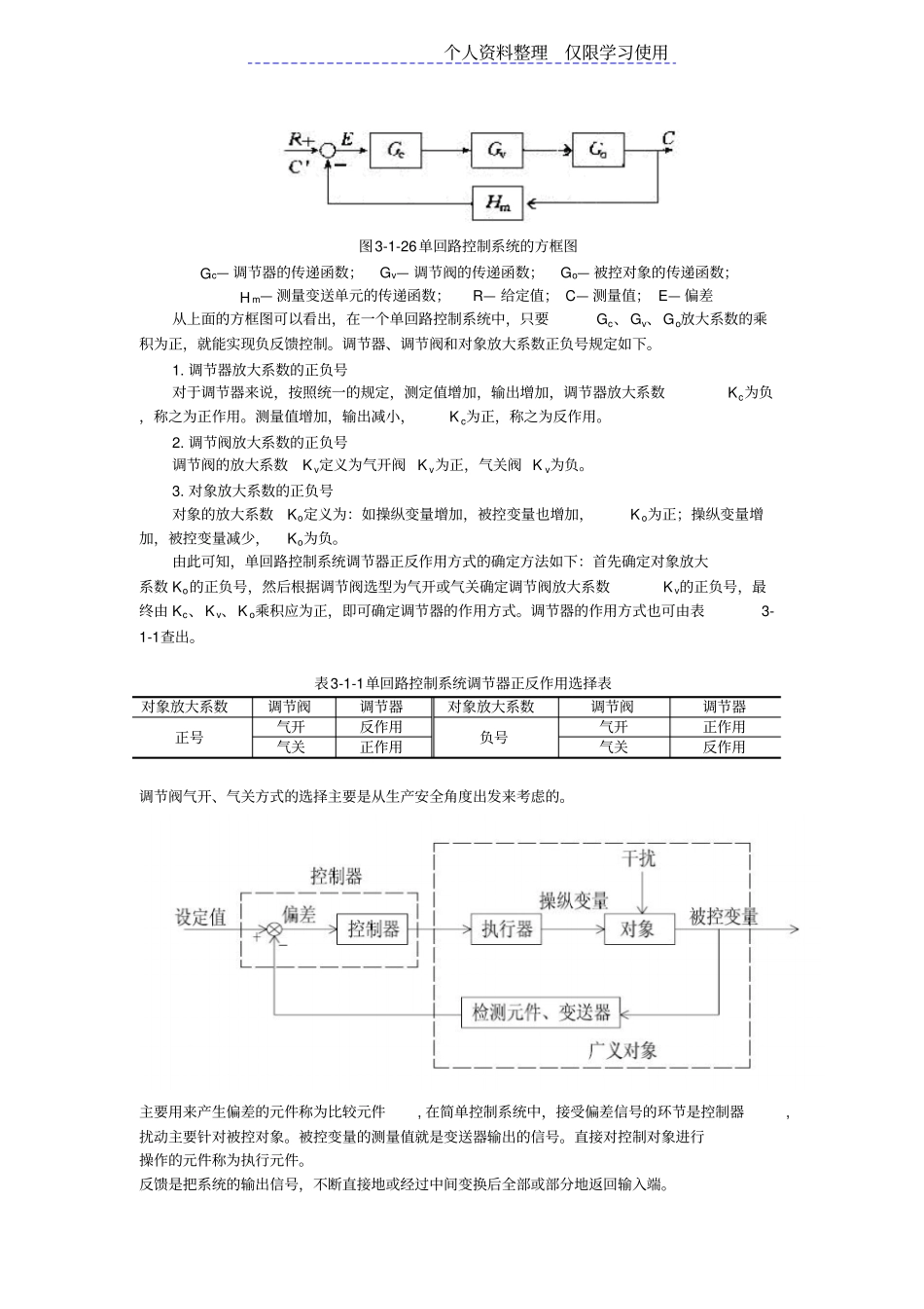
个人资料整理仅限学习使用第三篇自动控制系统的设计一、简单控制系统简单控制系统是生产过程中最常见、应用最广泛、数量最多的控制系统。它是由被控对象 <常称对象)、测量变送<一个测量元件及变送器)单元、调节器和执行器组成的单回路负反馈控制系统。被控对象:指需要控制的设备或装置,如反应器、锅炉汽包等。被控变量:指需要控制的工艺参数。操纵变量:受控于执行器,用于调节被控变量大小的物理量。设定值:它对应于生产过程中被控变量需要保持的值。偏差信号:它是比较元件的输出信号,是设定值与测量反馈信号的差值。干扰:在自动控制系统中,除操纵变量外,作用于被控对象并对被控变量影响较大的输入作用称为干扰。控制信号:由控制器按一定规律给出的。按被控制的工艺变量来划分,最常见的是温度、压力、流量、液位和成分五种控制系统。物位包括:液位、料位、界位。仪表运行<对象)的特性通常分为静态特性和动态特性。静态特性是指工艺对象在某一状态下达到稳定时的情况,它由物料平衡、能量平衡、传热、传质以及化学反应速度等决定。化工生产过程和装置主要是通过静态计算进行设计的。在自控设计过程中,首先应分析生产过程中各个变量的性质及其相互关系,分析被控对象的特性;然后根据工艺的要求,选择被控变量、操纵变量,合理选择控制系统中的测量变送单元、调节器和执行器,建立一个较为合理的控制系统。对有多个控制系统的生产过程,还要考虑各个系统间的相互关联和相互影响,并按可能使每个控制系统对其他控制系统的影响为最小的原则来建立各个控制回路。选择操纵变量时,主要应考虑如下的原则:①首先从工艺上考虑,它应允许在一定范围内改变;②选上的操纵变量的调节通道,它的放大系数要大,这样对克服干扰较为有利;③在选择操纵变量时,应使调节通道的时间常数适当小一些,而干扰通道的时间常数可以大一些;④选上的操纵变量应对装置中其他控制系统的影响和关联较小,不会对其他控制系统的运行产生较大的干扰。被调参数选择应遵循的原则:①能代表工艺操作指标或能反映工艺操作状态②可测并有足够大的灵敏度③独立可控④尽量采用直接指标化学反应器最重要的被控制变量是反应温度。典型的控制系统方框图是由控制器、测量元件、控制对象、控制阀、比较环节构成的。在生产过程中,工艺总是要求被控变量能稳定在设计值上。单回路控制系统的方框图如图3-1-26所示。个人资料整理仅限学习使用图3-1-26单回路控制系统的方框图Gc—...

1、当您付费下载文档后,您只拥有了使用权限,并不意味着购买了版权,文档只能用于自身使用,不得用于其他商业用途(如 [转卖]进行直接盈利或[编辑后售卖]进行间接盈利)。
2、本站所有内容均由合作方或网友上传,本站不对文档的完整性、权威性及其观点立场正确性做任何保证或承诺!文档内容仅供研究参考,付费前请自行鉴别。
3、如文档内容存在违规,或者侵犯商业秘密、侵犯著作权等,请点击“违规举报”。

碎片内容

自动控制系统设计方案罗工

确认删除?
VIP
微信客服
  • 扫码咨询
会员Q群
  • 会员专属群点击这里加入QQ群
客服邮箱
回到顶部