电脑桌面
添加小米粒文库到电脑桌面
安装后可以在桌面快捷访问

2024年装饰装修施工技术交底记录大全VIP专享VIP免费

2024年装饰装修施工技术交底记录大全_第1页
1/18
2024年装饰装修施工技术交底记录大全_第2页
2/18
2024年装饰装修施工技术交底记录大全_第3页
3/18
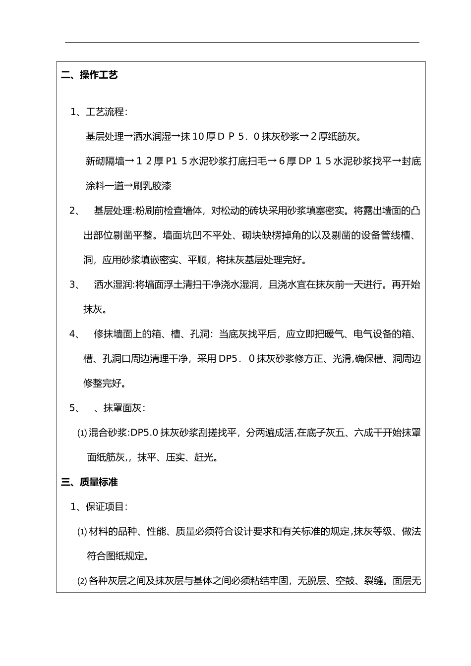
技术交底记录2017年4月15日工程名称上海市向明中学校舍修缮工程分部工程装饰装修工程分项工程名称:室内抹灰工程交底内容:室内抹灰工程一、施工准备1、材料及主要机具:⑴材料:水泥、砂子、纸筋灰的品种、规格均应符合设计要求及规范规定。⑵主要机具:小型搅拌机或人工搅拌、5及2孔径的筛子、大平锹、小平锹,除抹灰工一般常用的工具外,还应备有软毛刷、喷壶、小水壶、水桶、分格条、笤帚、锤子,錾子等。2、作业条件:对起壳、起鼓开裂、风化的墙体铲除、清理干净,浇水湿润后,方可进行抹灰工程。⑴墙体整修,完成门窗框、电气管线、配电箱柜、有关埋件等安装埋设工作。⑵抹灰前对墙体上被剔凿的管线槽、洞进行整修完善。检查门窗框位置是否正确,安装连接是否牢固,门窗框与墙体之间的缝隙应用1:3水泥砂浆或1:1:6水泥混合砂浆嵌塞严实。⑶按抹灰墙面的高度,支搭好抹灰用脚手架、高凳。操作平台,架体要稳定、牢固、可靠。二、操作工艺1、工艺流程:基层处理→洒水润湿→抹10厚DP5.0抹灰砂浆→2厚纸筋灰。新砌隔墙→12厚P15水泥砂浆打底扫毛→6厚DP15水泥砂浆找平→封底涂料一道→刷乳胶漆2、基层处理:粉刷前检查墙体,对松动的砖块采用砂浆填塞密实。将露出墙面的凸出部位剔凿平整。墙面坑凹不平处、砌块缺楞掉角的以及剔凿的设备管线槽、洞,应用砂浆填嵌密实、平顺,将抹灰基层处理完好。3、洒水湿润:将墙面浮土清扫干净浇水湿润,且浇水宜在抹灰前一天进行。再开始抹灰。4、修抹墙面上的箱、槽、孔洞:当底灰找平后,应立即把暖气、电气设备的箱、槽、孔洞口周边清理干净,采用DP5.0抹灰砂浆修方正、光滑,确保槽、洞周边修整完好。5、、抹罩面灰:⑴混合砂浆:DP5.0抹灰砂浆刮搓找平,分两遍成活,在底子灰五、六成干开始抹罩面纸筋灰,,抹平、压实、赶光。三、质量标准1、保证项目:⑴材料的品种、性能、质量必须符合设计要求和有关标准的规定,抹灰等级、做法符合图纸规定。⑵各种灰层之间及抹灰层与基体之间必须粘结牢固,无脱层、空鼓、裂缝。面层无爆灰、裂纹等缺陷。2、基本项目:⑴表面:表面光滑、洁净,接槎平整,线角顺直、清晰,毛面纹路均匀一致。⑵护角及门窗框与墙体之间缝隙、护角符合施工规范的规定。表面光滑、平顺。门窗框与墙体之间的缝隙填塞密实,表面平整。⑶孔洞、槽、盒、管道后面抹灰,尺寸正确、方正、整齐、光滑。管道后面,平整、洁净。四、成品保护1、抹灰前在门框根部以上500-600mm范围内,钉铁皮或木板加以保护,防止施工中碰坏。2、地面、踢脚板、墙裙及管道背后及时清扫干净。3、搬运物料及拆除脚手架木要轻抬、轻放,及时清除杂物,工具、材料码放整齐,不要撞坏和污染门窗、墙面和护角。不许破坏地面面层,不许在地面拌灰,避免硬伤。保护地面完好。4、保护好墙面的预埋件,通风篦子,管线槽、盒、电气设备所预留的孔洞不要抹死。交底人:被交底人:技术负责人交底人接受人技术交底记录年月日工程名称张东村二期旧村改造14#楼分部工程装饰装修工程分项工程名称:外墙抹灰工程交底内容:外墙抹灰工程一、施工准备1、材料及主要机具:⑴材料:水泥、砂子、外加剂的品种、规格均应符合设计要求及规范规定。⑵主要机具:搅拌机、5及2孔径的筛子、大平锹、小平锹,除抹灰工一般常用的工具外,还应备有软毛刷、钢丝刷、筷子笔,粉线包、喷壶、小水壶、水桶、分格条、笤帚、锤子,錾子等。2、作业条件:⑴结构工程全部完成,并经有关部门验收,达到合格标准。⑵抹灰前应检查门窗框的位置是否正确,与墙体连接是否牢固。连接处的缝隙应用1:3水泥砂浆或1:1:6水泥混合砂浆分层嵌塞密实。若缝隙较大时,应在砂浆中掺入少量麻刀嵌塞,使其塞缝严实。铝合金门窗缝隙处理按设计要求嵌填。⑶砖墙、混凝土墙壁、加气砼墙基体表面的灰尘、污垢和油渍等,应清理干净,并洒水湿润。⑷阳台拦杆、挂衣铁件、预埋铁件、管道等应提前安装好,结构施工时墙面上的预留孔洞应提前堵塞严实,将柱、过梁等凸出墙壁面的砼剔平,凹处提前刷净,用水洇透后,再用1:3水泥砂浆或1:1:6水泥混合砂浆分层补衬平。⑸外墙面抹水泥砂浆,大面积施工前应先做样板,经鉴定合格,并确定施工...

1、当您付费下载文档后,您只拥有了使用权限,并不意味着购买了版权,文档只能用于自身使用,不得用于其他商业用途(如 [转卖]进行直接盈利或[编辑后售卖]进行间接盈利)。
2、本站所有内容均由合作方或网友上传,本站不对文档的完整性、权威性及其观点立场正确性做任何保证或承诺!文档内容仅供研究参考,付费前请自行鉴别。
3、如文档内容存在违规,或者侵犯商业秘密、侵犯著作权等,请点击“违规举报”。

碎片内容

2024年装饰装修施工技术交底记录大全

您可能关注的文档

确认删除?
VIP
微信客服
  • 扫码咨询
会员Q群
  • 会员专属群点击这里加入QQ群
客服邮箱
回到顶部