电脑桌面
添加小米粒文库到电脑桌面
安装后可以在桌面快捷访问

方案设计单位(及方案)招标(或竞赛)选择流程

方案设计单位(及方案)招标(或竞赛)选择流程_第1页
1/11
方案设计单位(及方案)招标(或竞赛)选择流程_第2页
2/11
方案设计单位(及方案)招标(或竞赛)选择流程_第3页
3/11
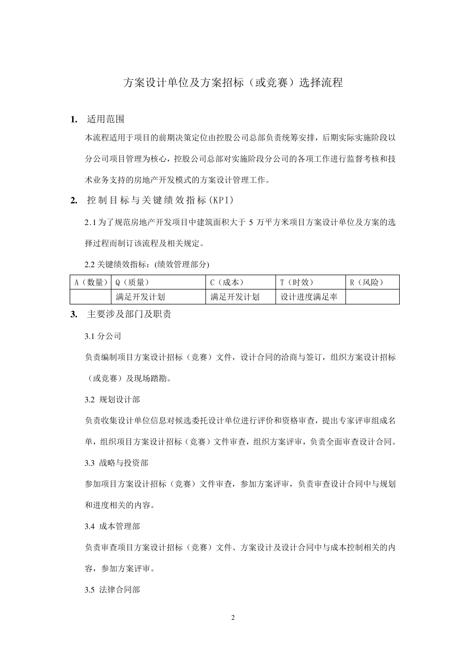
1 深 圳 市 长 城 投 资 控 股 股 份 有 限 公 司 流 程 管 理 文 件 编号:CC-LC007 版号:A/0 方案设计单位及方案招标(或竞赛)选择流程 编制 日期 审核 日期 批准 日期 修订记录 日 期 修订状态 修改内容 修改人 审核人 批准人 2 方 案 设 计 单 位 及 方 案 招 标 ( 或 竞 赛 ) 选 择 流 程 1 . 适 用 范 围 本 流 程 适 用 于 项 目 的 前 期 决 策 定 位 由 控 股 公 司 总 部 负 责 统 筹 安 排 , 后 期 实 际 实 施 阶 段 以分 公 司 项 目 管 理 为 核 心 , 控 股 公 司 总 部 对 实 施 阶 段 分 公 司 的 各 项 工 作 进 行 监 督 考 核 和 技术 业 务 支 持 的 房 地 产 开 发 模 式 的 方 案 设 计 管 理 工 作 。 2 . 控 制 目 标 与 关 键 绩 效 指 标 (KPI) 2 .1 为 了 规 范 房 地 产 开 发 项 目 中 建 筑 面 积 大 于5 万 平 方 米 项 目 方 案 设 计 单 位 及 方 案 的 选择 过 程 而 制 订 该 流 程 及 相 关 规 定 。 2 .2 关 键 绩 效 指 标 : (绩 效 管 理 部 分 ) A( 数 量 ) Q( 质 量 ) C( 成 本 ) T( 时 效 ) R( 风 险 ) 满 足 开 发 计 划 满 足 开 发 计 划 设 计 进 度 满 足 率 3 . 主 要 涉 及 部 门 及 职 责 3 .1 分 公 司 负 责 编 制 项 目 方 案 设 计 招 标 ( 竞 赛 ) 文 件 , 设 计 合 同的 洽商与 签订 , 组织方 案 设 计 招 标( 或 竞 赛 ) 及 现场踏勘。 3 .2 规 划 设 计 部 负 责 收集设 计 单 位 信息对 候选 委托设 计 单 位 进 行 评价和 资格审查, 提出专家评审组成 名单 , 组织项 目 方 案 设 计 招 标 ( 竞 赛 ) 文 件 审查, 组织方 案 评审, 负 责 全面 审查设 计 合 同。 3 .3 战略与 投资部 参加项 目 方 案 设 计 招 标 ( 竞 赛 ) 文 件 审查, 参加方 案 评审, 负 责 审查设 计 合 同中 与 规 划和 进 度 相 关 的 内容。 3 .4 成 本 管 理 部 负 责 审查项 目 方 案 设 计 招 标 ...

1、当您付费下载文档后,您只拥有了使用权限,并不意味着购买了版权,文档只能用于自身使用,不得用于其他商业用途(如 [转卖]进行直接盈利或[编辑后售卖]进行间接盈利)。
2、本站所有内容均由合作方或网友上传,本站不对文档的完整性、权威性及其观点立场正确性做任何保证或承诺!文档内容仅供研究参考,付费前请自行鉴别。
3、如文档内容存在违规,或者侵犯商业秘密、侵犯著作权等,请点击“违规举报”。

碎片内容

方案设计单位(及方案)招标(或竞赛)选择流程

您可能关注的文档

小辰8+ 关注
实名认证
内容提供者

出售各种资料和文档

确认删除?
VIP
微信客服
  • 扫码咨询
会员Q群
  • 会员专属群点击这里加入QQ群
客服邮箱
回到顶部