电脑桌面
添加小米粒文库到电脑桌面
安装后可以在桌面快捷访问

质量目标策划程序

质量目标策划程序_第1页
1/5
质量目标策划程序_第2页
2/5
质量目标策划程序_第3页
3/5
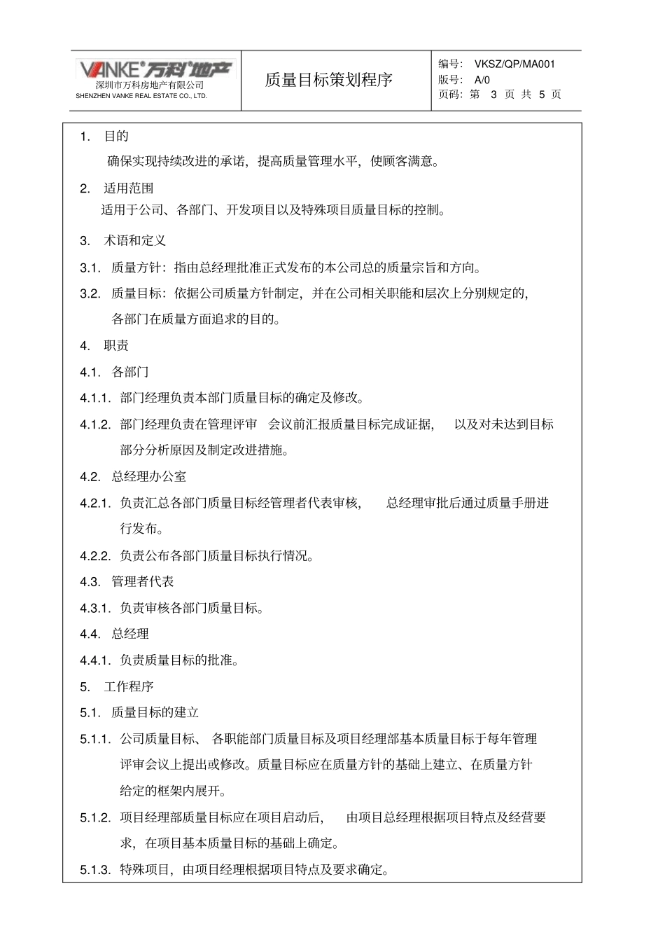
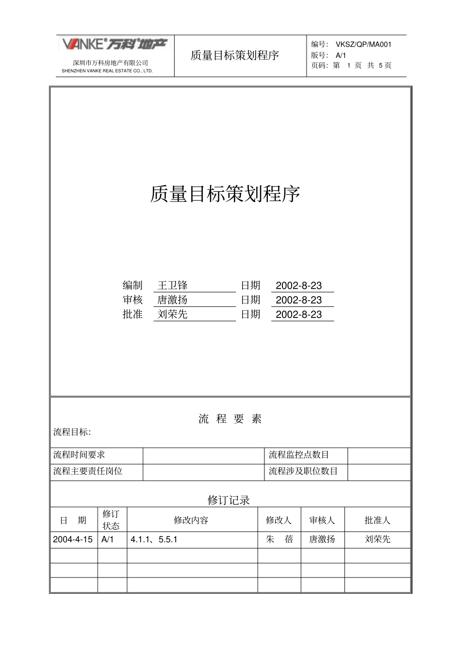
深圳市万科房地产有限公司SHENZHEN VANKE REAL ESTATE CO., LTD.质量目标策划程序编号: VKSZ/QP/MA001 版号: A/1 页码:第1 页 共 5 页质量目标策划程序编制王卫锋日期2002-8-23 审核唐激扬日期2002-8-23 批准刘荣先日期2002-8-23 流 程 要 素流程目标:流程时间要求流程监控点数目流程主要责任岗位流程涉及职位数目修订记录日期修订状态修改内容修改人审核人批准人2004-4-15 A/1 4.1.1、5.5.1 朱蓓唐激扬刘荣先深圳市万科房地产有限公司SHENZHEN VANKE REAL ESTATE CO., LTD.质量目标策划程序编号: VKSZ/QP/MA001 版号: A/0 页码:第2 页 共 5 页质量目标策划程序支持性文件总经理总经理办公室公司各部门是否达到目标未达到目标批准通报各部门确定本部门质量目标公布质量目标执行情况项目开发工作指导书管理评审会议或专题会议确定出示目标完成证据发布执行项目或特殊项目职能部门目标见《质量手册》分析原因并制订改进措施质量手册质量方针项目质量目标见《项目开发工作指导书》定期管理评审会议会议核定质量目标达成情况提出修改编制项目具体质量目标控制措施及计划深圳市万科房地产有限公司SHENZHEN VANKE REAL ESTATE CO., LTD.质量目标策划程序编号: VKSZ/QP/MA001 版号: A/0 页码:第3 页 共 5 页1.目的确保实现持续改进的承诺,提高质量管理水平,使顾客满意。2.适用范围适用于公司、各部门、开发项目以及特殊项目质量目标的控制。3.术语和定义3.1.质量方针:指由总经理批准正式发布的本公司总的质量宗旨和方向。3.2.质量目标:依据公司质量方针制定,并在公司相关职能和层次上分别规定的,各部门在质量方面追求的目的。4.职责4.1.各部门4.1.1. 部门经理负责本部门质量目标的确定及修改。4.1.2. 部门经理负责在管理评审会议前汇报质量目标完成证据,以及对未达到目标部分分析原因及制定改进措施。4.2.总经理办公室4.2.1. 负责汇总各部门质量目标经管理者代表审核,总经理审批后通过质量手册进行发布。4.2.2. 负责公布各部门质量目标执行情况。4.3.管理者代表4.3.1. 负责审核各部门质量目标。4.4.总经理4.4.1. 负责质量目标的批准。5.工作程序5.1.质量目标的建立5.1.1. 公司质量目标、 各职能部门质量目标及项目经理部基本质量目标于每年管理评审会议上提出或修改。质量目标应在质量方针的基础上建立、在质量方针给定的框架内展开。5.1.2. 项目经理部质量目标应在项目启动...

1、当您付费下载文档后,您只拥有了使用权限,并不意味着购买了版权,文档只能用于自身使用,不得用于其他商业用途(如 [转卖]进行直接盈利或[编辑后售卖]进行间接盈利)。
2、本站所有内容均由合作方或网友上传,本站不对文档的完整性、权威性及其观点立场正确性做任何保证或承诺!文档内容仅供研究参考,付费前请自行鉴别。
3、如文档内容存在违规,或者侵犯商业秘密、侵犯著作权等,请点击“违规举报”。

碎片内容

质量目标策划程序

确认删除?
VIP
微信客服
  • 扫码咨询
会员Q群
  • 会员专属群点击这里加入QQ群
客服邮箱
回到顶部