电脑桌面
添加小米粒文库到电脑桌面
安装后可以在桌面快捷访问

四季沐歌太阳-能热水工程合同VIP免费

四季沐歌太阳-能热水工程合同_第1页
1/5
四季沐歌太阳-能热水工程合同_第2页
2/5
四季沐歌太阳-能热水工程合同_第3页
3/5
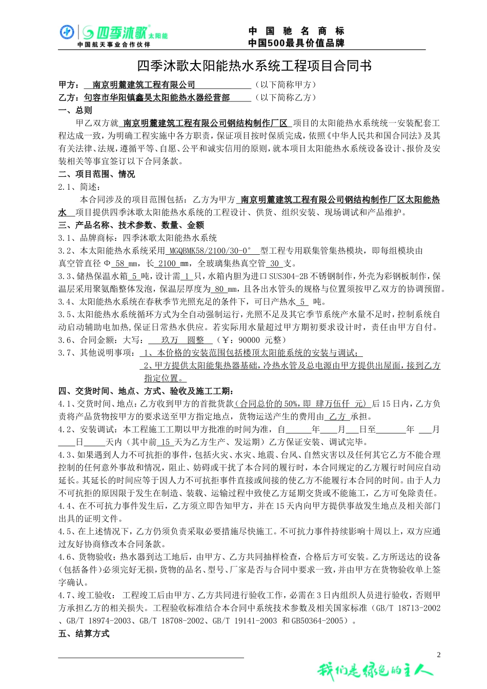
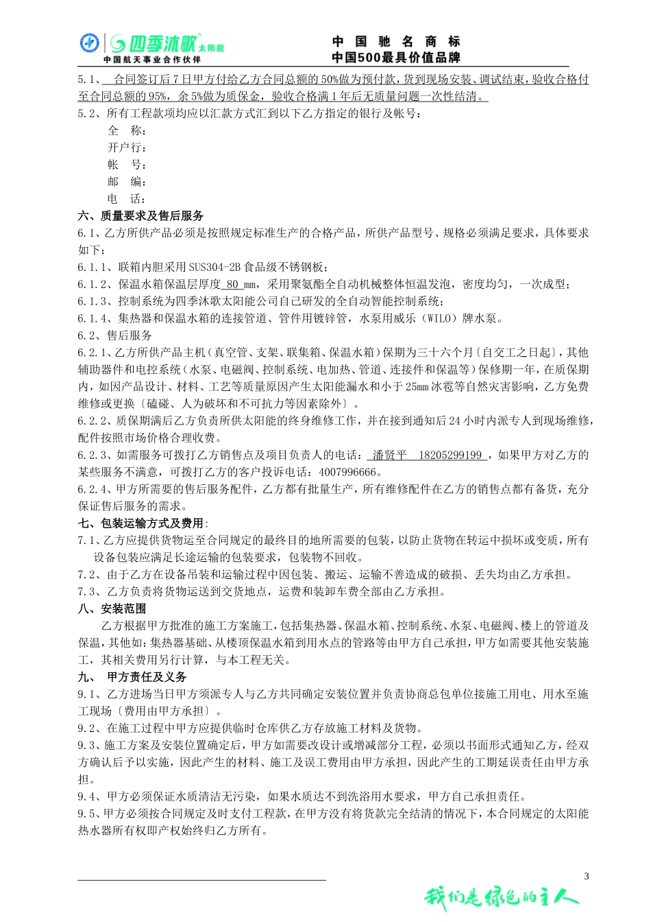
编号:T/C.14.090122.01.A01FG四季沐歌太阳能热水系统工程项目合同书合同编号:甲方(签字盖章):南京明麓建筑工程有限公司乙方(签字盖章):句容市华阳镇鑫昊太阳能热水器经营部合同签订日期:四季沐歌太阳能热水系统工程项目合同书甲方:南京明麓建筑工程有限公司(以下简称甲方)乙方:句容市华阳镇鑫昊太阳能热水器经营部(以下简称乙方)一、总则甲乙双方就南京明麓建筑工程有限公司钢结构制作厂区项目的太阳能热水系统统一安装配套工程达成一致,为明确工程实施中各方职责,保证项目按时保质完成,依照《中华人民共和国合同法》及其有关法律、法规,遵循平等、自愿、公平和诚实信用的原则,就本项目太阳能热水系统设备设计、报价及安装相关等事宜签订以下合同条款。二、项目范围、情况2.1、简述:本合同涉及的项目范围包括:乙方为甲方南京明麓建筑工程有限公司钢结构制作厂区太阳能热水项目提供四季沐歌太阳能热水系统的工程设计、供货、组织安装、现场调试和产品维护。三、产品名称、技术参数、数量、金额3.1、品牌商标:四季沐歌太阳能热水系统3.2、本太阳能热水系统采用MGQBMK58/2100/30-0°型工程专用联集管集热模块,即每组模块由真空管直径Ф58mm,长2100㎜,全玻璃集热真空管30支。3.3、储热保温水箱5吨,设计需1只,水箱内胆为进口SUS304-2B不锈钢制作,外壳为彩钢板制作,保温层采用聚氨酯整体发泡,保温层厚度为80mm,且各出水管头的规格与位置须按甲乙双方的协调预留。3.4、太阳能热水系统在春秋季节光照充足的条件下,可日产热水5吨。3.5、太阳能热水系统循环方式为全自动强制运行,光照不足及其它季节系统产水量不足时,控制系统自动启动辅助电加热,保证日常热水供应。若实际用水量超过甲方期初要求设计时,责任由甲方自付。3.6、合同金额:大写:玖万圆整(¥:90000元整)3.7、其他说明事项:1、本价格的安装范围包括楼顶太阳能系统的安装与调试;2、甲方提供太阳能集热器基础,冷热水管及总电源由甲方提供出屋面,接到乙方指定位置。四、交货时间、地点、方式、验收及施工工期:4.1、交货时间、地点:乙方收到甲方的首批货款(合同总价的50%,即肆万伍仟元)后15日内,乙方负责将产品货物按甲方的要求送至甲方指定地点,货物运送产生的费用由乙方承担。4.2、安装调试:本工程施工工期以甲方批准的时间为准,自年月日至年月日天内(其中前15天为乙方生产、发运期)乙方保证安装、调试完毕。4.3、如果遇到人力不可抗拒的事件,包括火灾、水灾、地震、台风、自然灾害以及任何其它乙方不能合理控制的任何意外事故和情况,阻止、妨碍或干扰了本合同的履行时,本合同规定的乙方履行时间应自动延长。其延长的时间应等于因人力不可抗拒事件直接或间接的使乙方不能履行本合同的时间。由于人力不可抗拒的原因限于发生在制造、装载、运输过程中致使乙方延期交货或不能施工,乙方可免除责任。4.4、在不可抗力事件发生后,乙方须立即告知甲方,并在15天内向甲方提供事故发生地点及相关部门出具的证明文件。4.5、在上述情况下,乙方仍须负责采取必要措施尽快施工。不可抗力事件持续影响十周以上,双方应通过友好协商修改本合同条款。4.6、货物验收:热水器到达工地后,由甲方、乙方共同抽样检查,合格后方可安装。乙方所送达的设备(包括备件)必须完好无损,货物的品名、型号、厂家是否与合同中要求一致,并由甲方在货物验收单上签字确认。4.7、竣工验收:工程竣工后由甲方、乙方共同进行验收工作,必需在3日内组织人员进行验收,否则甲方承担乙方的相关损失。工程验收标准结合本合同中系统技术参数及相关国家标准(GB/T18713-2002、GB/T18974-2003、GB/T18708-2002、GB/T19141-2003和GB50364-2005)。五、结算方式25.1、合同签订后7日甲方付给乙方合同总额的50%做为预付款,货到现场安装、调试结束,验收合格付至合同总额的95%,余5%做为质保金,验收合格满1年后无质量问题一次性结清。5.2、所有工程款项均应以汇款方式汇到以下乙方指定的银行及帐号:全称:开户行:帐号:邮编:电话:六、质量要求及售后服务6.1、乙方所供产品必须是按照规定标准生产的合格产品,所供...

1、当您付费下载文档后,您只拥有了使用权限,并不意味着购买了版权,文档只能用于自身使用,不得用于其他商业用途(如 [转卖]进行直接盈利或[编辑后售卖]进行间接盈利)。
2、本站所有内容均由合作方或网友上传,本站不对文档的完整性、权威性及其观点立场正确性做任何保证或承诺!文档内容仅供研究参考,付费前请自行鉴别。
3、如文档内容存在违规,或者侵犯商业秘密、侵犯著作权等,请点击“违规举报”。

碎片内容

四季沐歌太阳-能热水工程合同

您可能关注的文档

确认删除?
VIP
微信客服
  • 扫码咨询
会员Q群
  • 会员专属群点击这里加入QQ群
客服邮箱
回到顶部