电脑桌面
添加小米粒文库到电脑桌面
安装后可以在桌面快捷访问

商法考试资料(已精简内部资料)VIP免费

商法考试资料(已精简内部资料)_第1页
1/13
商法考试资料(已精简内部资料)_第2页
2/13
商法考试资料(已精简内部资料)_第3页
3/13
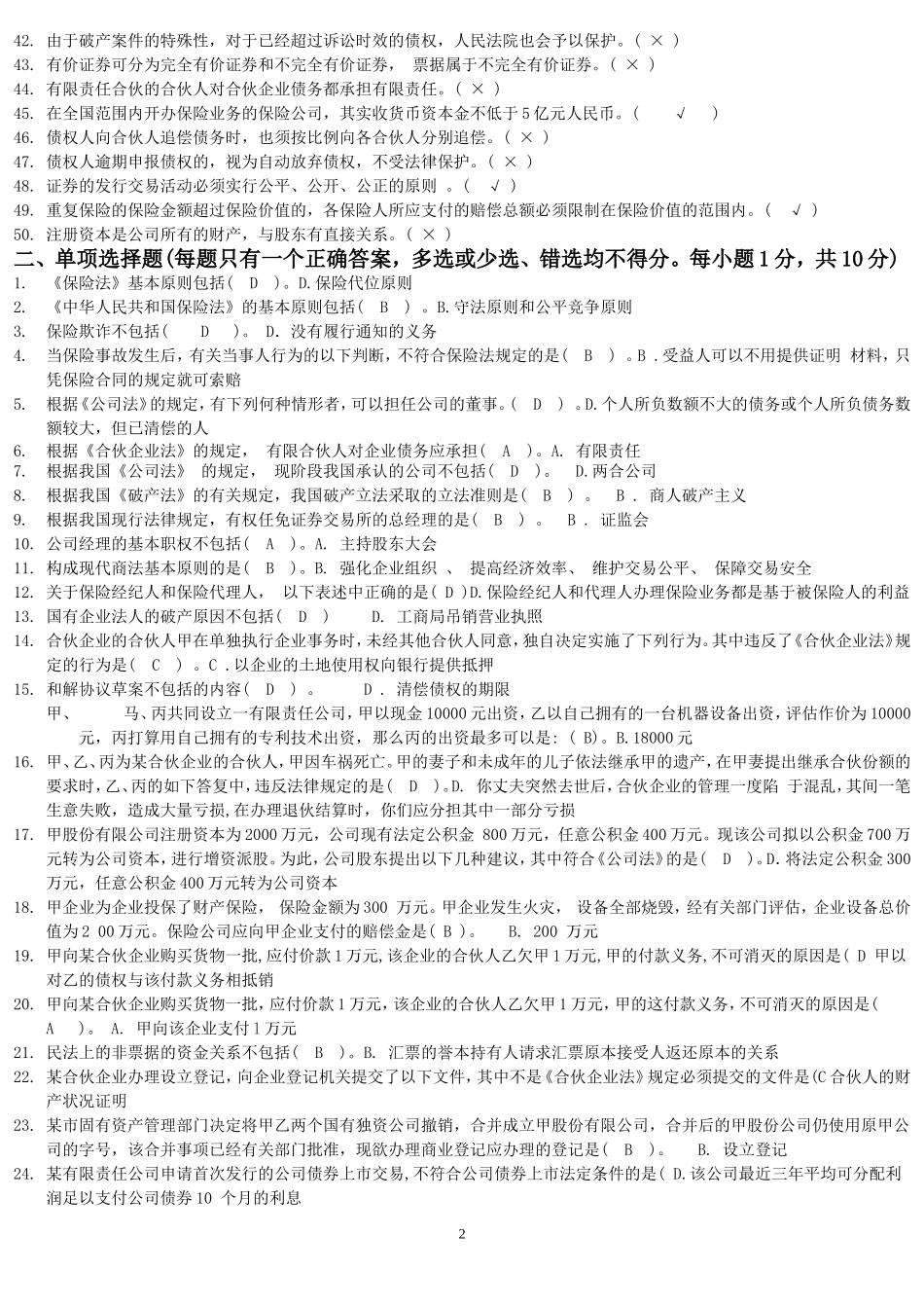
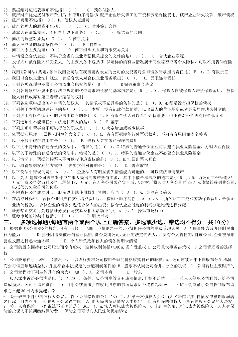
商法一、判断题(正确的画√,错误的画X。每题1分,共10分)1.保险合同的效力可不以保险利益的存在为前提。(×)2.别除权的行使不参加集体清偿程序。(√)3.出票日期属于汇票绝对记载事项。(√)4.当事人经协商同意变更保险合同的,应当由保险人在原保险单或者其他保险凭证上批注或者附贴批单,或者由投保人与保险人订立变更的书面协议。(√)5.董事的任期由股东会决定,且董事会中成员应当有职工代表。(×)6.独立董事必须出席董事会智但不必对每一项议案表态。(×)7.对债权人来说,破产宣告使他们获得了向破产人追偿权利的许可。(√)8.非票据关系是相对于票据关系而言的一种法律关系,它也是基于票据本身而发生的。(×)9.根据公司法的规定,设立公司必须制定公司章程,公司章程对公司、股东、董事、监事、经理具有约束力。(√)10.公司法人的民事权利能力只得由其法定代表人来行使。(×)11.公司监事会有权任命经理。(×)12.公司是由各投资者的投资所构成的财产综合体,具有独立承担民事责任的属性。(√)13.共享利润和共担风险是合伙关系的基本准则。(√)14.股份有限公司的性质可称为资合公司。(√)15.股份有限公司又称为人合公司。(×)16.合伙企业的合伙财产,属于共同共有财产的性质。(√)17.汇票上不必记载"无条件支付的委托"的字样。(×)18.经济法相对于商法来说具有优先适用的效力。(√)19.开立支票存款账户和领用支票,应当有可靠的资信,不需要存入一定的资金。(×)20.美国商法一直以来都以商事习惯法和判例为主要渊源。(×)21.民法和商法都调整平等主体之间财产关系和人身关系。(×)22.票据伪造人若没有在票据上签署自己的真实姓名,就不需要承担任何责任。(×)23.企业破产案件由债务人所在地的人民法院管辖,当企业的注册地与主要办事机构所在地不一致时,应当以前者为准。(×)24.人身保险的被保险人因第三人的行为而发生死亡、伤残或者疾病等保险事故的,保险人向被保险人或者受益人给付保险金后,享有向第三者追索的权利。(×)25.商法,又称为商事法,是指以商事关系为调整对象的法律规范的总称。(√)26.商法的一项任务,就是尽量减少商事关系中的不确切、不稳定因素,提高行为的法律效果的可预见性,以增强人们的安全感,调动人们从事交易的积极性。(√)27.商事交易就是商事组织以及其他人在市场领域从事的各种经营活动。(√)28.商事组织就是人们为从事商品生产和交换而结成的经济实体。(√)29.上市公司收购实质上也是一种证券买卖行为,与一般证券交易的目的一样,都是为谋求买卖差价不同。(×)30.申请人提出破产申请后,在法院受理前请求撤回的,人民法院可以决定准许,也可以决定不准许。(√)31.收购要约中提出的各项收购条件,适用于被收购公司所有的股东。(√)32.所谓商事关系,大体上说,就是一定社会中通过市场经营活动而形成的社会关系。(√)33.投保人为被保险人投保以死亡为赔付条件的保险,只要被保险人没有异议,即具有法律效力。(×)34.完全背书的应记载事项有二:一是被背书人的姓名,二是背书日期。(×)35.我国合伙企业实际上就是无限责任公司。(×)36.现代商法上的平等原则主要指当事人之间的权利平等原则和市场参与者之间的机会均等原则。(√)37.新合伙人人伙时,应当经全体合伙人一致同意。(√)38.信息公开是证券发行和交易的基本制度。(√)39.依据股份有限公司的性质又称为资合公司。(√)40.隐名合伙就是合伙人不公开其姓名的合伙。(×)41.隐名合伙人就是合伙人没有登记其姓名的合伙人。(√)142.由于破产案件的特殊性,对于已经超过诉讼时效的债权,人民法院也会予以保护。(×)43.有价证券可分为完全有价证券和不完全有价证券,票据属于不完全有价证券。(×)44.有限责任合伙的合伙人对合伙企业债务都承担有限责任。(×)45.在全国范围内开办保险业务的保险公司,其实收货币资本金不低于5亿元人民币。(√)46.债权人向合伙人追偿债务时,也须按比例向各合伙人分别追偿。(×)47.债权人逾期申报债权的,视为自动放弃债权,不受法律保护。(×)48.证券的发行交易活动必须实行公平、公开、公正的原则。(√)49.重复保险的保险金额超过保险价值的,各保险人所应支付...

1、当您付费下载文档后,您只拥有了使用权限,并不意味着购买了版权,文档只能用于自身使用,不得用于其他商业用途(如 [转卖]进行直接盈利或[编辑后售卖]进行间接盈利)。
2、本站所有内容均由合作方或网友上传,本站不对文档的完整性、权威性及其观点立场正确性做任何保证或承诺!文档内容仅供研究参考,付费前请自行鉴别。
3、如文档内容存在违规,或者侵犯商业秘密、侵犯著作权等,请点击“违规举报”。

碎片内容

商法考试资料(已精简内部资料)

您可能关注的文档

确认删除?
VIP
微信客服
  • 扫码咨询
会员Q群
  • 会员专属群点击这里加入QQ群
客服邮箱
回到顶部