电脑桌面
添加小米粒文库到电脑桌面
安装后可以在桌面快捷访问

路基土石方爆破设计方案

路基土石方爆破设计方案_第1页
1/21
路基土石方爆破设计方案_第2页
2/21
路基土石方爆破设计方案_第3页
3/21
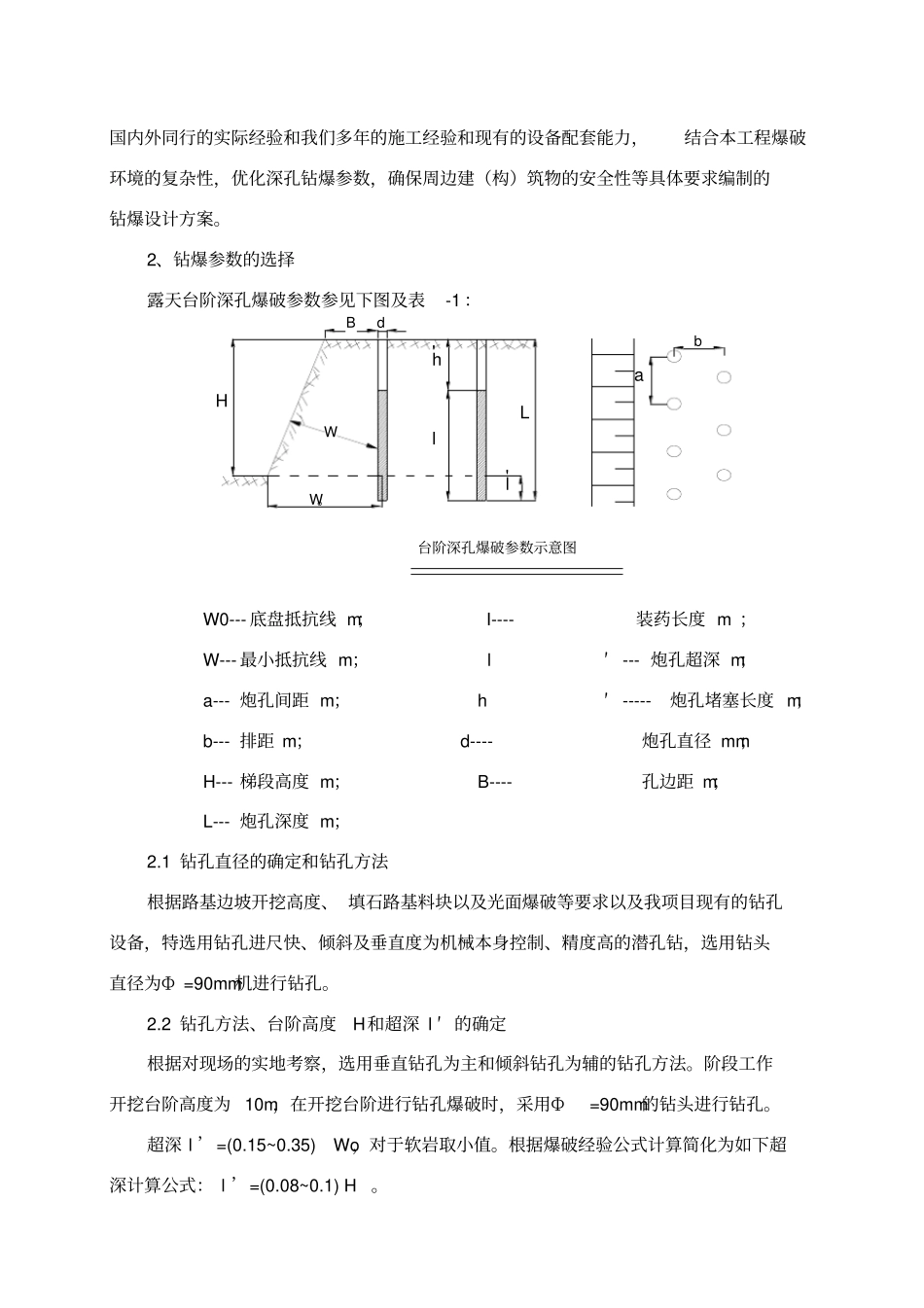
路基石方爆破方案一、设计原则及依据1、设计原则(1)遵循招标文件条款,积极响应招标文件要求;(2)指导思想:科学组织、合理安排,优质高效、快速安全;(3)遵循 ISO9001质量保证体系,对施工全过程进行严格控制;(4)重视工程地质、水文地质调查及超前预报工作,建立以监测为依据的信息化施工管理体系;(5)重视环境保护工作,做好施工现场内外的文明施工,采用减震降噪控制爆破技术保护爆破区安全及周边建筑物的安全;(6)采取一系列环保措施,保证不破坏周边环境,尽量减小对附近居民正常生活、生产的影响;(7)采用项目管理模式,充分发挥我单位爆破方面优势。2、设计依据(1)、中铁十一局集团第三工程有限公司XX高速 XX合同《实施性施工组织设计》的有关内容。(2)、中交第一公路勘察设计研究院提供的有关设计图纸、设计文件、设计资料。(3)、交通部颁发的现行规范、规程、规则、验标、公路路基工程施工的有关技术要求。(4)、现场踏勘调查获得的有关资料。(5)、我公司拥有的科技工法成果和现有的管理水平、劳力设备、技术能力以及长期从事公路建设所积累的丰富的施工经验。二、工程概况 1 、本路基段起讫里程桩号为YK22+320-YK23+198,项目区地处丘陵、中低山区,基岩大多裸露,主要为片麻岩及砂岩,局部片麻岩中含有铁矿石、石英脉。 2 、该路段路堑开挖总方量为4.48 万 m3,其中大部属于深挖路基,最深开挖38.8米,易形成崩塌、碎落。三、 施工方案1、本路段地表属强风化片麻岩及砂岩,挖掘机能进行作业的,采用挖掘机与自卸汽车配合施工。2、为保证潜孔钻成孔质量,必须将表层软岩清除干净。掏槽采用深孔爆破,成孔机械为Φ 90 潜孔钻,靠近边坡面炮眼深度严格控制, 首先由测量人员对原地表台阶位置定位,然后根据地表高程决定炮眼深度,超钻深度为0.09H。开挖深度﹤ 5 米路段采用YT-28 型风钻成孔并采用光面爆破,爆破施工时须严格控制炸药装药量并采用微差爆破及周边眼间隔装药形式,炮眼斜度根据边坡破率设置,以减小对边坡的扰动和边坡成型的质量。3、右线为深路堑路段,必须严格遵循“及时防护”的原则,按路基横断面分级的防护形式,按照横断面自上而下依据设计边坡,开挖一级防护一级,并对坡顶、坡面和观察桩进行观测,符合稳定性要求后,再开挖下一级。四、钻爆机具的选择根据本工程周边环境的情形和其工程本身的性质,施工开挖中选择以下钻孔设备:序号设备名称规格型号钻头直径产地数量(台)1...

1、当您付费下载文档后,您只拥有了使用权限,并不意味着购买了版权,文档只能用于自身使用,不得用于其他商业用途(如 [转卖]进行直接盈利或[编辑后售卖]进行间接盈利)。
2、本站所有内容均由合作方或网友上传,本站不对文档的完整性、权威性及其观点立场正确性做任何保证或承诺!文档内容仅供研究参考,付费前请自行鉴别。
3、如文档内容存在违规,或者侵犯商业秘密、侵犯著作权等,请点击“违规举报”。

碎片内容

路基土石方爆破设计方案

确认删除?
VIP
微信客服
  • 扫码咨询
会员Q群
  • 会员专属群点击这里加入QQ群
客服邮箱
回到顶部