电脑桌面
添加小米粒文库到电脑桌面
安装后可以在桌面快捷访问

品质绩效考核方案VIP免费

品质绩效考核方案_第1页
1/5
品质绩效考核方案_第2页
2/5
品质绩效考核方案_第3页
3/5
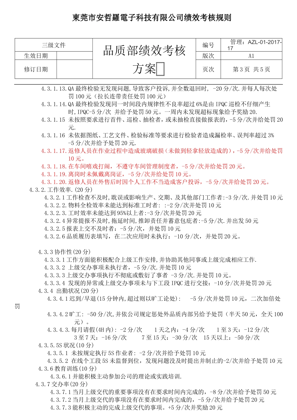
東莞市安哲羅電子科技有限公司绩效考核规则三级文件品质部绩效考核方案编号管理:AZL-01-2017-17生效日期版次A1修订日期页次第1页共5页变更履历会签部门(可选)生产部品质部工程部研发部PMC仓库采购部人事部财务部业务部编制:审核:批准:版本/版次拟稿/修订日期修订页次拟稿/修订内容制/修订部门制/修订人A/02017-09-23-----品质部绩效考核方案品质部刘亚辉東莞市安哲羅電子科技有限公司绩效考核规则三级文件品质部绩效考核方案编号管理:AZL-01-2017-17生效日期版次A1修订日期页次第2页共5页1.0目的:1.1提高品质部人员的工作积极性、工作效率,促进内部竞争,品质管控及团队素质等综合能力提升.1.2鼓励先进,勉励落后.1.3合理规范内部考核制度,确保考核的“公平,公开,公正”原则.2.0范围:适用于品质部所有员工.3.0职责与权限:3.1经理:负责本方案的批准及出现争议状况的最终判决.负责本方案实施过程的监督、呈报。3.2品质组长:负责现场监督管理及实施.负责本方案整理、奖惩申请提出、考核分数统计。3.3财务部:负责依据本方案对批准后之考核统计工资的计算.4.0考核方案4.1考核内容:品质状况、工作效率、协作性、出勤状况、7S状况、教育训练、行政纪律及其它4.2考核方式:以记分的形式来进行.(总分150分)4.3考核细节:4.3.1品质状况(30分)4.3.1.1.IQC因抽检物料上线造成品质不良,超出管制限的2倍但不良率<10%者:-3分/次4.3.1.2.IQC原物料批量性不良投入产线或被加工商投诉(一般不良率在≥10%以上)者:-5分/次4.3.1.3.IQC及IPQC因来料等不良未及时反馈,造成成品产生超100PCS者:-5分/次.4.3.1.4.IQC检验未仔细核对图纸及样品导致不良未被发现:-10分/次4.3.1.5.IPQC在巡检中未发现不良而造成不良率高于50大片或100小粒-5/次,并给予处罚50元,造成报废的处罚100元。(拉长连带责任处罚100元)一周内未出现问题的给予奖励20元4.3.1.6.IPQC在巡检中未发现批量性不良(一般不良率在≥10%以上):-5分/次,一周内来料抽检问题并构成开品质异常反馈单2次及2次以上的给予处罚50元。发现问题的品质人员给予奖励20元。4.3.1.7.首件检验、巡检、抽检者未执行:-20分/次并给予处罚100元。4.3.1.8未仔细核对图纸及样品而造成不良未被发现:-10分/次并给与处罚50元.4.3.1.9IPQC巡查过程中不能发现生产线无作业指导书或未按作业指导书要求作业或未按标准进行检验,被其他部门发现并投诉者:-10分/次并给予处罚20元。4.3.1.10发现生产线无作业指导书或未按作业指导书要求作业,而IPQC未提报者:-3分/次处罚20元4.3.1.11.QA最终检验无发现问题,导致客户投诉不良比例超过5%:-5分/次并每人每次处罚20元,一月内未出现客诉的每人奖励50元。4.3.1.12.QA.最终检验无发现问题,导致客户投诉,并有3%退货者:-6分/次.并每人每次处罚50元東莞市安哲羅電子科技有限公司绩效考核规则三级文件品质部绩效考核方案编号管理:AZL-01-2017-17生效日期版次A1修订日期页次第3页共5页4.3.1.13.QA最终检验无发现问题,导致客户投诉,并全数退回时,-20分/次.并每人每次处罚100元(拉长连带责任处罚100元)4.3.1.14.QA最终检验发现同一时间段内规律性不良率超过6%是由IPQC巡检不仔细产生时,IPQC-5分/次并给予处罚50元。一周内未发现超标现象给予奖励20.4.3.1.15未按照要求进行首件、巡检、抽检者,或未抽检直接做报表的,-5分/次并给处罚20元.4.3.1.16未依据图纸、工艺文件、检验标准等要求进行检验者造成漏检率、误判率超过3%-5分/次并给予处罚20元.4.3.1.17.返修人员在作业过程中造成玻璃破损(未做到轻拿轻放造成的),-5分/次并给处罚10元。4.3.1.18.在车间嘻戏打闹,不遵守车间管理制度者,-5分/次并给处罚20元。4.3.1.19.离岗时未佩戴离岗证,-5分/次并给处罚10元。4.3.1.20.返修人员在外售后时因个人工作不当造成客户投诉,-5分/次并给处罚20元。4.3.2.工作效率.(20分)4.3.2.1工作检查不及时,耽误或影响生产、交期、及其他部门工作者:-3分/次.并处罚10元4.3.2.2.物料全检效率未能达到标准工时者::-2分/次并处罚10元4.3.2.3.工时效率未能达到95%以上者:-3分/次并处罚20元4.3.2.4异常提报不及时,拖延时间,推卸责任并蓄意包庇者...

1、当您付费下载文档后,您只拥有了使用权限,并不意味着购买了版权,文档只能用于自身使用,不得用于其他商业用途(如 [转卖]进行直接盈利或[编辑后售卖]进行间接盈利)。
2、本站所有内容均由合作方或网友上传,本站不对文档的完整性、权威性及其观点立场正确性做任何保证或承诺!文档内容仅供研究参考,付费前请自行鉴别。
3、如文档内容存在违规,或者侵犯商业秘密、侵犯著作权等,请点击“违规举报”。

碎片内容

品质绩效考核方案

您可能关注的文档

确认删除?
VIP
微信客服
  • 扫码咨询
会员Q群
  • 会员专属群点击这里加入QQ群
客服邮箱
回到顶部