电脑桌面
添加小米粒文库到电脑桌面
安装后可以在桌面快捷访问

学校教育教学质量是学校发展的核心

学校教育教学质量是学校发展的核心_第1页
1/10
学校教育教学质量是学校发展的核心_第2页
2/10
学校教育教学质量是学校发展的核心_第3页
3/10
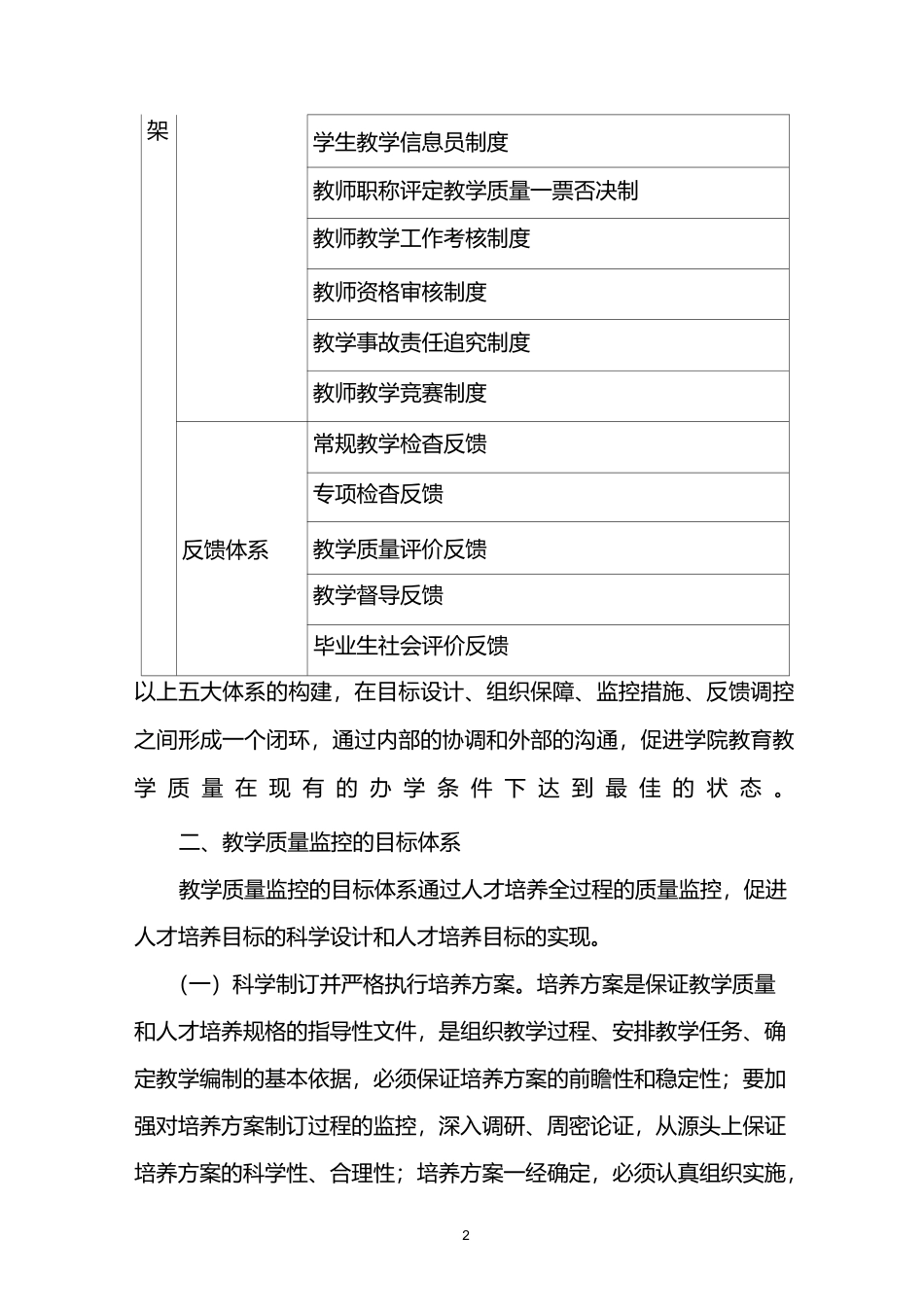
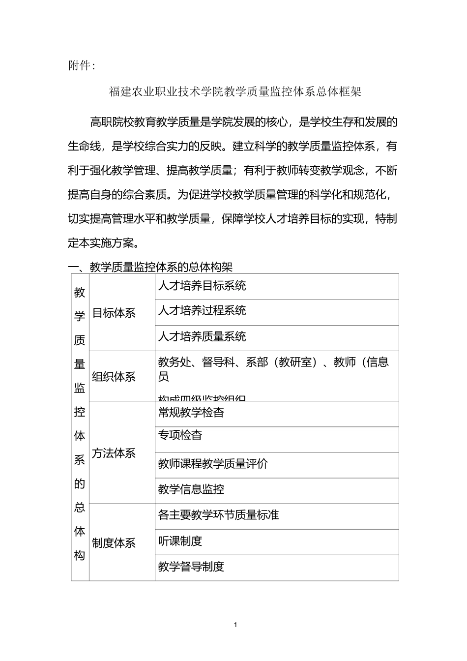
1附件:福建农业职业技术学院教学质量监控体系总体框架高职院校教育教学质量是学院发展的核心,是学校生存和发展的生命线,是学校综合实力的反映。建立科学的教学质量监控体系,有利于强化教学管理、提高教学质量;有利于教师转变教学观念,不断提高自身的综合素质。为促进学校教学质量管理的科学化和规范化,切实提高管理水平和教学质量,保障学校人才培养目标的实现,特制定本实施方案。一、教学质量监控体系的总体构架教学质量监控体系的总体构目标体系人才培养目标系统人才培养过程系统人才培养质量系统组织体系教务处、督导科、系部(教研室)、教师(信息员构成四级监控组织方法体系常规教学检杳专项检杳教师课程教学质量评价教学信息监控制度体系各主要教学环节质量标准听课制度教学督导制度2架学生教学信息员制度教师职称评定教学质量一票否决制教师教学工作考核制度教师资格审核制度教学事故责任追究制度教师教学竞赛制度反馈体系常规教学检杳反馈专项检杳反馈教学质量评价反馈教学督导反馈毕业生社会评价反馈以上五大体系的构建,在目标设计、组织保障、监控措施、反馈调控之间形成一个闭环,通过内部的协调和外部的沟通,促进学院教育教学 质 量 在 现 有 的 办 学 条 件 下 达 到 最 佳 的 状 态 。二、教学质量监控的目标体系教学质量监控的目标体系通过人才培养全过程的质量监控,促进人才培养目标的科学设计和人才培养目标的实现。(一)科学制订并严格执行培养方案。培养方案是保证教学质量和人才培养规格的指导性文件,是组织教学过程、安排教学任务、确定教学编制的基本依据,必须保证培养方案的前瞻性和稳定性;要加强对培养方案制订过程的监控,深入调研、周密论证,从源头上保证培养方案的科学性、合理性;培养方案一经确定,必须认真组织实施,3严格执行;确需对培养方案进行调整的,应按规范程序递交申请进行审批。(二)大力推进专业建设与调整,培养适应社会需求的人才。学院根据社会经济发展的需要和自身实际,科学制订专业发展规划,完善整体教学改革方案,优化专业设置,形成合理的专业结构和布局,促进学院教育规模、结构、质量、效益协调发展;要加强专业内涵建设,努力提高新专业的办学水平。(三)制订规范的课程标准。根据专业特点,注重教学内容更新和知识的全面系统,科学制订各专业课程标准,按照标准开展教学,严格规范教学行为。(四)强化教材建设与管理。教材质量的好坏,直接关系到人...

1、当您付费下载文档后,您只拥有了使用权限,并不意味着购买了版权,文档只能用于自身使用,不得用于其他商业用途(如 [转卖]进行直接盈利或[编辑后售卖]进行间接盈利)。
2、本站所有内容均由合作方或网友上传,本站不对文档的完整性、权威性及其观点立场正确性做任何保证或承诺!文档内容仅供研究参考,付费前请自行鉴别。
3、如文档内容存在违规,或者侵犯商业秘密、侵犯著作权等,请点击“违规举报”。

碎片内容

学校教育教学质量是学校发展的核心

您可能关注的文档

确认删除?
VIP
微信客服
  • 扫码咨询
会员Q群
  • 会员专属群点击这里加入QQ群
客服邮箱
回到顶部