电脑桌面
添加小米粒文库到电脑桌面
安装后可以在桌面快捷访问

合同范本之购房合同中的名章尺寸VIP免费

合同范本之购房合同中的名章尺寸_第1页
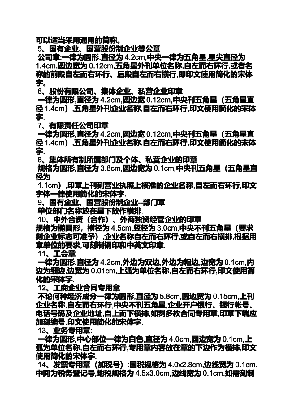
1/10
合同范本之购房合同中的名章尺寸_第2页
2/10
合同范本之购房合同中的名章尺寸_第3页
3/10
购房合同中的名章尺寸【篇一:个人名章使用说明】个人名章使用说明中国建设银行股份有限公司北京顺义支行:北京春晖园文化娱乐有限责任公司因销售所开发的商品房(),需与买受人签署《商品房买卖合同》、与中国建设银行股份有限公司北京顺义支行签署《个人购房担保借款合同》以及其他法律性文件,以上加盖的个人名章(名章样式如下),与本人亲笔签字具有同等法律效力,特此说明。法定代表人名章样式:法定代表人签字:北京春晖园文化娱乐有限责任公司(公章)年月日【篇二:印章规格常识】印章规格常识1.国家行政机关和企业、事业单位印章的规格、式样及制发机关有何规定?(一)国家行政机关和企业、事业单位、社会团体的印章一律为圆形。(二)国务院的印章,直径6厘米,中央刊国徽,国徽外刊机关名称,自左而右环行,由国务院自制。(三)各省、自治区、直辖市人民政府和国务院各部委的印章,直径5厘米,中央刊国徽,国徽外刊机关名称,自左而右环行,由国务院制发。(四)国务院直属机构的印章,直径4.5厘米,中央刊国徽,国徽外刊机关名称,自左而右环行,由国务院制发。(五)国务院办事机构的印章,直径5厘米,中央刊国徽,国徽外刊机关名称,自左而右环行,由国务院制发。(六)国务院所属事业单位及国务院直接批准的全国性公司的印章,直径4.5厘米或5厘米,中央刊五角星,五角星外刊机关名称,自左而右环行,由国务院制发。个别国务院所属事业单位的印章,经国务院批准可刊国徽。(七)国务院有关部委管理的国家局,其印章直径为4.5厘米,中央刊国徽,国徽外刊机关名称,自左而右环行,由国务院制发。(八)国务院有关部委外事司(局)的印章,直径4.2厘米,中央刊国徽,国徽外刊机关名称,自左而右环行,由国务院制发。(九)国务院设置的议事机构,非常设机构的印章,直径5厘米,中央刊五角星,五角星外刊机关名称,自左而右环行,由国务院制发。(十)自治州、县,自治县、市,市辖区人民政府的印章,直径4.5厘米,中央刊国徽,国徽外刊机关名称,自左而右环行,由省、自治区、直辖市人民政府制发。(十一)行政公署的印章,直径4.5厘米,中央刊五角星,五角星外刊机关名称,自左而右环行,由省、自治区人民政府制发。(十二)乡、镇人民政府的印章,直径4.2厘米,中央刊五角星,五角星外刊机关名称,自左而右环行,由县、自治区、市人民政府制发。(十三)驻外国的大使馆、领事馆的印章,直径4.2厘米,中央刊国徽,国徽外刊机关名称,自左而右环行,由外交部制(十四)国务院各部门和地方各级国家行政机关所属的单位,以及工厂、矿山、农场、商店、学校、医院等企事业单位、社会团体的印章,直径不得大于4.5厘米,中央一律刊五角星,五角星外刊机关名称,自左而右环行,或者名称的前段自左而右环行,后段自左而右横行,分别由国务院各部门和地方各级国家行政机关制发,或者由国务院各部门和地方各级国家行政机关另行制定制发办法。(十五)国务院有关部委外事用的火漆印,直径4.2厘米,中央刊国徽,国徽外刊机关名称,自左而右环行,国务院制发。(十六)钢印直径最大直径不得超过4.2厘米,最小不得小于3.5厘米,中央刊五角星,五角星外刊机关名称,自左而右环行,经上级领导机关批准后自行刻制。地方外事办公室,驻外使领馆的钢印的规格、式样由外交部制发。2.社会团体印章的规格、式样及制发机关有何规定?社会团体印章一律为圆形。全国性的社会团体的印章,直径4.5厘米,中央刊五角星,五角星外刊社会团体的名称,自左而右环行,由社会团体登记管理机关出具证明,经该社会团体总部所在地的公安机关办理准刻手续后,由社会团体登记管理机关制发。地方性社会团体的印章,直径4.2厘米,中央刊五角星,五角星外刊社会团体名称,自左而右环行,由地方社会团体登记管理机关出具证明,经该社会团体总部所在地的公安机关办理准刻手续后,由社会团体登记管理机关制发。社会团体的办事机构和分支机构印章的规格、式样及制发与其总部印章相同。社会团体办事机构和分支机构印章名称前应冠其总部名称,前段自左而右环行,后段可以自左而右横行。社会团体主办的具有法人资格的...

1、当您付费下载文档后,您只拥有了使用权限,并不意味着购买了版权,文档只能用于自身使用,不得用于其他商业用途(如 [转卖]进行直接盈利或[编辑后售卖]进行间接盈利)。
2、本站所有内容均由合作方或网友上传,本站不对文档的完整性、权威性及其观点立场正确性做任何保证或承诺!文档内容仅供研究参考,付费前请自行鉴别。
3、如文档内容存在违规,或者侵犯商业秘密、侵犯著作权等,请点击“违规举报”。

碎片内容

合同范本之购房合同中的名章尺寸

您可能关注的文档

确认删除?
VIP
微信客服
  • 扫码咨询
会员Q群
  • 会员专属群点击这里加入QQ群
客服邮箱
回到顶部