电脑桌面
添加小米粒文库到电脑桌面
安装后可以在桌面快捷访问

2017冲剌班计算机复习要点多媒体VIP专享

2017冲剌班计算机复习要点多媒体_第1页
1/7
2017冲剌班计算机复习要点多媒体_第2页
2/7
2017冲剌班计算机复习要点多媒体_第3页
3/7
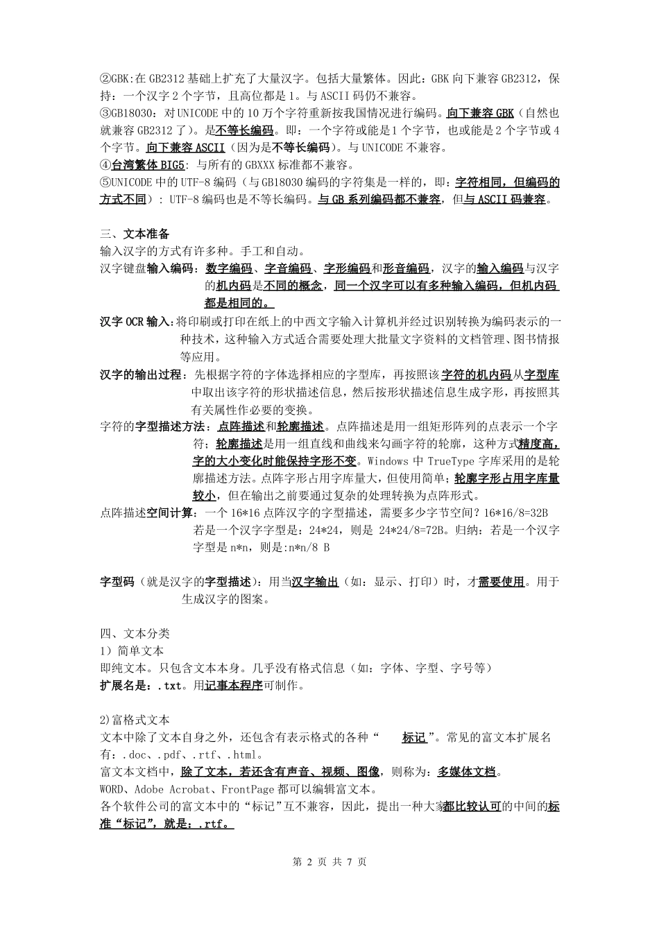
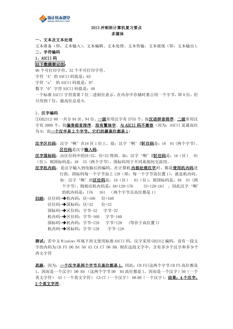
2013 冲剌班计算机复习要点多媒体一、文本及文本处理文本准备(即:文本输入)、文本编辑、文本处理、文本传输、文本展现(即:文本输出)。二、字符编码1、ASCII 码以下数据要记住:96 个可打印字符。32 个不可打印字符。字符‘A’的 ASCII 码值是:65字符‘a’ 的 ASCII 码值是:97数字‘0’字符 ASCII 码值是:48一个标准 ASCII 字符需要 7 位二进制位表示。在内存中存储时要占用一个字节,即 8 位,但只用到 7 位,最高位总是 0。2、汉字编码①GB2312-80 一共分 94 区、94 位。一级常用汉字有 3755 个,按汉语拼音排序。二级常用汉字有 3008 个,按偏旁部首排序。没有繁体字。与 ASCII 码不兼容(因为:ASCII 是最高位为 0,而一个汉字是 2 个字节,它们的最高位都是 1)汉字区位码:汉字‘啊’在16 区 1 位上,故:汉字‘啊’的区位码是:16 01 (两个字节)。区位码是汉字输入码。汉字国标码:由区位码中的区+32、位+32 得到。如:汉字‘啊’的区位码是:16(区) 01(位),则国标码是:48 33 (两个字节)。国标码用于不同系统间交流用。汉字机内码:是汉字输入到电脑后的编码。在计算机内部处理汉字时,都是使用机内码进行的。国标码每一个字节加上 128(即:每一个字节高位置 1),就是机内码。如: 汉字‘啊’的区位码是:16(区) 01(位),则国标码是:48 33 (两个字节)。则相应机内码是:48+128=176 33+128=161,因此汉字‘啊’的机内码是:176 161(两个字节且高位都是 1)归纳:区位码=机内码:区+160位+160区位码=国标码:区+32位+32国标码=区位码:字节-32字节-32机内码=区位码:字节-160字节-160国标码=机内码:字节+128字节+128 (等价于高位置 1)机内码=国标码:字节-128字节-128测试:若中文 Windows 环境下西文使用标准 ASCII 码,汉字采用 GB2312 编码,设有一段文字的内码为 CB F5 D0 B4 50 43 CA C7 D6 B8,则在这段文字中,含有多少个汉字和多少个西文字符思路:因为:一个汉字是两个字节且高位都是 1. 因此:CB F5(这两个字节 CB F5 高位都是1,因而是一个汉字) D0 B4 (这两个字节 D0 B4 高位都是 1,因而是一个汉字)50(一个英文字符) 43(一个英文字符) CA C7(一个汉字) D6 B8(一个汉字)。结果:4 个汉字,2 个英文字符。②GBK:在 GB2312 基础上扩充了大量汉字。包括大量繁体。因此:GBK 向下兼容 ...

1、当您付费下载文档后,您只拥有了使用权限,并不意味着购买了版权,文档只能用于自身使用,不得用于其他商业用途(如 [转卖]进行直接盈利或[编辑后售卖]进行间接盈利)。
2、本站所有内容均由合作方或网友上传,本站不对文档的完整性、权威性及其观点立场正确性做任何保证或承诺!文档内容仅供研究参考,付费前请自行鉴别。
3、如文档内容存在违规,或者侵犯商业秘密、侵犯著作权等,请点击“违规举报”。

碎片内容

2017冲剌班计算机复习要点多媒体

确认删除?
VIP
微信客服
  • 扫码咨询
会员Q群
  • 会员专属群点击这里加入QQ群
客服邮箱
回到顶部