电脑桌面
添加小米粒文库到电脑桌面
安装后可以在桌面快捷访问

2018年高考化学专题——化学反应速率和化学平衡

2018年高考化学专题——化学反应速率和化学平衡_第1页
1/14
2018年高考化学专题——化学反应速率和化学平衡_第2页
2/14
2018年高考化学专题——化学反应速率和化学平衡_第3页
3/14
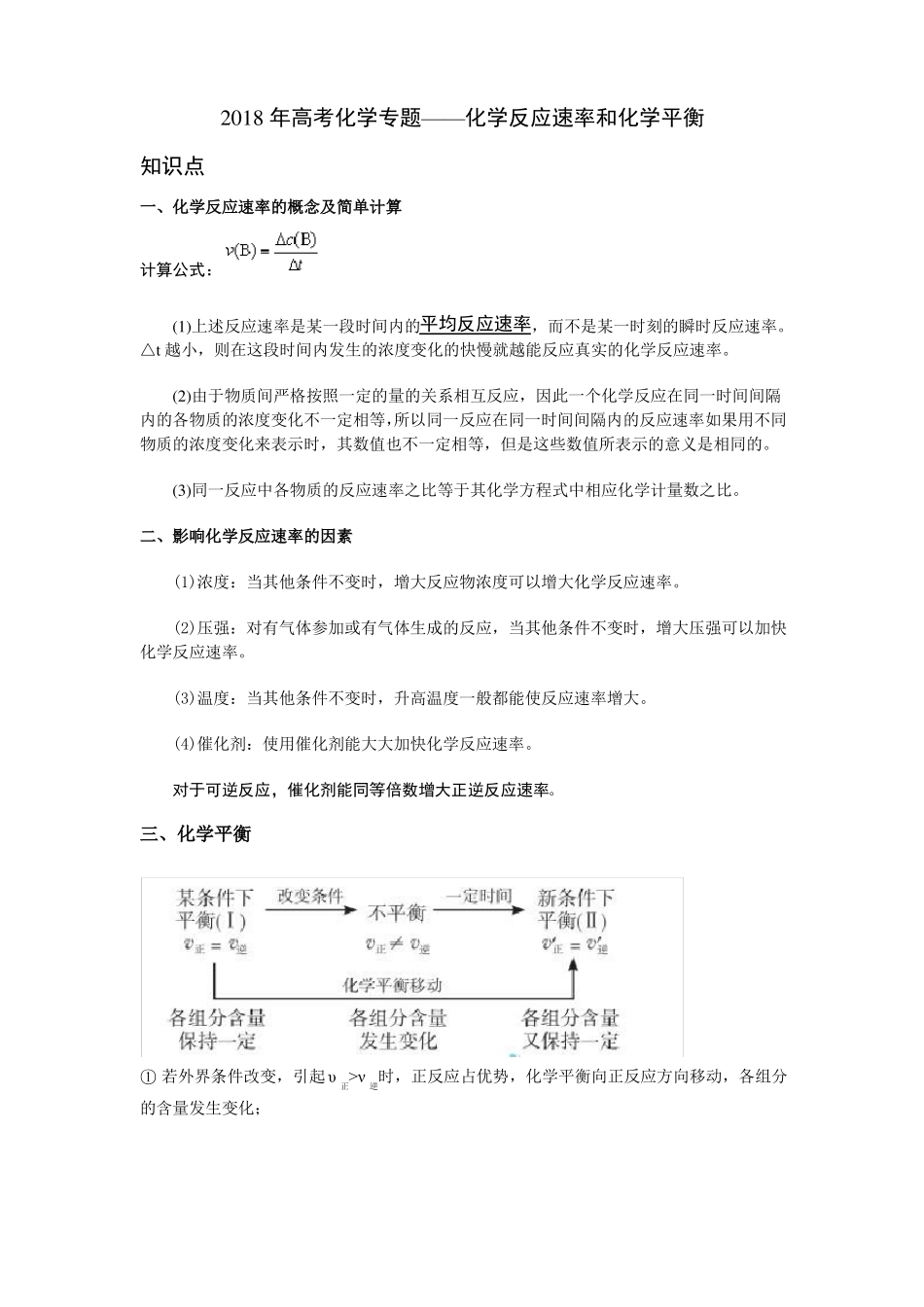
2018 年高考化学专题——化学反应速率和化学平衡知识点一、化学反应速率的概念及简单计算计算公式:(1)上述反应速率是某一段时间内的平均反应速率,而不是某一时刻的瞬时反应速率。△t 越小,则在这段时间内发生的浓度变化的快慢就越能反应真实的化学反应速率。(2)由于物质间严格按照一定的量的关系相互反应,因此一个化学反应在同一时间间隔内的各物质的浓度变化不一定相等,所以同一反应在同一时间间隔内的反应速率如果用不同物质的浓度变化来表示时,其数值也不一定相等,但是这些数值所表示的意义是相同的。(3)同一反应中各物质的反应速率之比等于其化学方程式中相应化学计量数之比。二、影响化学反应速率的因素(1)浓度:当其他条件不变时,增大反应物浓度可以增大化学反应速率。(2)压强:对有气体参加或有气体生成的反应,当其他条件不变时,增大压强可以加快化学反应速率。(3)温度:当其他条件不变时,升高温度一般都能使反应速率增大。(4)催化剂:使用催化剂能大大加快化学反应速率。对于可逆反应,催化剂能同等倍数增大正逆反应速率。三、化学平衡① 若外界条件改变,引起 υ正>ν逆时,正反应占优势,化学平衡向正反应方向移动,各组分的含量发生变化;②若外界条件改变,引起 υ正<ν逆时,逆反应占优势,化学平衡向逆反应方向移动,各组分的含量发生变化;③若外界条件改变,引起 υ正和 ν逆都发生变化,如果 υ正和 ν逆仍保持相等,化学平衡就没有发生移动,各组分的含量从保持一定到条件改变时含量没有变化。四、勒夏特列原理①原理内容:如果改变影响平衡的一个条件 (如温度、压强等),平衡就向能够减弱这种改变的方向移动。外界条件对化学平衡的影响见下表。②适用范围:勒夏特列原理适用于已达平衡的体系(如溶解平衡、化学平衡、电离平衡、水解平衡等)。勒夏特列原理不适用于未达平衡的体系。五、化学平衡常数①对于一般的可逆反应:mA(g)+ nB(g)pC(g)+qD(g),其中 m、n、p、q 分别表示化学方程式中个反应物和生成物的化学计量数。当在一定温度下达到化学平衡时,这个反应的平衡常数公式可以表示为:刻的.②在进行 K 值的计算时,固体和纯液体的浓度可视为“1”。例如:Fe3O4(s)+4H2(g)3Fe(s)+4H2O(g),在一定温度下,化学平衡常数。③利用 K 值可判断某状态是否处于平衡状态。例如,在某温度下,可逆反应 mA(g)+nB(g)pC(g)+qD(g),平衡常数为 K。若某时刻时,反应物和生成物的浓度关系如下:,则有以下...

1、当您付费下载文档后,您只拥有了使用权限,并不意味着购买了版权,文档只能用于自身使用,不得用于其他商业用途(如 [转卖]进行直接盈利或[编辑后售卖]进行间接盈利)。
2、本站所有内容均由合作方或网友上传,本站不对文档的完整性、权威性及其观点立场正确性做任何保证或承诺!文档内容仅供研究参考,付费前请自行鉴别。
3、如文档内容存在违规,或者侵犯商业秘密、侵犯著作权等,请点击“违规举报”。

碎片内容

2018年高考化学专题——化学反应速率和化学平衡

爱的疯狂+ 关注
实名认证
内容提供者

该用户很懒,什么也没介绍

确认删除?
VIP
微信客服
  • 扫码咨询
会员Q群
  • 会员专属群点击这里加入QQ群
客服邮箱
回到顶部