电脑桌面
添加小米粒文库到电脑桌面
安装后可以在桌面快捷访问

易燃易爆商品存储的技术条件

易燃易爆商品存储的技术条件_第1页
1/8
易燃易爆商品存储的技术条件_第2页
2/8
易燃易爆商品存储的技术条件_第3页
3/8
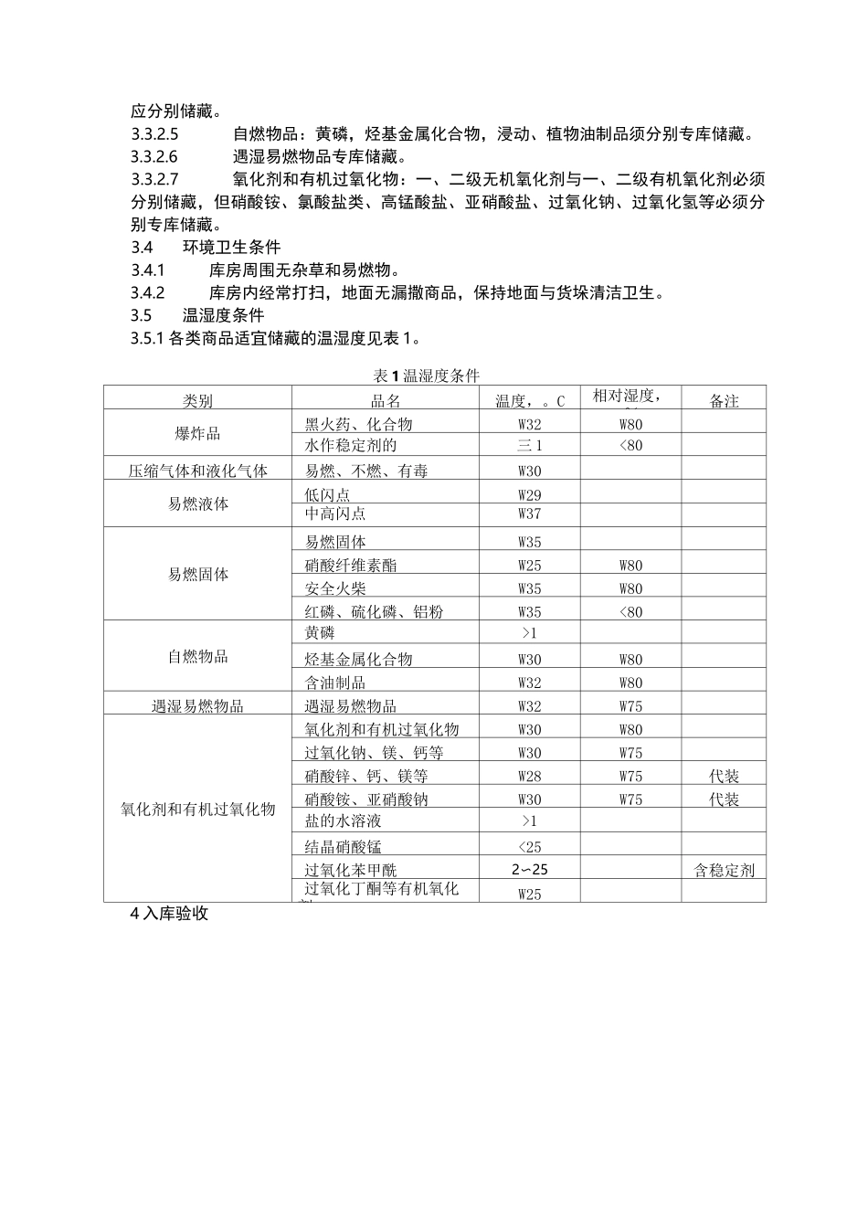
易燃易爆性商品储藏养护技术条件GB17914—1999 国家质量技术监督局 1999—11-29批准 2000-04—01 实施前言本标准是为规范化学危险品中易燃易爆性物品的储藏管理,确保易燃易爆性物品在储藏过程中的安全而制定的。本标准是根据国务院发布的《化学危险物品安全管理条例》、国家国内贸易局制定的《商品储藏养护技术规范》第七册,并结合四十余年储藏该类商品的实践经验和试验研究成果对易燃易爆性物品的合理安全贮存,做了具体的规定。本标准的附录 A 和附录 B 都是标准的附录。本标准是由国家国内贸易局提出。本标准起草单位:北京市商业储运公司。本标准主要起草人:孟广浩、王秀芬、吴凤琴、王玉洪、张桂荣。1 范围本标准规定了易燃易爆性商品的储藏条件、养护技术和储藏期限等技术要求。本标准适用于 GB12268 中的爆炸品、压缩气体和液化气体、易燃液体、易燃固体、自燃物品、遇湿易燃物品、氧化剂和有机过氧化物(不含军工危险物)。2引用标准下列标准所包含的条文,通过在本标准中引用而构成为本标准的条文。本标准出版时,所示版本均为有效。所有标准都会被修订,使用本标准的各方应探讨使用下列标准最新版本的可能性。GB190—1990 危险货物包装标志GB191—1990 包装货物图示标志GB12268—1990 危险货物品名表 CB12463—1990 危险货物运输包装通用技术条件 CBJ16—1987 建筑设计防火规范3储藏条件3.1 建筑条件应符合 GBJ16—1987 中 4.2.1 条的要求,库房耐火等级不低于三级。3.2 库房条件储藏易燃易爆商品的库房,应冬暖夏凉、干燥、易于通风、密封和避光。3.2.1 根据各类商品的不同性质、库房条件、灭火方法等进行严格的分区分类,分库存放。3.2.1.1 爆炸品宜储藏于一级轻顶耐火建筑的库房内。3.2.1.2 低、中闪点液体、一级易燃固体、自燃物品、压缩气体和液化气体类宜储藏于一级耐火建筑的库房内。3.2.1.3 遇湿易燃物品、氧化剂和有机过氧化物可储藏于一、二级耐火建筑的库房内。3.2.1.4 二级易燃固体、高闪点液体可储藏于耐火等级不低于三级的库房内。3.3 安全条件3.3.1 商品避免阳光直射、远离火源、热源、电源,无产生火花的条件。3.3.2 除按附录 A(标准的附录)规定分类贮存外,以下品种应专库储藏。3.3.2.1 爆炸品:黑色火药类、爆炸性化合物分别专库储藏。3.3.2.2 压缩气体和液化气体:易燃气体、不燃气体和有毒气体分别专库储藏。3.3.2.3 易燃液体均可同库储藏;但甲醇、乙醇、丙...

1、当您付费下载文档后,您只拥有了使用权限,并不意味着购买了版权,文档只能用于自身使用,不得用于其他商业用途(如 [转卖]进行直接盈利或[编辑后售卖]进行间接盈利)。
2、本站所有内容均由合作方或网友上传,本站不对文档的完整性、权威性及其观点立场正确性做任何保证或承诺!文档内容仅供研究参考,付费前请自行鉴别。
3、如文档内容存在违规,或者侵犯商业秘密、侵犯著作权等,请点击“违规举报”。

碎片内容

易燃易爆商品存储的技术条件

wxg+ 关注
实名认证
内容提供者

该用户很懒,什么也没介绍

确认删除?
VIP
微信客服
  • 扫码咨询
会员Q群
  • 会员专属群点击这里加入QQ群
客服邮箱
回到顶部