电脑桌面
添加小米粒文库到电脑桌面
安装后可以在桌面快捷访问

燃气报警器安装指导

燃气报警器安装指导_第1页
1/7
燃气报警器安装指导_第2页
2/7
燃气报警器安装指导_第3页
3/7
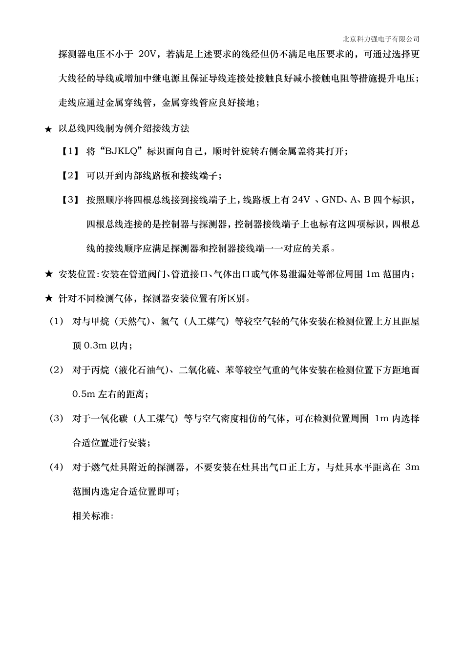
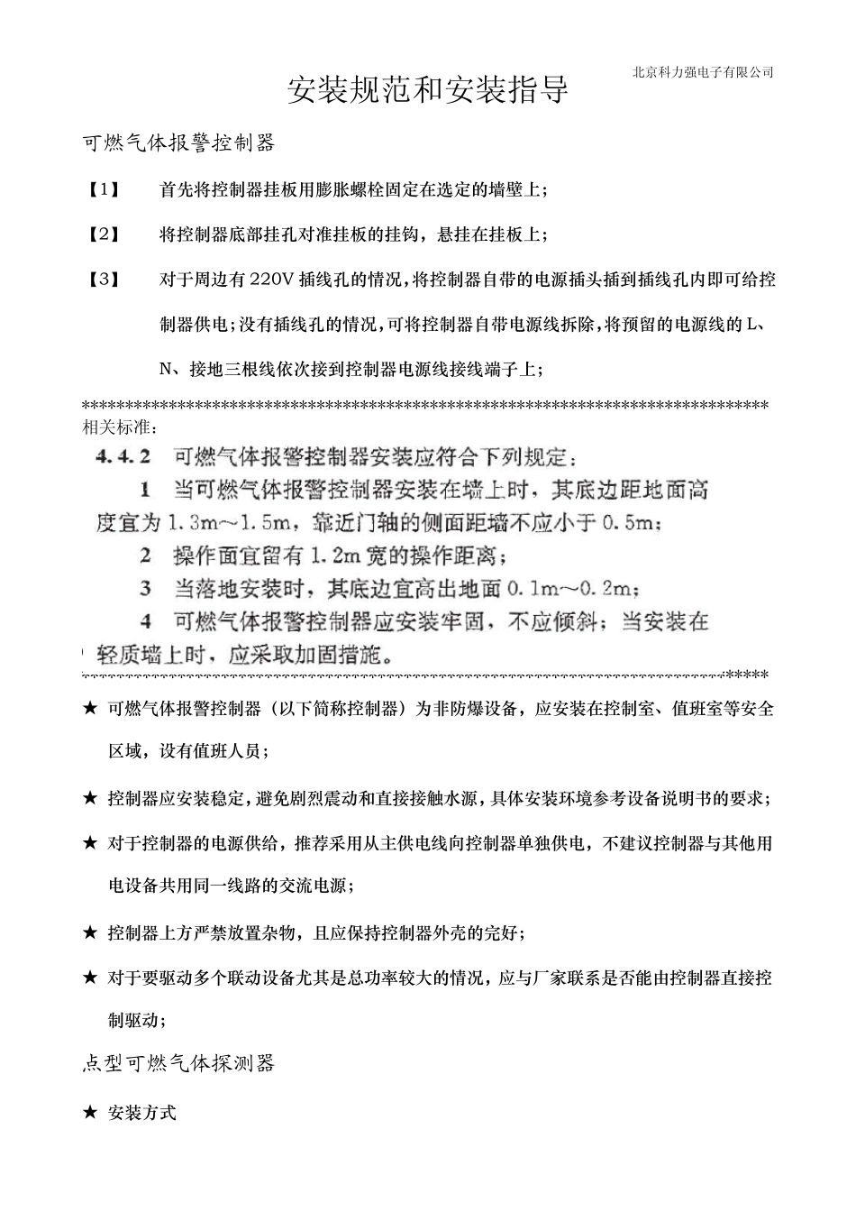
北京科力强电子有限公司 安装规范和安装指导 可燃气体报警控制器 【1】 首先将控制器挂板用膨胀螺栓固定在选定的墙壁上; 【2】 将控制器底部挂孔对准挂板的挂钩,悬挂在挂板上; 【3】 对于周边有 220V 插线孔的情况,将控制器自带的电源插头插到插线孔内即可给控制器供电;没有插线孔的情况,可将控制器自带电源线拆除,将预留的电源线的 L、N、接地三根线依次接到控制器电源线接线端子上; ******************************************************************************* 相关标准: CJJ/T146-2011《城镇燃气报警系统技术规程》 ******************************************************************************* ★ 可燃气体报警控制器(以下简称控制器)为非防爆设备,应安装在控制室、值班室等安全区域,设有值班人员; ★ 控制器应安装稳定,避免剧烈震动和直接接触水源,具体安装环境参考设备说明书的要求; ★ 对于控制器的电源供给,推荐采用从主供电线向控制器单独供电,不建议控制器与其他用电设备共用同一线路的交流电源; ★ 控制器上方严禁放置杂物,且应保持控制器外壳的完好; ★ 对于要驱动多个联动设备尤其是总功率较大的情况,应与厂家联系是否能由控制器直接控制驱动; 点型可燃气体探测器 ★ 安装方式 北京科力强电子有限公司 穿管安装: 贴墙安装 ★ 安装时,气体传感器组件应朝下,避免灰尘或雨水在传感器组件上堆积或进入内部;为保护传感器和内部器件不受损坏,户外探测器安装时还应注意考虑探测器的防水防雨问题,必要时应考虑增加防雨罩。 ★ 接线:总线制可燃气体探测器(以下简称探测器)为四线制,分线制探测器为三线制,单根线径应满足技术要求【★ 8 点位及以下: ZR-KVV4*1.0; ★ 8-16 点位: ZR-KVV4*1.5; ★ 16-32 点位: ZR-KVV4*2.0;】,四根连接线应保证每根线的颜色有所区别,对于控制器与探测器距离很远或探测器数量很多的情况,在线路连接完毕供电后,应满足最远端北京科力强电子有限公司 探测器电压不小于 20V,若满足上述要求的线经但仍不满足电压要求的,可通过选择更大线径的导线或增加中继电源且保证导线连接处接触良好减小接触电阻等措施提升电压;走线应通过金属穿线管,金属穿线管应良好接地; ★ 以总线四线制为例介绍接线方法 【1】 将“BJKLQ”标识面向自己,顺时针旋转右侧金属盖将其打开; 【2】 可以开到内部线路板和接线...

1、当您付费下载文档后,您只拥有了使用权限,并不意味着购买了版权,文档只能用于自身使用,不得用于其他商业用途(如 [转卖]进行直接盈利或[编辑后售卖]进行间接盈利)。
2、本站所有内容均由合作方或网友上传,本站不对文档的完整性、权威性及其观点立场正确性做任何保证或承诺!文档内容仅供研究参考,付费前请自行鉴别。
3、如文档内容存在违规,或者侵犯商业秘密、侵犯著作权等,请点击“违规举报”。

碎片内容

燃气报警器安装指导

您可能关注的文档

小辰8+ 关注
实名认证
内容提供者

出售各种资料和文档

确认删除?
VIP
微信客服
  • 扫码咨询
会员Q群
  • 会员专属群点击这里加入QQ群
客服邮箱
回到顶部