电脑桌面
添加小米粒文库到电脑桌面
安装后可以在桌面快捷访问

物业管理消防演习方案

物业管理消防演习方案_第1页
1/7
物业管理消防演习方案_第2页
2/7
物业管理消防演习方案_第3页
3/7
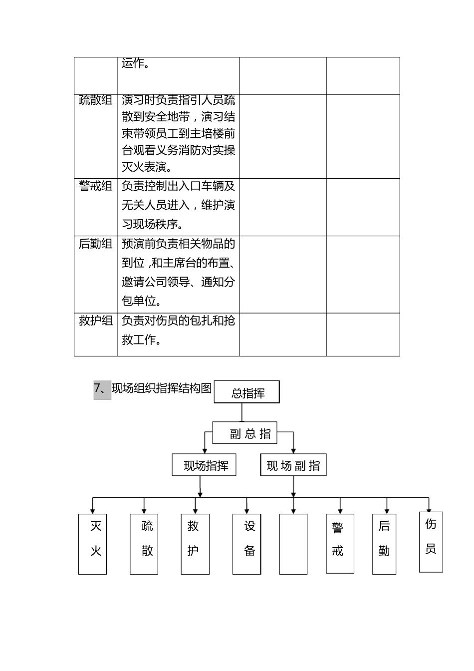
深 圳 市 新 安 居 物 业 管 理 有 限 公 司 消 防 演 习 计 划 和 方 案 ( 样 板 , 请 根 据 实 际 情 况 修 改 ) 一 、演习时间: 年 月 日下午 分 二、演习目的: 为 了 提 高 小 区 住 户 和 管 理 处 员 工 的 消 防 安 全 意 识 以 及 在火 灾 发 生 时 应 急 疏 散 、安 全 逃生 的 能力;检验小 区 现有 消 防 设备、设施的 实 际 运作情 况 ;同时 , 为 检验管 理 处 各部门员 工 的 配合能力, 提高 对人员 在 发 生 火 灾 时 的 灭火 救援能力, 减少事故造成的 损失, 熟练灭火 救护技能等。 按照国家有 关法律规定, 定期组织消 防 演 练也是消 防 安 全 重点单位规定的 一项安 全 职责。故此特举行本 次 消 防 演 习 。 三、演习项目: 1、调 动 管 理 处 现有 的 人力和 资 源 , 检验管 理 处 各部门的 协 作能力; 2、楼 内 人员 到 达 安 全 处 所 需 的 时 间 , 以 及 紧 急 疏 散 方 式 合理 与 否 ; 3、检查 楼 内 消 防 组织在 火 灾 出 现后 应 急 、应 变 能力与 所 采 取 的 灭火措 施; 4、检测 灭火 中 的 指 挥 通 讯 与 联 络 是否 有 效 ; 5、检测 消 防 水 源 的 供 应 情 况 。 四、演习组织方案: 由 管 理 处 举办 , 各部门参 与 。邀 请 公 司 领 导 莅 临 指导 。 ( 一) 人员 管 理 : 1、在 演 习 正 式 开 始 前 在 宣 传 栏 上 做 好 演 习 前 的 宣 传 工 作; 2、在演习正式开始前到演习宣布结束,在小区范围内除工作人员外,只准出,不准进,禁止闲杂人员进入; 3、为了体现演习的逼真性,内巡人员加强对参加人员的监管,防止有人嬉笑打闹破坏演习时的紧张气氛; 4、部门员工在熟悉疏散路线的护管员带领下,安全疏散到指定位置; 5、当天的施工人员在正式演习开始时提前疏散,演习时不允许进入,由外围位加以控制; 6、人员疏散完后,巡逻岗进行全面巡查,救出被困人员。 (二)车辆管理: 1、控制车辆的进入。 五 、演习前的宣传和准备工作: (一)成立演习指挥中心: 1、演习总指挥: 2、演习副总指挥: 3、演习领导小组成员: 4、现场指挥员: 5、现场副指挥员: 6、各演习小组...

1、当您付费下载文档后,您只拥有了使用权限,并不意味着购买了版权,文档只能用于自身使用,不得用于其他商业用途(如 [转卖]进行直接盈利或[编辑后售卖]进行间接盈利)。
2、本站所有内容均由合作方或网友上传,本站不对文档的完整性、权威性及其观点立场正确性做任何保证或承诺!文档内容仅供研究参考,付费前请自行鉴别。
3、如文档内容存在违规,或者侵犯商业秘密、侵犯著作权等,请点击“违规举报”。

碎片内容

物业管理消防演习方案

确认删除?
VIP
微信客服
  • 扫码咨询
会员Q群
  • 会员专属群点击这里加入QQ群
客服邮箱
回到顶部