电脑桌面
添加小米粒文库到电脑桌面
安装后可以在桌面快捷访问

卷烟商品营销员理论试卷2019

卷烟商品营销员理论试卷2019_第1页
1/7
卷烟商品营销员理论试卷2019_第2页
2/7
卷烟商品营销员理论试卷2019_第3页
3/7
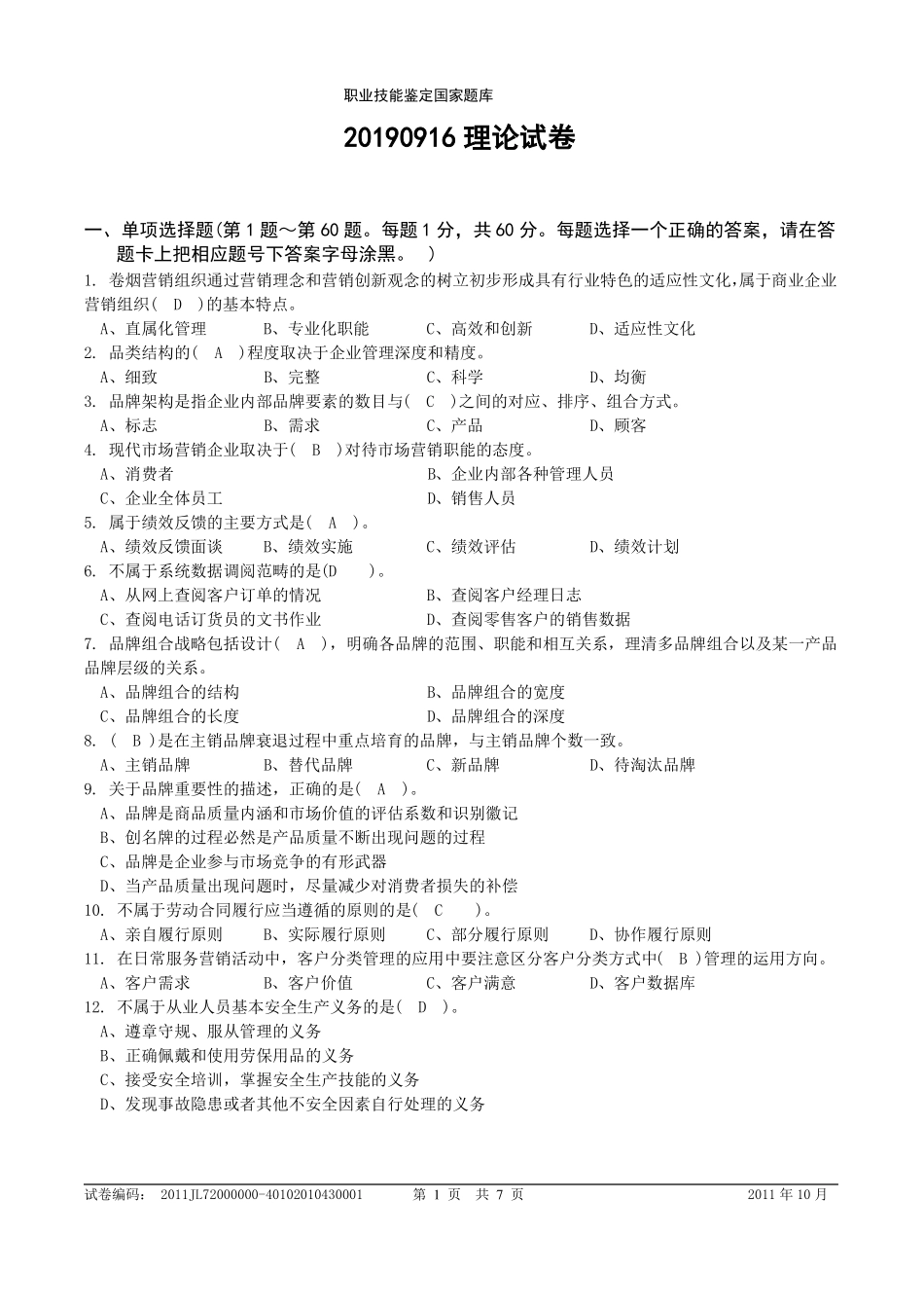
职业技能鉴定国家题库20190916 理论试卷一、单项选择题(第 1 题~第 60 题。每题 1 分,共 60 分。每题选择一个正确的答案,请在答题卡上把相应题号下答案字母涂黑。 )1. 卷烟营销组织通过营销理念和营销创新观念的树立初步形成具有行业特色的适应性文化,属于商业企业营销组织(D)的基本特点。 A、直属化管理 B、专业化职能 C、高效和创新 D、适应性文化2. 品类结构的(A)程度取决于企业管理深度和精度。 A、细致 B、完整 C、科学 D、均衡3. 品牌架构是指企业内部品牌要素的数目与(C)之间的对应、排序、组合方式。 A、标志 B、需求 C、产品 D、顾客4. 现代市场营销企业取决于(B)对待市场营销职能的态度。 A、消费者 B、企业内部各种管理人员 C、企业全体员工 D、销售人员5. 属于绩效反馈的主要方式是(A)。 A、绩效反馈面谈 B、绩效实施 C、绩效评估 D、绩效计划6. 不属于系统数据调阅范畴的是(D)。 A、从网上查阅客户订单的情况 B、查阅客户经理日志 C、查阅电话订货员的文书作业 D、查阅零售客户的销售数据7. 品牌组合战略包括设计(A),明确各品牌的范围、职能和相互关系,理清多品牌组合以及某一产品品牌层级的关系。 A、品牌组合的结构 B、品牌组合的宽度 C、品牌组合的长度 D、品牌组合的深度8. (B )是在主销品牌衰退过程中重点培育的品牌,与主销品牌个数一致。 A、主销品牌 B、替代品牌 C、新品牌 D、待淘汰品牌9. 关于品牌重要性的描述,正确的是(A)。 A、品牌是商品质量内涵和市场价值的评估系数和识别徽记 B、创名牌的过程必然是产品质量不断出现问题的过程 C、品牌是企业参与市场竞争的有形武器 D、当产品质量出现问题时,尽量减少对消费者损失的补偿10. 不属于劳动合同履行应当遵循的原则的是( C)。 A、亲自履行原则 B、实际履行原则 C、部分履行原则 D、协作履行原则11. 在日常服务营销活动中,客户分类管理的应用中要注意区分客户分类方式中(B )管理的运用方向。 A、客户需求 B、客户价值 C、客户满意 D、客户数据库12. 不属于从业人员基本安全生产义务的是(D)。 A、遵章守规、服从管理的义务 B、正确佩戴和使用劳保用品的义务 C、接受安全培训,掌握安全生产技能的义务 D、发现事故隐患或者其他不安全因素自行处理的义务试卷编码: 2011JL72000000-40102010430001第 1 页共 7 页 2011 年 10 月13. 根据波士顿矩阵对品牌组合的评价,对于金牛品牌...

1、当您付费下载文档后,您只拥有了使用权限,并不意味着购买了版权,文档只能用于自身使用,不得用于其他商业用途(如 [转卖]进行直接盈利或[编辑后售卖]进行间接盈利)。
2、本站所有内容均由合作方或网友上传,本站不对文档的完整性、权威性及其观点立场正确性做任何保证或承诺!文档内容仅供研究参考,付费前请自行鉴别。
3、如文档内容存在违规,或者侵犯商业秘密、侵犯著作权等,请点击“违规举报”。

碎片内容

卷烟商品营销员理论试卷2019

您可能关注的文档

确认删除?
VIP
微信客服
  • 扫码咨询
会员Q群
  • 会员专属群点击这里加入QQ群
客服邮箱
回到顶部