电脑桌面
添加小米粒文库到电脑桌面
安装后可以在桌面快捷访问

大厦安全管理方案

大厦安全管理方案_第1页
1/6
大厦安全管理方案_第2页
2/6
大厦安全管理方案_第3页
3/6
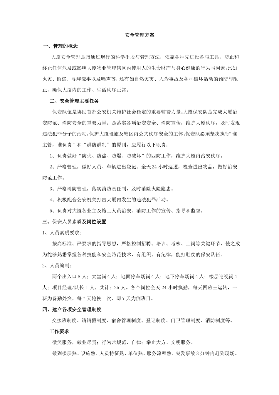
安全管理方案一、管理的概念大厦安全管理是指通过现行的科学手段与管理方法,依靠各种先进设备与工具,防止和终止任何危及或影响大厦物业管理辖区内使用人的生命财产与身心健康的行为与因素,比如火灾、偷盗、寻衅滋事以及噪声等,还有如自然灾害、人为事故及各种破坏活动的预防与阻止,确保大厦内的工作、生活秩序正常。二、安全管理主要任务保安队伍是协助首都公安机关维护社会稳定的重要辅警力量。大厦保安队是完成大厦治安防范、消防安全的重要力量。是落实各项治安安全、消防宣传,维护大厦秩序,及时发现违法犯罪分子的活动,保护大厦设施及辖区内公共秩序安全的主体。保安队必须坚决执行“谁主管,谁负责”和“群防群制”的原则,应履行以下职责: 1、负责做好“防火、防盗、防爆、防破坏”的四防工作,维护大厦内治安秩序。2、严格管理,做好人员、车辆进出登记、全天 24 小时巡逻,检查进出物品,做好治安防范工作。 3、严格消防管理,落实消防责任制,及时消除火险隐患。 4、积极配合公安机关打击大厦内发生的违法犯罪活动。 5、负责对大厦各业主及施工人员治安、消防工作的宣传、指导和监督。三、保安人员素质及岗位设置1、人员素质要求:按高标准、严要求的指导思想,严格控制招聘、培训、考核、上岗等关键环节,使之成为能够熟悉掌握各种技能和安全防范技术,有组织、有纪律,能打胜仗的保安队伍。2、人员编制:两个出入口 8 人;大堂岗 4 人;地面停车场岗 4 人;地下停车场岗 4 人;楼层巡视岗 4人;项目经理/队长 1 人。共计:25 人。各个岗位全天 24 小时执勤,每天四班三运转,一班为备勤处突,每 7 天轮换一次,即 7 天为倒班日。四、建立各项安全管理制度交接班制度、请销假制度、宿舍管理制度、登记制度、门卫管理制度、消防制度等。工作要求微笑服务,敬业尽责;行为常规范、自律;举止大方、文明服务。做到楼层熟、设施熟、人员特征熟、单位熟、服务流程熟、突发事故 3 分钟内赶到现场。做到统一作息、统一出操、统一上岗、统一着装、统一装备以及集中招聘、集中培训、集中管理,使队伍达到人员精、速度快、效率高。门卫值班管理1.保安队在大厦保安部的指挥下,24 小时门卫值班,对外来人员、车辆进行登记,对出入大厦物品进行检查。2.严禁易燃、易爆、危险品及有污染的物品进入大厦。3.按照管理相关规定,施工人员或其他工作人员携带手提箱、包装箱等大件物品出大厦的,需物业保安部签发出门条...

1、当您付费下载文档后,您只拥有了使用权限,并不意味着购买了版权,文档只能用于自身使用,不得用于其他商业用途(如 [转卖]进行直接盈利或[编辑后售卖]进行间接盈利)。
2、本站所有内容均由合作方或网友上传,本站不对文档的完整性、权威性及其观点立场正确性做任何保证或承诺!文档内容仅供研究参考,付费前请自行鉴别。
3、如文档内容存在违规,或者侵犯商业秘密、侵犯著作权等,请点击“违规举报”。

碎片内容

大厦安全管理方案

您可能关注的文档

确认删除?
VIP
微信客服
  • 扫码咨询
会员Q群
  • 会员专属群点击这里加入QQ群
客服邮箱
回到顶部