电脑桌面
添加小米粒文库到电脑桌面
安装后可以在桌面快捷访问

crp重要临床意义

crp重要临床意义_第1页
1/6
crp重要临床意义_第2页
2/6
crp重要临床意义_第3页
3/6
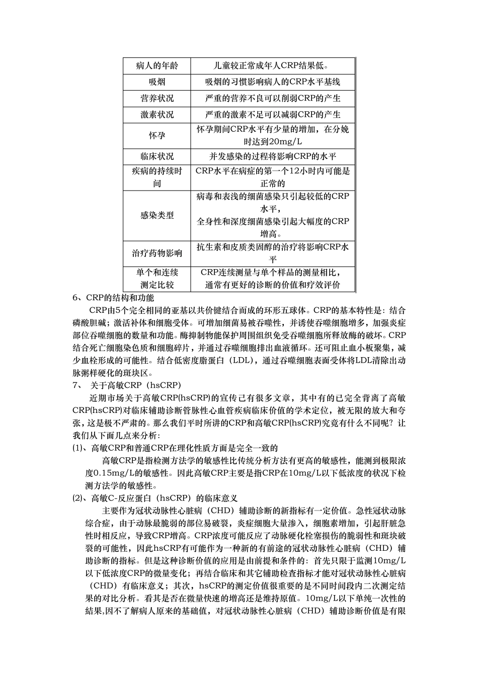
CRP 试验的临床意义及应用 1、为什么叫 CRP 当人体受微生物等多种因子侵袭后,人体在几小时内,血中很快产生一种不正常的急性期反应蛋白,这种蛋白能与肺炎链球菌 C-多糖起反应,1930 年 Tillett 和 Francis 首次阐述命名为 CRP。 2、 CRP 的合成部位 血清中的CRP是在肝细胞中合成。在炎症及侵袭因子作用下IL-1、IL-6、TNF-a、TGF-β及INF-r刺 激 后,CRP 6-12h后浓 度 开 始 增 高 。24-48h后达 到最 大 值 。反复 的炎症刺 激 CRP水 平 可 持 续 上 升 。 3、 健 康 状 况 下的 CRP 正常范 围 临床上 一般 < 8mg/L为正常,连 续 结 果 的前 后比 较 更 有 意义。 所 有 年龄 段 : < 6mg/L( 平 均 低 于 1mg/L) 新生儿: < 3.2mg/L( 平 均 0.32mg/L) 儿童: < 2.2mg/L( 平 均 0.16mg/L) 成年男性: < 5.2mg/L( 平 均 0.5.5mg/L) 女性: < 4.6mg/L( 平 均 0.42mg/L) 吸烟者: 中值 为 11.5mg/L 孕妇: < 20mg/L 4、急性时相蛋白在急性时相反应中的血清浓 度 的变化 5、 CRP水 平 的影响因素 CRP半衰期为19h 。正常每天的清除率为20-70%,即清除其一半的量需要1-3.5天。清除的半衰期还与CRP是否继续 合成有 关 功能 急性时相蛋白 上 升 幅度 特种蛋白 CRP 1000 倍 а1-酸 性糖蛋白 4 倍 血清淀 粉 A 蛋白 1000 倍 凝 固 蛋白 纤 维 蛋白原 8 倍 凝 血素 8 倍 凝 血因子 VIII 8 倍 纤 维 蛋白溶 酶 原 8 倍 补 体因子 C1s, 2 倍 C2b 2 倍 C3,C4,C5 2 倍 C9 2 倍 C5b 2 倍 转 运 蛋白 结 合珠 蛋白 8 倍 血凝 乳 素 2 倍 铁 蛋白 4 倍 清道 夫 蛋白 血浆 铜 蓝 蛋白 4 倍 蛋白酶 抑 制 物 а1-抗 胰 蛋白酶 4 倍 а1-抗 凝 乳 蛋白酶 6 倍 病 人 的 年 龄 儿 童 较 正 常 成 年 人 CRP结 果 低 。 吸 烟 吸 烟 的 习 惯 影 响 病 人 的 CRP水 平 基 线 营 养 状 况 严 重 的 营 养 不 良 可 以 削 弱 CRP的 产 生 激 素 状 况 严 重 的 激 素 不 足 可 以 减 弱 CRP的 产 生 怀 孕 怀 孕 期 间 CRP水 平 有 少 量 的 增 加 , 在 分 娩时 达 到 20mg/L 临 床 状 况 并 发 感 染 的 过...

1、当您付费下载文档后,您只拥有了使用权限,并不意味着购买了版权,文档只能用于自身使用,不得用于其他商业用途(如 [转卖]进行直接盈利或[编辑后售卖]进行间接盈利)。
2、本站所有内容均由合作方或网友上传,本站不对文档的完整性、权威性及其观点立场正确性做任何保证或承诺!文档内容仅供研究参考,付费前请自行鉴别。
3、如文档内容存在违规,或者侵犯商业秘密、侵犯著作权等,请点击“违规举报”。

碎片内容

crp重要临床意义

您可能关注的文档

确认删除?
VIP
微信客服
  • 扫码咨询
会员Q群
  • 会员专属群点击这里加入QQ群
客服邮箱
回到顶部