电脑桌面
添加小米粒文库到电脑桌面
安装后可以在桌面快捷访问

CS结构软件测试小结

CS结构软件测试小结_第1页
1/6
CS结构软件测试小结_第2页
2/6
CS结构软件测试小结_第3页
3/6
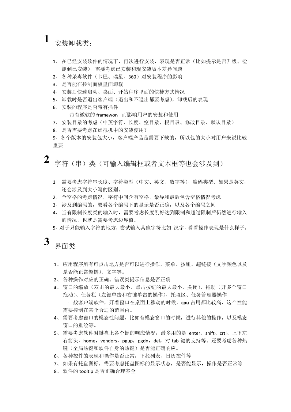
1 安装卸载类: 1、 在已经安装软件的情况下,再次进行安装,表现是否正常(比如提示是否升级、检测到已安装),需要考虑已安装和现安装版本差异问题 2、 各种杀毒软件(卡巴、瑞星、360)对安装程序的影响 3、 是否能在控制面板里面卸载 4、 安装后快速启动、桌面、开始程序里面的快捷方式情况 5、 卸载时是否退出客户端(退出和不退出都要考虑),卸载后的表现 6、 安装的程序是否带有插件 带有微软的 framew or,而影响用户的安装和使用 7、 安装目录的考虑(中英字符、长度、空目录、根目录、修改目录、默认目录) 8、 是否需要考虑在虚拟机中的安装使用? 9、各个版本的安装包大小,客户端产品是需要下载的,所以包的大小对用户来说比较重要 2 字符(串)类(可输入编辑框或者文本框等也会涉及到) 1、 需要考虑字符串长度、字符类型(中文、英文、数字等)、编码类型、如果是英文,还会涉及到大小写的区别。 2、 全空格的考虑情况,字符中间含有空格,最导和最后包含空格情况考虑 3、 涉及到编码的,要看各个编码下的显示是否正确,以及各个编码之间 4、 当有限制长度类的输入时,需要考虑长度刚好达到限制和超过限制后仍然进行输入的情况,也就是需要考虑边界值。 5、对于只能输入字符的地方,尝试输入其他字符比如 汉字,看看操作表现是什么样子。 3 界面类 1、 应用程序所有可点击地方是否可以进行操作,菜单、按钮、超链接(文字颜色以及是否能正常超链)、文字等。 2、 各种操作对应的正确、错误类提示信息是否正确 3、 窗口的缩放(双击的最大最小,点击按钮的最大最小,关闭)、拖动(开多个窗口拖动)、任务栏(左键单击和右键单击的操作)、托盘区、任务管理器操作 一般客户端软件,开着窗口在桌面上移动的时候,cpu 占用都比较高,这个性能需要控制在某个合适的范围内。 4、 需要考虑窗口的模态性问题,比如有模态窗口的时候,进行其他的操作,以及模态窗口的重绘等。 5、 需要考虑软件对键盘上各个键的响应情况,最多用的是 enter、shift、crtl、上下左右箭头,home,vendors,pgup,pgdn,del,对 tab 键的支持等。还要考虑各种热键(全局热键和软件自身的热键)是否能正确响应。 6、 各种控件的表现和操作是否正常,下拉列表、日历控件等 7、 如果有托盘图标,需要考虑托盘图标的显示状态,是否能显示,操作是否正常等 8、 软件的 tooltip 是否正确合理齐全 9、 ...

1、当您付费下载文档后,您只拥有了使用权限,并不意味着购买了版权,文档只能用于自身使用,不得用于其他商业用途(如 [转卖]进行直接盈利或[编辑后售卖]进行间接盈利)。
2、本站所有内容均由合作方或网友上传,本站不对文档的完整性、权威性及其观点立场正确性做任何保证或承诺!文档内容仅供研究参考,付费前请自行鉴别。
3、如文档内容存在违规,或者侵犯商业秘密、侵犯著作权等,请点击“违规举报”。

碎片内容

CS结构软件测试小结

小辰2+ 关注
实名认证
内容提供者

出售各种资料和文档

确认删除?
VIP
微信客服
  • 扫码咨询
会员Q群
  • 会员专属群点击这里加入QQ群
客服邮箱
回到顶部