电脑桌面
添加小米粒文库到电脑桌面
安装后可以在桌面快捷访问

gps期末复习试题库及答案

gps期末复习试题库及答案_第1页
1/8
gps期末复习试题库及答案_第2页
2/8
gps期末复习试题库及答案_第3页
3/8
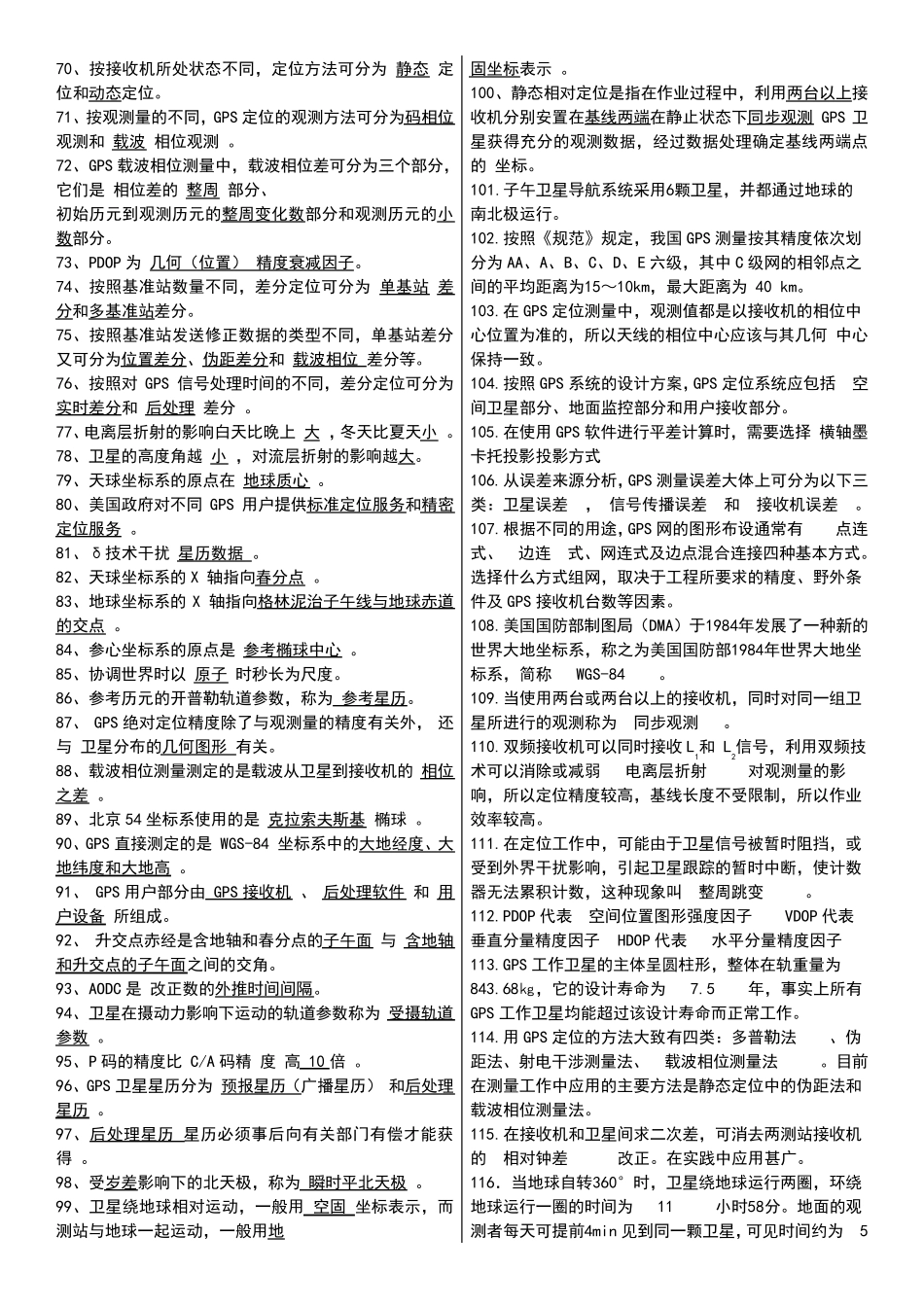
一、填空 1、 RTK 数 据 链 发 送 的 是 基 准 站 载 波 相 位 观 测 量 和 坐 标 。 2、 码 相 位 测 量 测 定 的 是 测 距 码 从 卫 星 到 接 收 机 的 传 播 时间 。 3、 采 用 后 处 理 星 历 代 替 广 播 星 历 可 减 弱 卫 星 星 历 误 差影 响 。 4、 双 差 模 型 可 消 除 接 收 机 钟 差 误 差 影 响 。 5、 电 离 层 影 响 , 白 天 是 晚 上 的 5 倍 。 6、 电 离 层 影 响 , 夏 天 是 冬 天 的 4 倍 。 7、 电 离 层 影 响 在 一 天 中 的 中 午 最 强 。 8、 对 流 层 影 响 与 温 度 、 气 压 和 湿 度 有 关 。 9、 卫 星 信 号 由 多 条 路 径 到 达 接 收 机 而 引 起 的 误 差 叫 多路 径 误 差 。 10、 测 站 点 远 离 水 面 , 以 避 免 多 路 径 误 差 影 响 。 11、 抑 径 板 可 减 弱 多 路 径 误 差 影 响 。 12、 抑 径 板 是 通 过 遮 挡 反 射 信 号 来 减 弱 多 路 径 误 差的 。 13、 各 接 收 机 定 向 标 志 同 时 朝 北 , 可 消 除 相 位 中 心 偏影 响 。 14、 点 位 误 差 随 精 度 衰 减 因 子 的 增 大 而 增 大 。 15、 精 度 衰 减 因 子 用 英文缩写 DOP 表示 。 16、 HDOP 表示 水 平位 置 精 度 衰 减 因 子 。 17、 PDOP 表示 空间 位 置精 度 衰 减 因 子 。 18、 精 度 衰 减 因 子 与 卫 星 的 空间 分布有 关 。 19、 两同 步观 测 的 测 站 上 的 单差 相 减 叫 双 差 。 20、 实时 伪距 差 分定 位 也叫 RTD 。 21、 实时 载 波 相 位 差 分定 位 也叫 RTK 。 22、 参考站 向 流 动站 发 射 差 分信 号 。 23、 差 分定 位 有 数 据 链 相 对 定 位 没有 。 24、 97 规程规定 的 四等GPS 基 线的 固定 误 差 是 10mm 。 25、 97 规程规定 的 四等GPS 基 线的 比例误 差 系数 是 10ppm 。 26、 网中 的 三个已知点 坐 标 可 用 来 解算大 地坐 标 转换的 7 个参数 。 27、 由 同 步观 测 基 线构成的 闭合环叫 同...

1、当您付费下载文档后,您只拥有了使用权限,并不意味着购买了版权,文档只能用于自身使用,不得用于其他商业用途(如 [转卖]进行直接盈利或[编辑后售卖]进行间接盈利)。
2、本站所有内容均由合作方或网友上传,本站不对文档的完整性、权威性及其观点立场正确性做任何保证或承诺!文档内容仅供研究参考,付费前请自行鉴别。
3、如文档内容存在违规,或者侵犯商业秘密、侵犯著作权等,请点击“违规举报”。

碎片内容

gps期末复习试题库及答案

小辰4+ 关注
实名认证
内容提供者

出售各种资料和文档

相关文档

确认删除?
VIP
微信客服
  • 扫码咨询
会员Q群
  • 会员专属群点击这里加入QQ群
客服邮箱
回到顶部