电脑桌面
添加小米粒文库到电脑桌面
安装后可以在桌面快捷访问

《药理学》作业答案

《药理学》作业答案_第1页
1/7
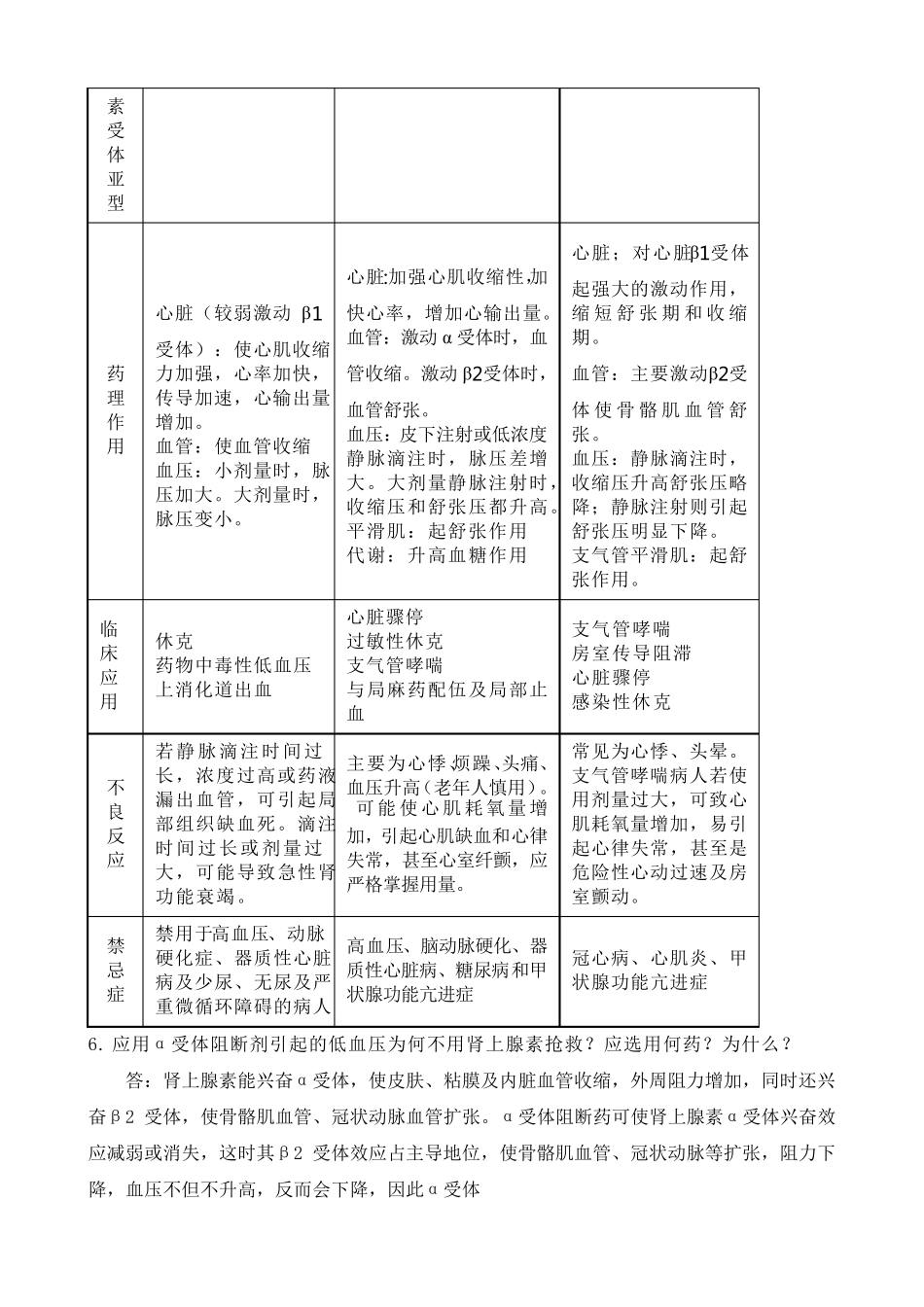
《药理学》作业答案_第2页
2/7
《药理学》作业答案_第3页
3/7
昆明医科大学继续教育学院校外点作业(本科) 1. 试 述 肝 药 酶 对 药 物 转 化 的 作 用 及 其 与 药 物 相 互 作 用 的 关 系 。 药 物 的 生 物 转 化 要 靠 酶 的 促 进 , 主 要 是 肝 微 粒 体 混 合 功 能 酶 系 统 。 微 粒 体 是 内 质 网 碎 片在 超 速 离 心 时 形 成 的 小 泡 , 内 含 多 种 酶 , 加 上 匀 浆 可 溶 部 分 的 辅 酶II( NADPH) 形 成 一 个 氧化 还 原 酶 系 统 。 该 系 统 对 药 物 的 生 物 转 化 起 主 要 作 用 , 又 称 肝 药 酶 。 主 要 的 氧 化 酶 是 细 胞 色素 P450。 NADPH 来 自 细 胞 呼 吸 链 , 提 供 电 子 经 黄 蛋 白 等 传 递 给 氧 化 型 P450, 使 之 还 原 再 生 ,又 称 单 加 氧 酶 。 肝 药 酶 的 作 用 专 一 性 很 低 , 许 多 药 物 经 此 酶 系 统 作 用 而 生 物 转 化 。 此 酶 系 统 活 性 有 限 ,达 到 极 限 后 则 数 种 药 物 间 会 发 生 竞 争 抑 制 现 象 。 此 酶 系 统 个 体 差 异 很 大 , 除先天遗传 性 差 异外, 生 理因素 如年龄、营养状态、疾病等 均影响肝 药 酶 的 活 性 。 2. 激动药 、拮抗药 、部 分 激动药 各有 什么特点? 拮抗药 ,能 与 受体 结合 , 具有 较强的 亲和力而 无内 在 活 性 ( α=0) 的 药 物 。 它们本身不产生 作 用 , 但因占据受体 而 拮抗激动药 的 效应, 如纳洛酮和普萘洛尔均属于拮抗药. 激动药 或称 兴奋药 , 指既有 较强的 亲和力, 又 有 较强的 内 在 活 性 的 药 物 , 与 受体 结合 能产生 该 受体 的 兴奋的 效应。 3. 试 比较毛果芸香碱与 阿托品的 作 用 。 答:( 1) 、阿托品对 眼的 作 用 : ①散瞳:阻断虹膜括约肌 M 受体 。 ? ②升高眼内 压:散瞳使 前房角变窄, 阻碍房水回流。 ? ③调节麻痹:通过阻断睫状肌 M 受体 , 使 睫状肌松驰, 悬韧带拉紧, 晶状体 变扁平, 屈光度降低 , 以致视近物 模糊, 视远物 清楚。 ? ( 2) 、毛果芸香碱对 眼的 作 用 : ①缩瞳:激动虹膜括约肌 M 受体 。 ? ②降...

1、当您付费下载文档后,您只拥有了使用权限,并不意味着购买了版权,文档只能用于自身使用,不得用于其他商业用途(如 [转卖]进行直接盈利或[编辑后售卖]进行间接盈利)。
2、本站所有内容均由合作方或网友上传,本站不对文档的完整性、权威性及其观点立场正确性做任何保证或承诺!文档内容仅供研究参考,付费前请自行鉴别。
3、如文档内容存在违规,或者侵犯商业秘密、侵犯著作权等,请点击“违规举报”。

碎片内容

《药理学》作业答案

小辰4+ 关注
实名认证
内容提供者

出售各种资料和文档

确认删除?
VIP
微信客服
  • 扫码咨询
会员Q群
  • 会员专属群点击这里加入QQ群
客服邮箱
回到顶部