电脑桌面
添加小米粒文库到电脑桌面
安装后可以在桌面快捷访问

七年级地理上册复习提纲(粤教版)

七年级地理上册复习提纲(粤教版)_第1页
1/12
七年级地理上册复习提纲(粤教版)_第2页
2/12
七年级地理上册复习提纲(粤教版)_第3页
3/12
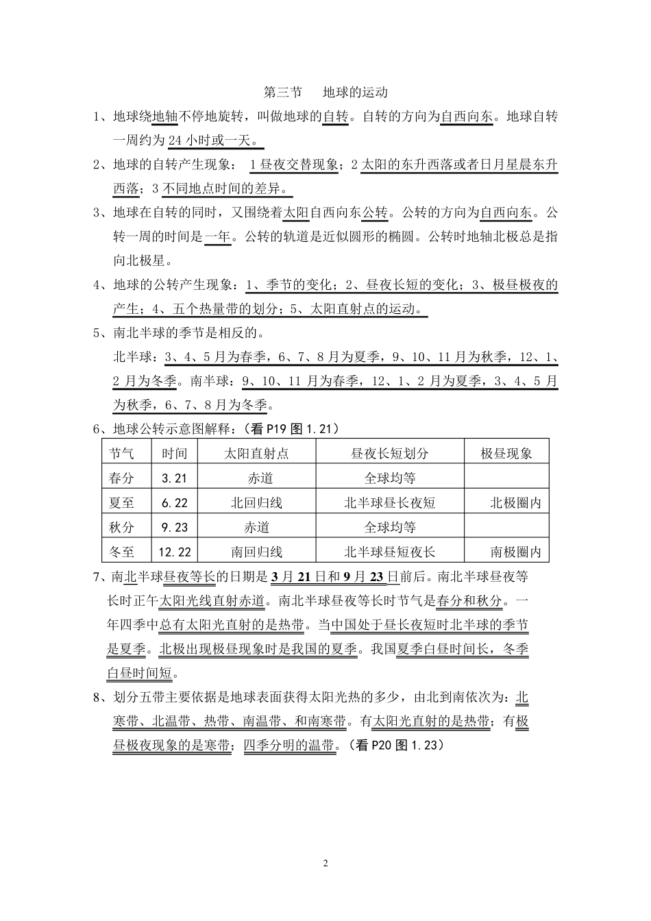
1 七年级地理上册复习提纲 第一章 认识地球 第一节 地球的形状和大小 1、地球的形状:地球是一个两极稍扁,赤道略鼓的不规则球体 2、地球有多大:表面积=5.1 亿平方千米;平均半径=6371 千米;赤道周长=4 万千米 3、麦哲伦环球航行图:西班牙→大西洋(麦哲伦海峡)→太平洋(菲律宾群岛)→印度洋→好望角(大西洋)→西班牙(看 P9 图 1.4) 第二节 地球仪 1、地球仪:人们根据地球形状,按一定比例把地球缩小,制作的模型。赤道长度大于任何一条经线的2 倍。 2、地球仪:南极、北极、地轴。地球上垂直于地轴的圆圈叫做纬线。0°-30°为低纬度地区;30°-60°为中纬度地区;60°-90°为高纬度地区。南北半球的划分界线为赤道。连接南、北极并垂直于纬线的半圆,叫做经线。(看 P12 图 1.9 及活动题) 3、经纬网:在地球仪上经线和纬线相互交织所构成的网格。经纬网在军事、航海和旅行应用广泛。 名称 形 状 长 度 指示方向 0 度线 经线 半圆(弧形) 相 等 南北方向 本初子午线 纬线 都是圆(极点除外) 不等(南北对称两条相等) 东西方向 赤道 4、0°纬线又叫赤道,是南纬与北纬分界线,也是最长的纬线。纬度向北、向南各有90°,用N(北纬)和S(南纬)表示。 5、0°经线又叫本初子午线,是东经与西经的分界线。向东、向西各有180°,分别用E(东经)和W(西经)表示。 6、以赤道为界把地球分为南、北半球;以20°W 和160°E 为界把地球分为东、西半球。判 断 规律(小于20°W,小于160°E 为东半球;大于160°E, 大于20°W 为西半球。) 2 第三节 地球的运动 1、地球绕地轴不停地旋转,叫做地球的自转。自转的方向为自西向东。地球自转一周约为 24 小时或一天。 2、地球的自转产生现象: 1 昼夜交替现象;2 太阳的东升西落或者日月星晨东升西落;3 不同地点时间的差异。 3、地球在自转的同时,又围绕着太阳自西向东公转。公转的方向为自西向东。公转一周的时间是一年。公转的轨道是近似圆形的椭圆。公转时地轴北极总是指向北极星。 4、地球的公转产生现象:1、季节的变化;2、昼夜长短的变化;3、极昼极夜的产生;4、五个热量带的划分;5、太阳直射点的运动。 5、南北半球的季节是相反的。 北半球:3、4、5 月为春季,6、7、8 月为夏季,9、10、11 月为秋季,12、1、2 月为冬季。南半球:9、10、11 月为春季,12、1、2 月为夏季,3、4、5 月为秋季,6、7、8 月为...

1、当您付费下载文档后,您只拥有了使用权限,并不意味着购买了版权,文档只能用于自身使用,不得用于其他商业用途(如 [转卖]进行直接盈利或[编辑后售卖]进行间接盈利)。
2、本站所有内容均由合作方或网友上传,本站不对文档的完整性、权威性及其观点立场正确性做任何保证或承诺!文档内容仅供研究参考,付费前请自行鉴别。
3、如文档内容存在违规,或者侵犯商业秘密、侵犯著作权等,请点击“违规举报”。

碎片内容

七年级地理上册复习提纲(粤教版)

确认删除?
VIP
微信客服
  • 扫码咨询
会员Q群
  • 会员专属群点击这里加入QQ群
客服邮箱
回到顶部