电脑桌面
添加小米粒文库到电脑桌面
安装后可以在桌面快捷访问

仓库管理方法及出入库注意事项

仓库管理方法及出入库注意事项_第1页
1/6
仓库管理方法及出入库注意事项_第2页
2/6
仓库管理方法及出入库注意事项_第3页
3/6
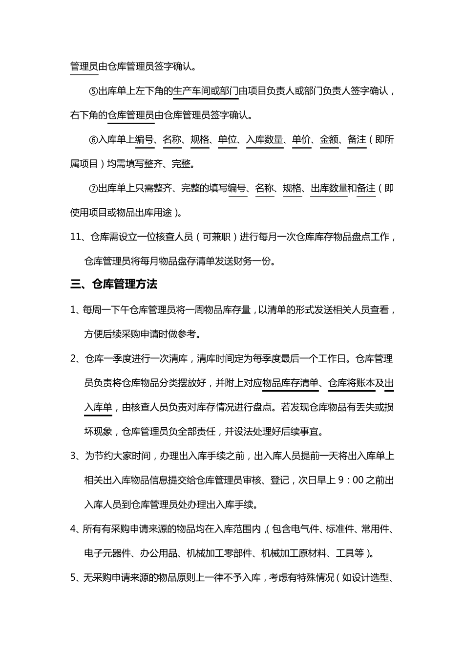
仓 库 管 理 方 法 及 出 入 库 注 意 事 项 一 、出 入 库 流程 1、 入库流程 物品采购到位后,采购人员填写入库单,将物品交采购申请人对品质及数量进行检验,检验合格后,采购申请人在入库单上签字确认,检验完毕。采购人员凭采购申请单及入库单到仓库管理员处办理入库登记手续。 仓库管理员在接到采购申请单、入库单及对应物品并确认无误的情况下,仓库管理员在入库单上签字同意入库,同时仓库管理员将入库物品的信息填写在仓库记账本(详见附件)上,入库手续完毕。 2、 出库流程 物品使用人填写出库单交项目负责人或部门负责人签字审批,审批完成后凭出库单到仓库管理员处办理出库手续,同时领取出库单上对应物品。 仓库管理员在接到出库单并核对信息无误的情况下,仓库管理员在出库单上签字同意出库,同时将出库单上需要的物品从仓库领出,交给出库人员,最后在仓库记账本上填写相应出库物品信息,出库手续完毕。 二、出 入 库 注 意 事 项 1、出入库必须遵循先入后出的原则,无特殊情况下不可同入同出,若遇特殊情况,仓库管理员可在见到实物、确认数量无误的情况下办理同入同出手续。 2、所有出入库手续必须按照以上出入库流程严格执行,缺少任意一张单据或审批环节,仓库管理员一律不予办理出入库手续。 3、一次性出入库物品超 5 项(含 5 项)的情况下,使用物品出入库清单办理出入 库 手 续 。 出 入 库 单 上 只 需 填 写 XX 一 批 详 见 清 单 , 附 加 物 品 出 入 库 清 单 ( 详见 附 件 ) 即 可 。 在 使 用 物 品 出 入 库 清 单 出 入 库 的 情 况 下 , 入 库 单 及 物 品 入 库清 单 需 要 采 购 申 请 人 签 字 确 认 。 出 库 单 及 物 品 出 库 清 单 上 需 项 目 负 责 人 或 部门 负 责 人 签 字 确 认 。 5、 机 械 加 工 零 部 件 的 入 库 实 行 采 购 人 员 填 写 入 库 单 交 装 配 工 程 师 验 收 , 验 收 合格 后 即 可 入 库 , 机 械 零 部 件 以 外 的 采 购 物 品 实 行 采 购 人 员 填 写 入 库 单 交 采 购申 请 人 验 收 , 验 收 合 格 后 即 可 直 接 入 库 。 6、 项 目 用 品 的 出 库 由 使 用 人 填 写 出 库 单 交 项 目 负 责...

1、当您付费下载文档后,您只拥有了使用权限,并不意味着购买了版权,文档只能用于自身使用,不得用于其他商业用途(如 [转卖]进行直接盈利或[编辑后售卖]进行间接盈利)。
2、本站所有内容均由合作方或网友上传,本站不对文档的完整性、权威性及其观点立场正确性做任何保证或承诺!文档内容仅供研究参考,付费前请自行鉴别。
3、如文档内容存在违规,或者侵犯商业秘密、侵犯著作权等,请点击“违规举报”。

碎片内容

仓库管理方法及出入库注意事项

小辰2+ 关注
实名认证
内容提供者

出售各种资料和文档

相关文档

确认删除?
VIP
微信客服
  • 扫码咨询
会员Q群
  • 会员专属群点击这里加入QQ群
客服邮箱
回到顶部