电脑桌面
添加小米粒文库到电脑桌面
安装后可以在桌面快捷访问

低温空气源热泵加地板采暖施工

低温空气源热泵加地板采暖施工_第1页
1/7
低温空气源热泵加地板采暖施工_第2页
2/7
低温空气源热泵加地板采暖施工_第3页
3/7
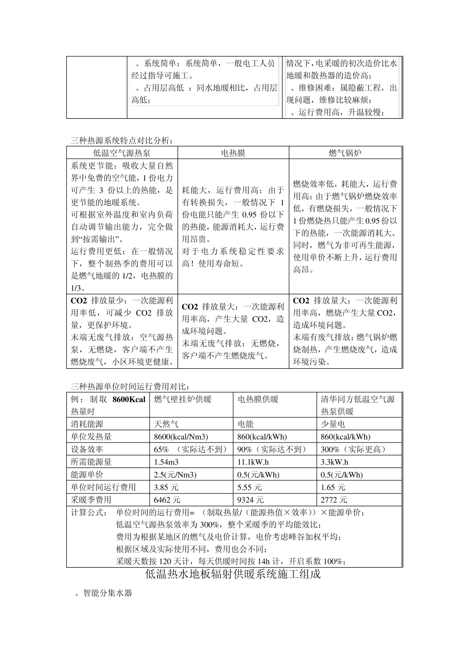
低环温空气源热泵供暖方案说明 清华同方低环温空气源热泵供暖系统是一种新型的节能环保采暖系统,依靠提取低温空气中的低品位热能,以电为动力,以压缩机为心脏,以制冷剂为血液,不断的提取转换产生高品位的能量为室内供暖提供热源。在整个提取转换过程不产生任何废气、废渣等,不对环境造成任何污染与破坏,提取大自然中无尽且免费的低位能源,整个系统运行工况稳定,优良,拥有较高的能效比,相对于其他采暖方式费用较为低廉。 当然一个性能优良的低温空气源热泵机组只有搭配合适的供暖末端系统才能发挥最佳的效能,我公司建议末端散热方式采用低温热水地板辐射供暖,不但能保证供暖效果,同时能使热泵机组保持在较高的效率下运行,降低运行费用。 低环温空气源热泵结合地板采暖系统兼顾了空气源热泵的经济性和地板采暖的舒适性及蓄热性,是一种理想的搭配方式,因此作为北方地区空气源热泵供暖的首选形式。如冬冷夏凉地区(三北地区)、新农村小城镇建设、城中村改造等用户。 根据清华同方低环温空气源热泵机组特点和本项目的实际情况,结合公司大量供暖系统的设计经验,我司确定了本项目的基本设计思路: ♦安全可靠 作为住宅区的供暖系统,必须保证长期可靠运行。设计中确保工程的实际使用效果和可靠性。 ♦总体规划,综合平衡,合理设计 充分体现我司实事求是、科学严谨、一切为用户考虑。 ♦认真选型,确保质量 优于本项目使用性质为住宅区,供暖设备的选型需要计算分析,满足供暖需求,在保证使用效果的情况下合理配置主机设备大小,充分保证投资者和用户的利益。 ♦科学设计,完美匹配 本项目中供暖设备和室内末端系统是供暖系统的核心,室内末端设计考虑低温热水地面辐射供暖,室内地热盘管进行合理布置,以保证系统的供暖效果以及舒适性。 ♦全自动化 本项目中采用的控制系统是低温空气源热泵机组自带优越的控制系统,高低压保护、电源保护、防冻保护等一系列控制。 目前市场上末端供暖方式主要分为水暖和电暖两种形式。通过热水作为热媒的末端散热方式有:低温热水地板辐射供暖系统、散热片系统、风机盘管系统。通过电作为热媒的散热方式有:电热膜、发热电缆两种形式。 四种末端散热方式优缺点对比分析: 末端散热形式 优点 缺点 地板辐射系统 1、散热均匀、舒适:辐射导热,散热均匀,室内环境更加卫生清洁,足暖头凉,更加舒适; 2、清洁健康:改善全身血液循环,促进新陈代谢;提高自身免疫能力; 3、环保...

1、当您付费下载文档后,您只拥有了使用权限,并不意味着购买了版权,文档只能用于自身使用,不得用于其他商业用途(如 [转卖]进行直接盈利或[编辑后售卖]进行间接盈利)。
2、本站所有内容均由合作方或网友上传,本站不对文档的完整性、权威性及其观点立场正确性做任何保证或承诺!文档内容仅供研究参考,付费前请自行鉴别。
3、如文档内容存在违规,或者侵犯商业秘密、侵犯著作权等,请点击“违规举报”。

碎片内容

低温空气源热泵加地板采暖施工

小辰+ 关注
实名认证
内容提供者

出售各种文档和资料

相关文档

确认删除?
VIP
微信客服
  • 扫码咨询
会员Q群
  • 会员专属群点击这里加入QQ群
客服邮箱
回到顶部