电脑桌面
添加小米粒文库到电脑桌面
安装后可以在桌面快捷访问

公路运费计算公式

公路运费计算公式_第1页
1/19
公路运费计算公式_第2页
2/19
公路运费计算公式_第3页
3/19
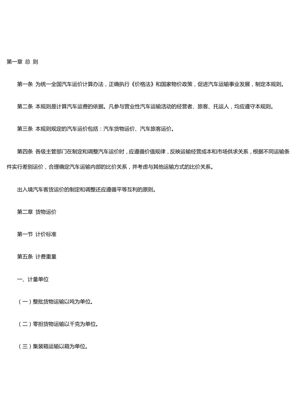
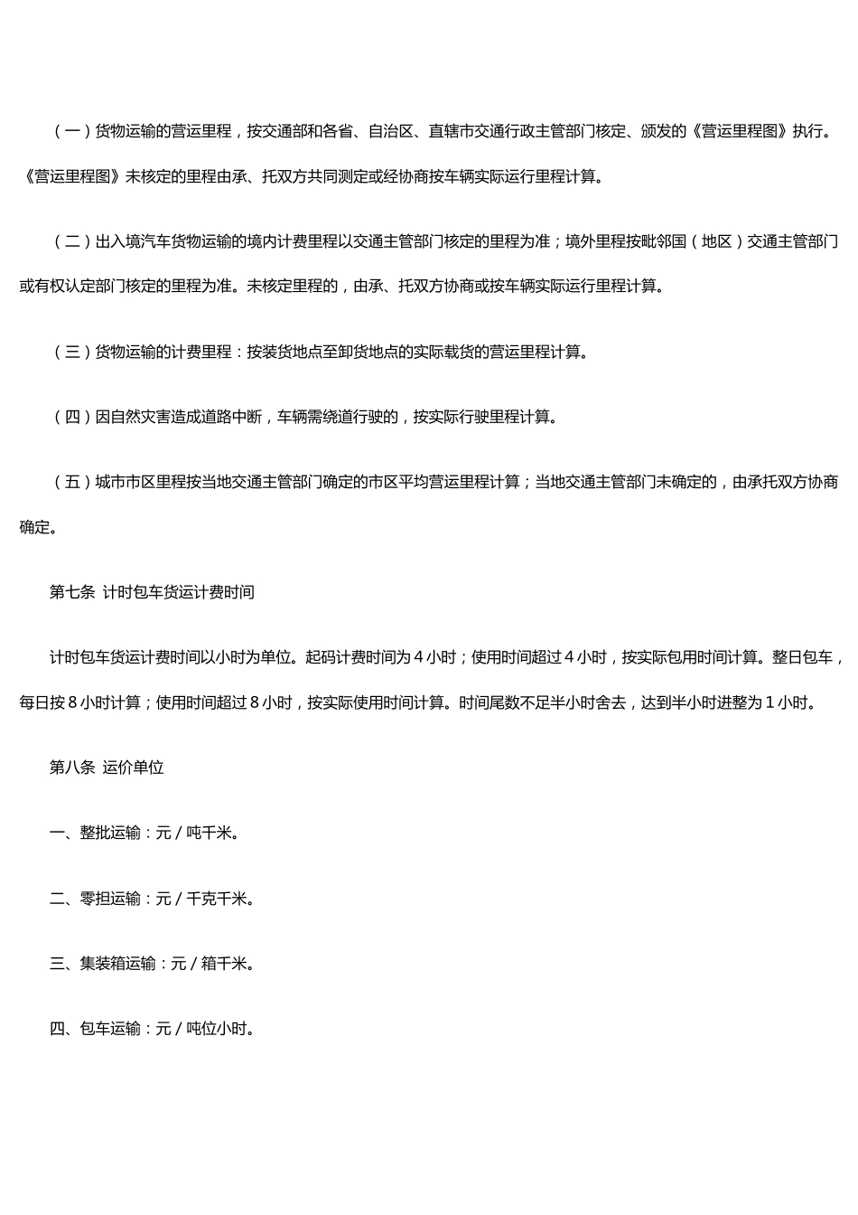
第 一 章 总 则 第 一 条 为 统 一 全 国 汽 车 运 价 计 算 办 法 , 正 确 执 行 《 价 格 法 》 和 国 家 物 价 政 策 , 促 进 汽 车 运 输 事 业 发 展 , 制 定 本 规 则 。 第 二 条 本 规 则 是 计 算 汽 车 运 费 的 依 据 。 凡 参 与 营 业 性 汽 车 运 输 活 动 的 经 营 者 、旅客、托运 人, 均应遵守本 规 则 。 第 三条 本 规 则 规 定 的 汽 车 运 价 包括:汽 车 货物 运 价 、汽 车 旅客运 价 。 第 四条 各级主管部门在制 定 和 调整汽 车 运 价 时, 应遵循价 值规 律, 反映运 输 经 营 成本 和 市场供求关系, 根据 不同运 输 条件实行 差别运 价 , 合理确 定 汽 车 运 输 内部的 比价 关系, 并考虑与 其他运 输 方式的 比价 关系。 出入境汽 车 客货运 价 的 制 定 和 调整还应遵循平等互利的 原则 。 第 二 章 货物 运 价 第 一 节 计 价 标准 第 五条 计 费 重量 一 、计 量单位 (一 )整批货物 运 输 以吨为 单位。 (二 )零担货物 运 输 以千克为 单位。 (三)集装箱运 输 以箱为 单位。 二 、重量确定 (一)一般货物:无论整批、零担货物,计费重量均按毛重计算。 整批货物吨以下计至100千克,尾数不足100千克的,四舍五入。 零担货物起码计费重量为1千克。重量在1千克以上,尾数不足1千克的,四舍五入。 (二 )轻泡货物:指每立方米重量不足333千克的货物。 装运整批轻泡货物的高度、长度、宽度,以不超过有关道路交通安全规定为限度,按车辆标记吨位计算重量。 零担运输轻泡货物以货物包装最长、最宽、最高部位尺寸计算体积,按每立方米折合333千克计算重量。 (三)包车运输按车辆的标记吨位计算。 (四)货物重量一般以起运地过磅为准。起运地不能或不便过磅的货物,由承托运双方协商确定计费重量。 (五)散装货物,如砖、瓦、砂、石、土、矿石、木材等,按体积由各省、自治区、直辖市统一规定重量换算标准计算重量。 第六条 计费里程 一、里程单位 货物运输计费里程以千米为单位,尾数不足1千米的,进整为1千米。 二 、里程确定 ( 一 ) 货 物 运 输 的 营 运 里 程 , 按 交 通 部 和 各 省 、自治区、直辖市交 通 行...

1、当您付费下载文档后,您只拥有了使用权限,并不意味着购买了版权,文档只能用于自身使用,不得用于其他商业用途(如 [转卖]进行直接盈利或[编辑后售卖]进行间接盈利)。
2、本站所有内容均由合作方或网友上传,本站不对文档的完整性、权威性及其观点立场正确性做任何保证或承诺!文档内容仅供研究参考,付费前请自行鉴别。
3、如文档内容存在违规,或者侵犯商业秘密、侵犯著作权等,请点击“违规举报”。

碎片内容

公路运费计算公式

您可能关注的文档

确认删除?
VIP
微信客服
  • 扫码咨询
会员Q群
  • 会员专属群点击这里加入QQ群
客服邮箱
回到顶部