电脑桌面
添加小米粒文库到电脑桌面
安装后可以在桌面快捷访问

六年级下册课内阅读复习答案

六年级下册课内阅读复习答案_第1页
1/34
六年级下册课内阅读复习答案_第2页
2/34
六年级下册课内阅读复习答案_第3页
3/34
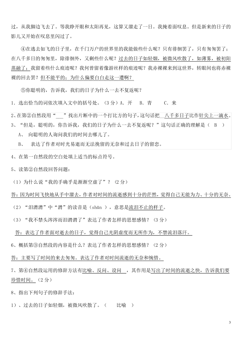
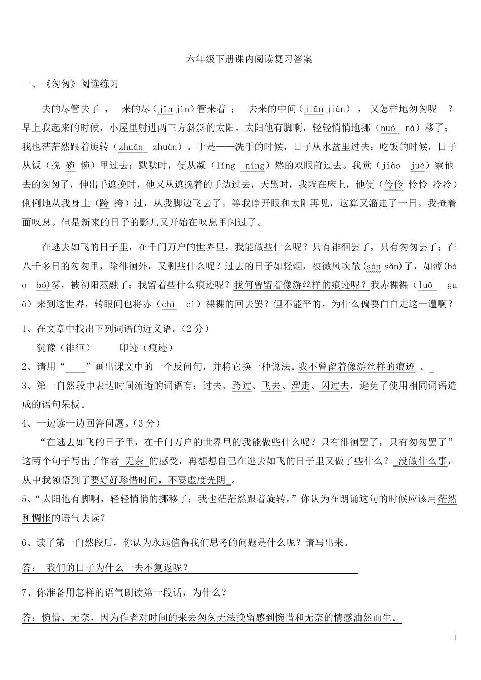
1 六年级下册课内阅读复习答案 一、《匆匆》阅读练习 去的尽管去了 , 来的尽(jǐn jìn)管来着 ; 去来的中间(jiān jiàn) , 又怎样地匆匆呢 ? 早上我起来的时候,小屋里射进两三方斜斜的太阳。太阳他有脚啊,轻轻悄悄地挪(nuó ná)移了;我也茫茫然跟着旋转(zhuǎn zhuàn)。于是——洗手的时候,日子从水盆里过去;吃饭的时候,日子从饭(挽 碗 惋)里过去;默默时,便从凝(líng níng)然的双眼前过去。我觉(jiào jué)察 他去的匆匆了,伸 出 手遮 挽时,他又从遮 挽着的手边 过去,天 黑 时,我躺 在 床 上,他便(伶 伶 怜 怜 冷 冷 )俐 俐 地从我身 上(跨 挎 )过,从我脚边 飞 去了。等 我睁 开 眼和 太阳再 见 ,这 算 又溜走了一日。我掩着面叹息。但是新来的日子的影儿又开 始在 叹息里闪过了。 在 逃去如飞 的日子里,在 千门万户的世界里,我能做些什么呢?只有徘徊罢了,只有匆匆罢了;在八千多日的匆匆里,除徘徊外,又剩些什么呢?过去的日子如轻烟,被微风吹散(sàn sǎn)了,如薄(báo bó)雾,被初阳蒸融了;我留着些什么痕迹呢?我何曾留着像游丝样的痕迹呢?我赤裸裸(luǒ ɡuǒ)来到 这 世界,转眼间也将 赤(chì cì)裸裸的回 去罢?但不 能平 的,为 什么偏 要 白 白 走这 一遭 啊? 1、在 文 章 中找 出 下列 词 语 的近 义 语 。(2 分 ) 犹 豫 (徘徊) 印 迹(痕迹) 2、请 用 “ ” 画 出 课文 中的一个 反 问 句 ,并 将 它 换 一种 说 法 。我不 曾留着像游丝样的痕迹_。 3、第 一自 然段 中表 达 时间流 逝 的词 语 有: 过去、跨 过、飞 去、溜走、闪过去,避 免 了使 用 相 同 词 语 造成 的语 句 呆 板 。 4、一边 读一边 回 答问 题 。(3 分 ) “ 在 逃去如飞 的日子里,在 千门万户的世界里的我能做些什么呢?只有徘徊罢了,只有匆匆罢了”这 两个 句 子写 出 了作 者 无 奈 的感 受 ,再 想 想 自 己 在 逃去如飞 的日子里又做了些什么?_没 做什么事 ,从中我领 悟 到 了要 好 好 珍 惜 时间,不 要 虚 度 光 阴 _。 5、“ 太阳他有脚啊,轻轻悄悄的挪移了;我也茫茫然跟着旋转。” 你 认 为 在 朗 诵 这 句 的时候应 该 用 茫然和 惆 怅 的语 气 去读? 6...

1、当您付费下载文档后,您只拥有了使用权限,并不意味着购买了版权,文档只能用于自身使用,不得用于其他商业用途(如 [转卖]进行直接盈利或[编辑后售卖]进行间接盈利)。
2、本站所有内容均由合作方或网友上传,本站不对文档的完整性、权威性及其观点立场正确性做任何保证或承诺!文档内容仅供研究参考,付费前请自行鉴别。
3、如文档内容存在违规,或者侵犯商业秘密、侵犯著作权等,请点击“违规举报”。

碎片内容

六年级下册课内阅读复习答案

您可能关注的文档

小辰2+ 关注
实名认证
内容提供者

出售各种资料和文档

相关文档

确认删除?
VIP
微信客服
  • 扫码咨询
会员Q群
  • 会员专属群点击这里加入QQ群
客服邮箱
回到顶部