电脑桌面
添加小米粒文库到电脑桌面
安装后可以在桌面快捷访问

压铸件结构设计规范

压铸件结构设计规范_第1页
1/7
压铸件结构设计规范_第2页
2/7
压铸件结构设计规范_第3页
3/7
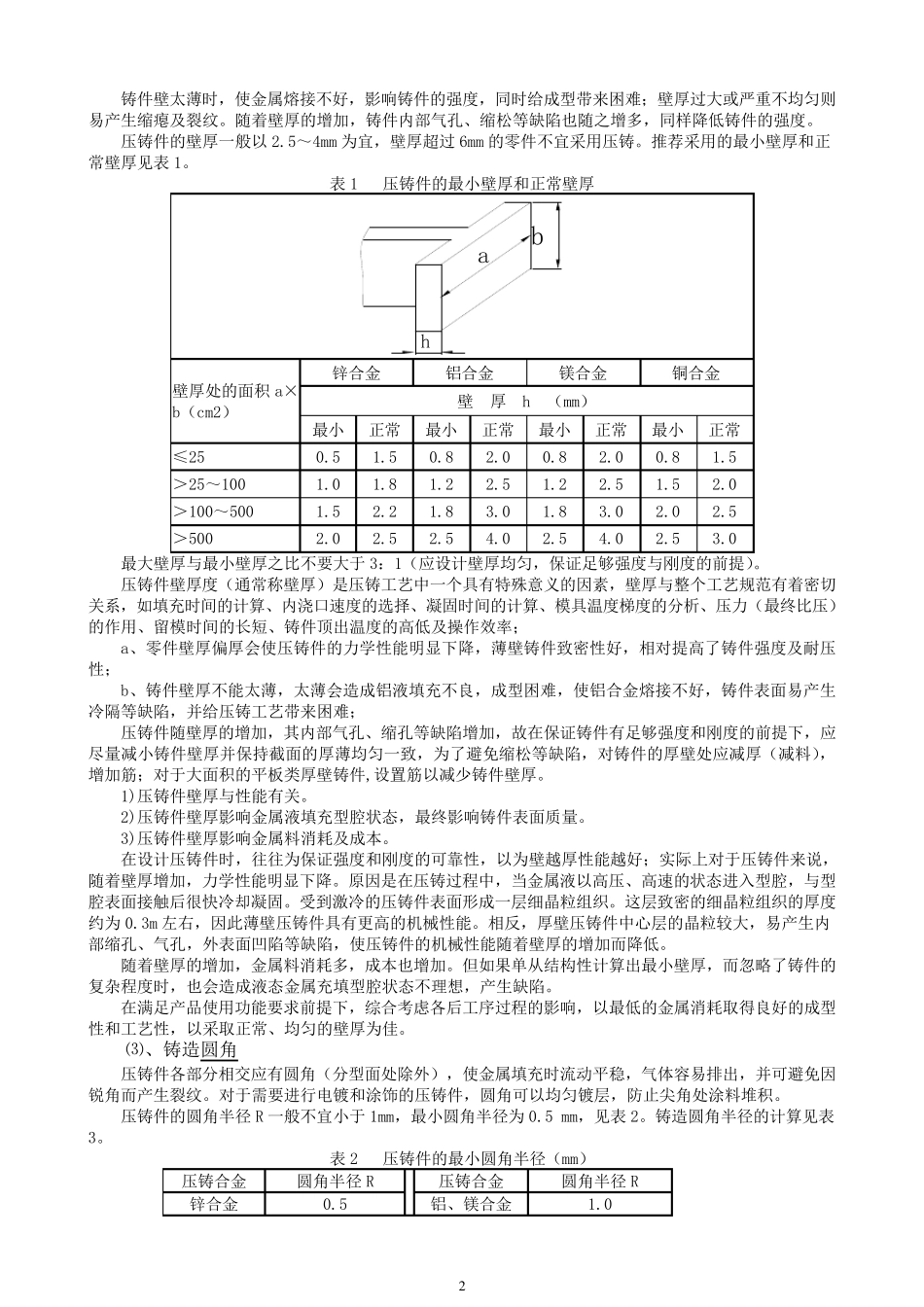
1 压铸件结构设计 压铸件结构设计是压铸工作的第一步。设计的合理性和工艺适应性将会影响到后续工作的顺利进行,如分型面选择、内浇口开设、推出机构布置、模具结构及制造难易、合金凝固收缩规律、铸件精度保证、缺陷的种类等,都会以压铸件本身工艺性的优劣为前提。 1、压铸件零件设计的注意事项 ⑴、压铸件的设计涉及四个方面的内容: a、即压力铸造对零件形状结构的要求; b、压铸件的工艺性能; c、压铸件的尺寸精度及表面要求; d、压铸件分型面的确定; 压铸件的零件设计是压铸生产技术中的重要部分,设计时必须考虑以下问题:模具分型面的选择、浇口的开设、顶杆位置的选择、铸件的收缩、铸件的尺寸精度保证、铸件内部缺陷的防范、铸孔的有关要求、收缩变形的有关要求以及加工余量的大小等方面; ⑵、压铸件的设计原则是: a、正确选择压铸件的材料; b、合理确定压铸件的尺寸精度; c、尽量使壁厚分布均匀; d、各转角处增加工艺园角,避免尖角。 ⑶、压铸件分类 按使用 要求可 分为两 大类,一类承 受 较 大载 荷 的零件或 有较 高 相 对运 动 速 度的零件,检 查 的项目 有尺寸、表面质 量、化 学 成 分、力学 性能( 抗 拉 强 度、伸 长 率 、硬 度);另 一类为其 它 零件,检 查 的项目 有尺寸、表面质 量及化 学 成 分。 在 设计压铸件时,还 应该 注意零件应满 足 压铸的工艺要求。压铸的工艺性从 分型面的位置、顶面推杆的位置、铸孔的有关要求、收缩变形的有关要求以及加工余量的大小等方面考虑。合理确定压铸面的分型面,不 但 能简 化 压铸型的结构,还 能保证铸件的质 量。 ⑷ 、压铸件结构的工艺性: 1)尽量消 除 铸件内部侧 凹 ,使模具结构简 单 。 2)尽量使铸件壁厚均匀,可 利用 筋 减 少 壁厚,减 少 铸件气 孔、缩孔、变形等缺陷。 3)尽量消 除 铸件上 深 孔、深 腔 。因 为细 小型芯 易弯 曲 、折 断 ,深 腔 处充 填 和排 气 不 良 。 4)设计的铸件要便 于 脱 模、抽 芯 。 5) 肉 厚的均一性是必要的。 6) 避免尖角。 7) 注意拔 模角度。 8) 注意产品 之 公 差 标 注。 9) 太 厚太 薄 皆 不 宜 。 10) 避免死 角倒 角(能少 则少 )。 11) 考虑后加工的难易度。 12) 尽量减 少 产品 内空 洞 。 13) 避免有半 岛 式 的局 部太 弱 的形状...

1、当您付费下载文档后,您只拥有了使用权限,并不意味着购买了版权,文档只能用于自身使用,不得用于其他商业用途(如 [转卖]进行直接盈利或[编辑后售卖]进行间接盈利)。
2、本站所有内容均由合作方或网友上传,本站不对文档的完整性、权威性及其观点立场正确性做任何保证或承诺!文档内容仅供研究参考,付费前请自行鉴别。
3、如文档内容存在违规,或者侵犯商业秘密、侵犯著作权等,请点击“违规举报”。

碎片内容

压铸件结构设计规范

小辰4+ 关注
实名认证
内容提供者

出售各种资料和文档

确认删除?
VIP
微信客服
  • 扫码咨询
会员Q群
  • 会员专属群点击这里加入QQ群
客服邮箱
回到顶部