电脑桌面
添加小米粒文库到电脑桌面
安装后可以在桌面快捷访问

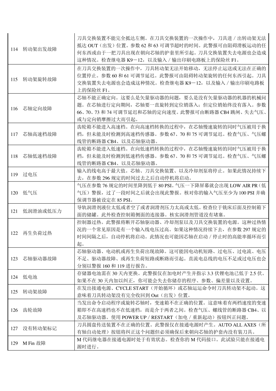
哈斯加工中心报警列表

哈斯加工中心报警列表_第1页
1/20
哈斯加工中心报警列表_第2页
2/20
哈斯加工中心报警列表_第3页
3/20
任何时候发出警报时,屏幕右下角都会出现闪烁的“ALARM”(警报)。按 ALARM 显示电键以查看当前警报。所有警报出现时都带有参考编号以及完整的说明。如果按 RESET(复位)键,将从警报列表中去除一条警报。如果有 18 条以上的警报,显示的将是最后 18 条,必须用 RESET(复位)来查看其他的警报。任何警报的出现都可以阻止操作员启动一个程序。 ALARM DISPLAY(显示警报)可在任何时候选择,只需按 ALARM MESGS(警报信息)按钮。没有警报时,显示器会显示 NO ALARM(没有警报)。如果有任何警报,它们将被列出来,最新的警报排在清单的最下面。CURSOR(光标)和 PAGE UP(页上移)和 PAGE DOWN(页下移)按钮可用于查看大量的警报。CURSOR right(光标右移)和 left(左移)按钮打开或关闭警报记录显示。 请注意刀具交换装置警报可以很方便地纠正,方法是首先纠正任何机械问题,按 RESET(复位)直到警报被清除,选择ZERO RET(归零)模式,然后选择 AUTO ALL AXES(所有轴自动执行)即可。有些信息会在编辑过程中显示,以告诉操作员什么做错了,但不 会报警。参见 有关的编辑主 题以了解 那 些错误 。 以下警报表列出了警报编号、 与 警报一起 出现的文 字 、 以及对 警报、 可能 的起 因 、 可能 的出现时间 、 以及如何纠正的详细 说明。 警报编号和文 字 : 101 与 电动机控 制 器 在对 电动机控 制 器印 刷 电路 板 和主 处 理 器之 间 的通 信进 行自测 发生 通 信故 障 试 期 间 ,主 处 理 器没有反 应 ,它们中有一个可能 坏 了。检 查电缆 连 接 和电路 板 。 102 伺 服 系 统 断 开 说明伺 服 电动机断 开,刀具交换装置失 效 ,冷 却 剂 泵 断 开、 以及芯 轴电动机停 机。因EMERGENCY STOP(紧 急 停 机)、 电动机故 障 、 刀具交换装置问题、 或电源 故 障 造 成 。 103 X 轴伺 服 误 差 太 大 X 轴电动机负 荷 过大或速 度 过快 。电动机位置与 指 令 位置之 间 的差 异 超 过了参数 。伺 服 机构 将被断 开,必须 RESET(复位)以重 新起 动。此 警报可由 驱 动器、 电动机、 或撞 到机械止动器的滑 动装置引 起 。电动机还 可能 失 速 、 断 开连 接 。或者 是驱 动器发生 故 障 。 104 Y 轴伺 服 误 差 过大 与 警报103 ...

1、当您付费下载文档后,您只拥有了使用权限,并不意味着购买了版权,文档只能用于自身使用,不得用于其他商业用途(如 [转卖]进行直接盈利或[编辑后售卖]进行间接盈利)。
2、本站所有内容均由合作方或网友上传,本站不对文档的完整性、权威性及其观点立场正确性做任何保证或承诺!文档内容仅供研究参考,付费前请自行鉴别。
3、如文档内容存在违规,或者侵犯商业秘密、侵犯著作权等,请点击“违规举报”。

碎片内容

哈斯加工中心报警列表

您可能关注的文档

确认删除?
VIP
微信客服
  • 扫码咨询
会员Q群
  • 会员专属群点击这里加入QQ群
客服邮箱
回到顶部