电脑桌面
添加小米粒文库到电脑桌面
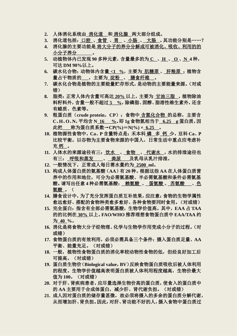
安装后可以在桌面快捷访问

营养学基础总复习题VIP免费

营养学基础总复习题_第1页
1/12
营养学基础总复习题_第2页
2/12
营养学基础总复习题_第3页
3/12
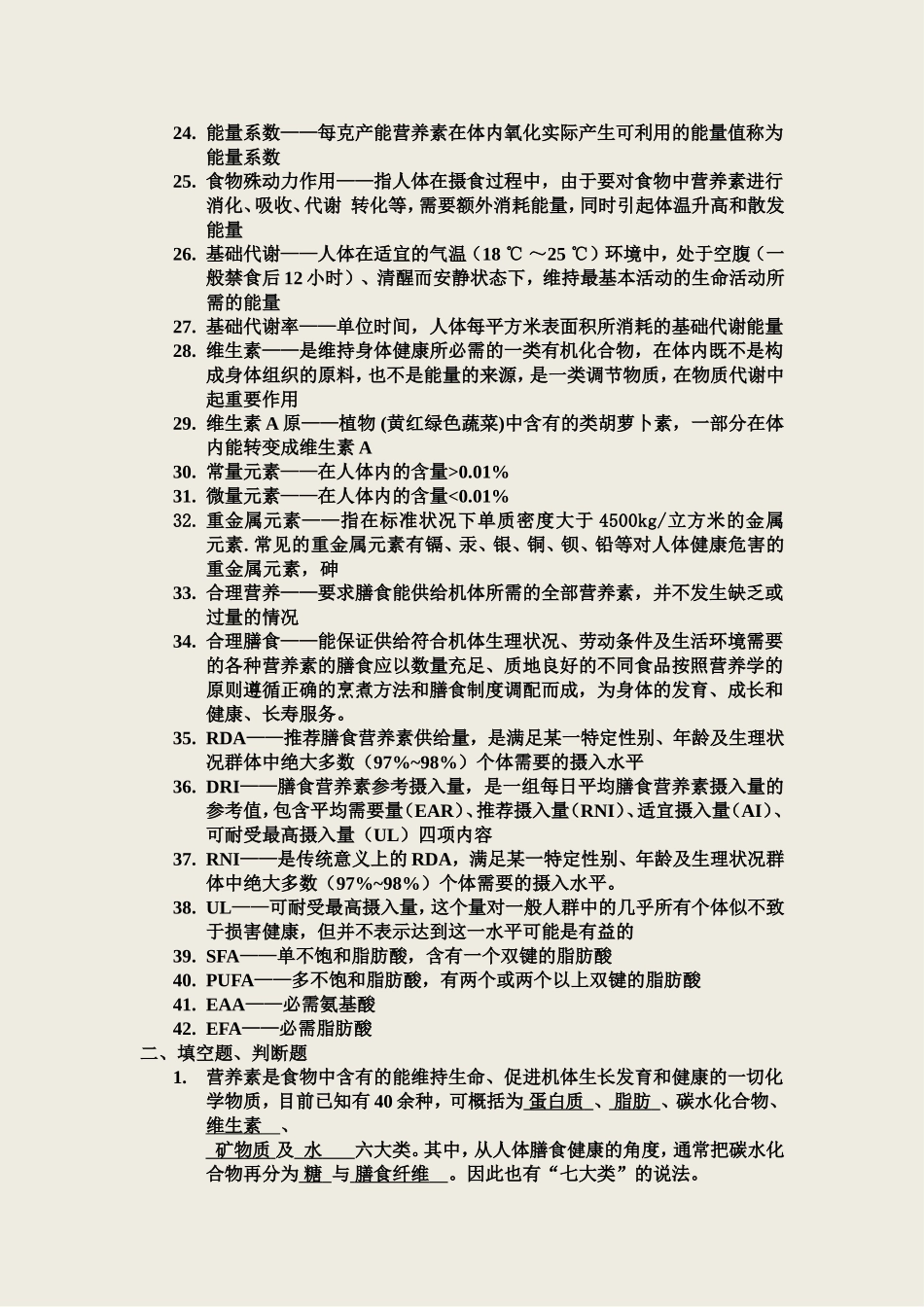
营养学基础总复习题一、名词解释1.营养——指人体摄入、消化、吸收和利用食物中营养成分,满足自身生理需要、维持生长发育、组织更新和良好健康状况的动态过程。2.营养素——是指食物中能够为人体所利用的有效成分,能提供机体维持生命活动所需的能量和构成机体的原材料。3.必需氨基酸——必须由食物供给,人体不能合成,为生长发育和生理功能必需4.条件必需氨基酸——在某些生理条件下,人体合成不能满足机体需要,必须由食物供5.半必需氨基酸——可由其他氨基到转化而来,若由膳食中提供则可减少相应氨基酸的供给6.限制性氨基酸——食物蛋白EAA与参考蛋白的EAA构成比较,数量最感缺乏者称为LAA。7.氨基酸模式——某种蛋白质中各种EAA含量之间的构成比例8.蛋白质互补作用——在饮食中提倡食物多样化,将富含某种必需氨基酸的食物与缺乏该种必需氨基酸的食物混合食用,必需氨基酸得以互相补充,使其模式更接近人体的需要,从而提高蛋白质的营养价值,这种作用称为“蛋白质的互补作用9.食物蛋白质消化率——(食物氮-粪氮)/食物氮×100%10.食物蛋白质生物学价值——氮贮留量/氮吸收量×10011.参考蛋白质——鸡蛋蛋白/母乳蛋白EAA相互比值与人体最接近,它们的生物价最接近100,即在体内将近100%可被利用。通常将鸡蛋蛋白作为参考蛋白质。12.完全蛋白——必需AA种类齐全、数量充足、比例与人体需要相近,既能保证健康、又能促进儿童发育13.半完全蛋白——所含必需AA种类齐全,但多少不均匀,比例偏离人体所需,以其为唯一蛋白来源时,只能维持生命,不能促进儿童生长发育14.不完全蛋白——必需AA种类不齐全,为唯一来源时,不能维持生命15.氮正平衡——摄入氮>排泄氮16.等平衡——摄入氮=排泄氮17.负平衡——摄入氮<排泄氮18.脂肪——中性脂肪—甘油三脂19.必需脂肪酸——是指人体不可缺少而自身又不能合成,必须通过食物供给的脂肪酸20.动脂——受营养状况和机体活动量影响而变化很大的脂肪21.定脂——磷脂、固醇类、鞘脂、糖脂等称为类脂,主要存在于细胞原生质和细胞膜中,其储量不易受进食情况的影响22.膳食纤维——为植物可食部分或碳水化合物类似物,其不能在人类小肠消化和吸收,可部分或完全在结肠内发酵23.乳糖不耐受症——各种先天性或后天性疾病,使小肠黏膜刷状缘乳糖酶缺乏,使乳糖的消化、吸收发生障碍,进食含有乳糖的食物时发生的腹泻等一系列症状和体征24.能量系数——每克产能营养素在体内氧化实际产生可利用的能量值称为能量系数25.食物殊动力作用——指人体在摄食过程中,由于要对食物中营养素进行消化、吸收、代谢转化等,需要额外消耗能量,同时引起体温升高和散发能量26.基础代谢——人体在适宜的气温(18℃~25℃)环境中,处于空腹(一般禁食后12小时)、清醒而安静状态下,维持最基本活动的生命活动所需的能量27.基础代谢率——单位时间,人体每平方米表面积所消耗的基础代谢能量28.维生素——是维持身体健康所必需的一类有机化合物,在体内既不是构成身体组织的原料,也不是能量的来源,是一类调节物质,在物质代谢中起重要作用29.维生素A原——植物(黄红绿色蔬菜)中含有的类胡萝卜素,一部分在体内能转变成维生素A30.常量元素——在人体内的含量>0.01%31.微量元素——在人体内的含量<0.01%32.重金属元素——指在标准状况下单质密度大于4500kg/立方米的金属元素.常见的重金属元素有镉、汞、银、铜、钡、铅等对人体健康危害的重金属元素,砷33.合理营养——要求膳食能供给机体所需的全部营养素,并不发生缺乏或过量的情况34.合理膳食——能保证供给符合机体生理状况、劳动条件及生活环境需要的各种营养素的膳食应以数量充足、质地良好的不同食品按照营养学的原则遵循正确的烹煮方法和膳食制度调配而成,为身体的发育、成长和健康、长寿服务。35.RDA——推荐膳食营养素供给量,是满足某一特定性别、年龄及生理状况群体中绝大多数(97%~98%)个体需要的摄入水平36.DRI——膳食营养素参考摄入量,是一组每日平均膳食营养素摄入量的参考值,包含平均需要量(EAR)、推荐摄入量(RNI)、适宜摄入量(AI)、可耐受最高摄入量(UL)四项内容37.RNI——是传统意义...

1、当您付费下载文档后,您只拥有了使用权限,并不意味着购买了版权,文档只能用于自身使用,不得用于其他商业用途(如 [转卖]进行直接盈利或[编辑后售卖]进行间接盈利)。
2、本站所有内容均由合作方或网友上传,本站不对文档的完整性、权威性及其观点立场正确性做任何保证或承诺!文档内容仅供研究参考,付费前请自行鉴别。
3、如文档内容存在违规,或者侵犯商业秘密、侵犯著作权等,请点击“违规举报”。

碎片内容

营养学基础总复习题

您可能关注的文档

确认删除?
VIP
微信客服
  • 扫码咨询
会员Q群
  • 会员专属群点击这里加入QQ群
客服邮箱
回到顶部