电脑桌面
添加小米粒文库到电脑桌面
安装后可以在桌面快捷访问

地产组织架构及岗位责任VIP免费

地产组织架构及岗位责任_第1页
1/26
地产组织架构及岗位责任_第2页
2/26
地产组织架构及岗位责任_第3页
3/26
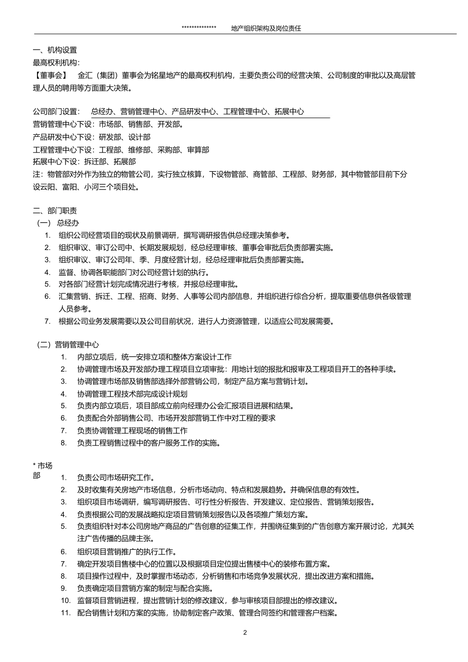
**************地产组织架构及岗位责任一、房地产公司各机构职能职责二、组织架构总经经理营销管理中心产品研发中心工程管理中心拓展中心市场部三、组织关系董事会总经理开发部副总总工工程部副总拓展部副总市场部经理1销开研设工采维审拆拓售发发计程购修算迁展部部部部部部部部部部销开研设工维采审拆拓售发发计程修购算迁展部部部部部部部部部部经经经经经经经经经经理理理理理理理理理理**************地产组织架构及岗位责任一、机构设置最高权利机构:【董事会】金汇(集团)董事会为铭星地产的最高权利机构,主要负责公司的经营决策、公司制度的审批以及高层管理人员的聘用等方面重大决策。公司部门设置:总经办、营销管理中心、产品研发中心、工程管理中心、拓展中心营销管理中心下设:市场部、销售部、开发部。产品研发中心下设:研发部、设计部工程管理中心下设:工程部、维修部、采购部、审算部拓展中心下设:拆迁部、拓展部注:物管部对外作为独立的物管公司,实行独立核算,下设物管部、商管部、工程部、财务部,其中物管部目前下分设云阳、富阳、小河三个项目处。二、部门职责(一)总经办1.组织公司经营项目的现状及前景调研,撰写调研报告供总经理决策参考。2.组织审议、审订公司中、长期发展规划,经总经理审核、董事会审批后负责部署实施。3.组织审议、审订公司年、季、月度经营计划,经总经理审批后负责部署实施。4.监督、协调各职能部门对公司经营计划的执行。5.对各部门经营计划完成情况进行考核,并报总经理审批。6.汇集营销、拆迁、工程、招商、财务、人事等公司内部信息,并组织进行综合分析,提取重要信息供各级管理人员参考。7.根据公司业务发展需要以及公司目前状况,进行人力资源管理,以适应公司发展需要。(二)营销管理中心1.内部立项后,统一安排立项和整体方案设计工作2.协调管理市场及开发部办理工程项目立项审批:用地计划的报批和报审及工程项目开工的各种手续。3.协调管理市场部及销售部选择外部营销公司,制定产品方案与营销计划。4.协调管理工程技术部完成设计规划5.负责内部立项后,项目部成立前向经理办公会汇报项目进展和结果。6.负责配合外部销售公司、市场开发部营销工作中对工程的要求7.负责协调管理工程现场的销售工作8.负责工程销售过程中的客户服务工作的实施。*市场部1.负责公司市场研究工作。2.及时收集有关房地产市场信息,分析市场动向、特点和发展趋势。并确保信息的有效性。3.组织项目市场调研,编写调研报告、可行性分析报告、开发建议、定位报告、营销策划报告。4.负责根据公司的发展战略拟定项目营销策划报告以及各项推广策划方案。5.负责组织针对本公司房地产商品的广告创意的征集工作,并围绕征集到的广告创意方案开展讨论,尤其关注广告传播的品牌主张。6.组织项目营销推广的执行工作。7.确定开发项目售楼中心的位置以及根据项目定位提出售楼中心的装修布置方案。8.项目操作过程中,及时掌握市场动态,分析销售和市场竞争发展状况,提出改进方案和措施。9.负责确定项目营销方案的制定与配合实施。10.监督项目营销进程,提出营销计划的修改建议,参与审核项目部提出的修改建议。11.配合销售计划和方案的实施,协助制定客户政策、管理合同签约和管理客户档案。2**************地产组织架构及岗位责任12.配合项目部完成客户服务工作,处理客户投诉和争端,选择、管理物业公司。13.负责建立客户数据库,配合市场分析以及公司项目总结提供信息。14.负责潜在客户需求调查,负责调查商的筛选、管理和过程监控、成果评估。*销售部1.负责办理开发项目的商品房预售许可证。2.负责根据公司具体要求制定销售管理制度、程序并监督贯彻执行。3.负责根据市场情况配合市场部确定营销策略;根据市场部制定销售方案,并根据销售方案组织销售工作的开展。4.负责根据部门实际情况,向人力资源管理部门申报培训需求,并配合人力资源部门进行培训成果的评估及考核。5.负责组织客户接待、合同签订等销售活动。并注意挖掘开发新的客户,并对销售合同及客户资料进行整理归档、并进行管理工作。6.负责已签协议、合同客户的资料收集、按揭办理、...

1、当您付费下载文档后,您只拥有了使用权限,并不意味着购买了版权,文档只能用于自身使用,不得用于其他商业用途(如 [转卖]进行直接盈利或[编辑后售卖]进行间接盈利)。
2、本站所有内容均由合作方或网友上传,本站不对文档的完整性、权威性及其观点立场正确性做任何保证或承诺!文档内容仅供研究参考,付费前请自行鉴别。
3、如文档内容存在违规,或者侵犯商业秘密、侵犯著作权等,请点击“违规举报”。

碎片内容

地产组织架构及岗位责任

您可能关注的文档

确认删除?
VIP
微信客服
  • 扫码咨询
会员Q群
  • 会员专属群点击这里加入QQ群
客服邮箱
回到顶部